电脑桌面
添加小米粒文库到电脑桌面
安装后可以在桌面快捷访问

小学语文一册教案_汉语拼音b_p_m_fVIP免费

小学语文一册教案_汉语拼音b_p_m_f_第1页
1/4
小学语文一册教案_汉语拼音b_p_m_f_第2页
2/4
小学语文一册教案_汉语拼音b_p_m_f_第3页
3/4
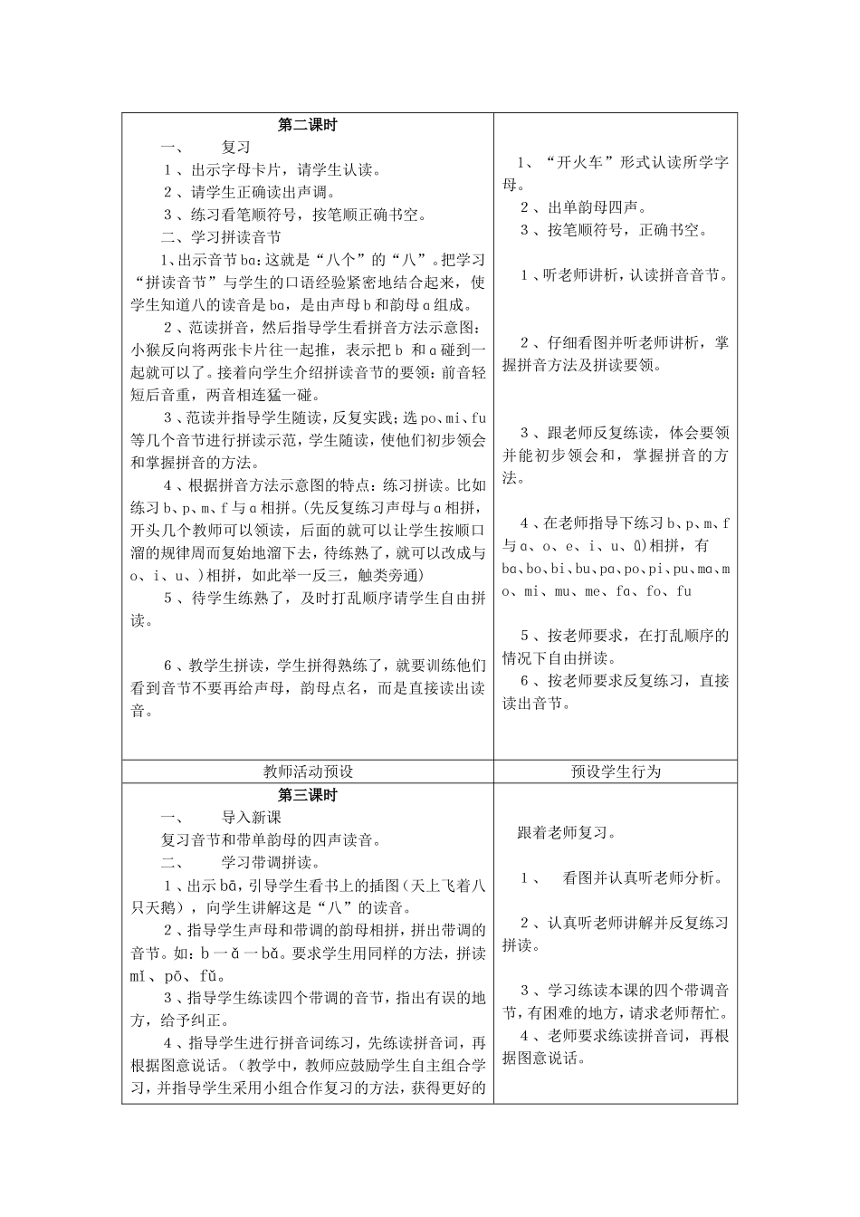
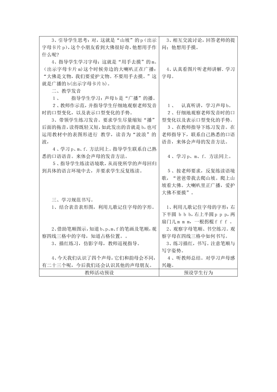
小学语文一册教案汉语拼音bpmf章节课题汉语拼音:第3课bpmf课时3课时主备教师介休北坛小学教师邢爱爱三维教学目标知识技能1、学习声母bpmf,能够读准音、认清形,并能正确书写。2、认读音节,学习“两拼法”。能准确拼读由b、p、m、f与单韵母组成的音节。过程方法1、练读语境歌,使声母回归到语言环境中。2、借助表音表形图识记字形,读准声。3、教师做拼读示范,指导学生观察、模仿、体会,来掌握“两拼法”。情感态度1、教师可以采用多种形式指导学生的音、形及其四声,以增强学生学习汉语拼音的兴趣。2、渗透保护文物的教育。教学重点1、能够读准声母b、p、m、f的读音,认清字形。2、认读音节,学习“两拼法”,能准确拼读由b、p、m、f与单韵母组成的音节。教学难点1、正确书写b、p、m、f。2、学会使用“两拼法”,能准确拼读由b、p、m、f与单韵母组成的音节。板书设计bɑpɑmɑfɑbopomofobipimibupumufumebāpōmǐfǔ课后反思教师活动预设预设学生行为第一课时一、导入新课1、指导学生观察“情境图”,提问:爸爸带着一个小朋友去看什么呀?2、继续引导提问:对,这就是“大佛”的f,(出示字母卡片,指着图上的山坡部位)他们看大佛,要先爬一段什么呢?1、仔细观察图画,回答:看大佛。2、认真思考老师的提问,积极回答:他们要爬山坡。3、引导学生思考:对,这就是“山坡”的p(出示字母卡片p),这个小朋友看到大佛很好奇,他想用手作什么呢?4、指导学生学习字母:这就是“用手去摸”的m。(出示字母卡片m)这个时候旁边的大喇叭正在广播:“大佛是文物,我们要爱护文物。不要用手去摸。”这就是广播的b(出示字母卡片b)。二、教学发音1、指导学生学习:声母b是“广播”的播。2、教师作示范,并指导学生仔细地观察老师发音时的口型变化,以及表示口型变化的手势。3、带领学生练习发音。要求学生尽量缩短“播”后面的拖音,读得既轻又短,如此发出的音就是b,也可运用教材中的表图形进行教学,读音为“波浪”的波,4、学习p、m、f.方法同上。指导学生联系自己熟悉的口语语音。来体会声母的发音方法。5、指导学生练读语境歌,从而使所学的声母回归到具体的语言环境中去,并要求学生反复练读。三、学习规范书写。1、结合表音表形图,利用儿歌记住字母的字形。2、借助笔顺图示,知道b、p、m、f的笔画及笔顺,观察四线三格中的字母,知道占格位置。。3、描红练习,仿影字母,教师巡视指导。4、今天我们认识了四个声母,它们和韵母会不同,有二十三个呢,今后我们还会认识其他的声母朋友。3、相互交流讨论,回答老师的提问;他想用手摸。4、认真看图片听老师讲解.学习字母。1、认真听讲,学习声母b。2、仔细地观察老师发音时的口型变化以及表示口型变化的手势。3、在教师指导下练习发音。在老师指导下,联系自己熟悉的口语语音,来体会声母的发音方法。4、学习p、m、f.方法同上。5、按老师要求,反复练读语境歌,“爸爸带我去爬山坡。爬上山坡看大佛。大喇叭里正广播,爱护大佛不要摸”。1、利用儿歌记住字母的字形:右下半圆bbb,右上半圆ppp,两扇门儿mmm,一根拐棍fff。2、观察字母笔顺、书空练习。观察字母在四线三格中如何书写。3、练习描红,书写。注意笔顺与写字姿势。4、听教师总结。对学习声母感兴趣。教师活动预设预设学生行为第二课时一、复习1、出示字母卡片,请学生认读。2、请学生正确读出声调。3、练习看笔顺符号,按笔顺正确书空。二、学习拼读音节1、出示音节bɑ:这就是“八个”的“八”。把学习“拼读音节”与学生的口语经验紧密地结合起来,使学生知道八的读音是bɑ,是由声母b和韵母ɑ组成。2、范读拼音,然后指导学生看拼音方法示意图:小猴反向将两张卡片往一起推,表示把b和ɑ碰到一起就可以了。接着向学生介绍拼读音节的要领:前音轻短后音重,两音相连猛一碰。3、范读并指导学生随读,反复实践;选po、mi、fu等几个音节进行拼读示范,学生随读,使他们初步领会和掌握拼音的方法。4、根据拼音方法示意图的特点:练习拼读。比如练习b、p、m、f与ɑ相拼。(先反复练习声母与ɑ相拼,开头几个教师可以领读,后面的就可以让学生按顺口溜的...

1、当您付费下载文档后,您只拥有了使用权限,并不意味着购买了版权,文档只能用于自身使用,不得用于其他商业用途(如 [转卖]进行直接盈利或[编辑后售卖]进行间接盈利)。
2、本站所有内容均由合作方或网友上传,本站不对文档的完整性、权威性及其观点立场正确性做任何保证或承诺!文档内容仅供研究参考,付费前请自行鉴别。
3、如文档内容存在违规,或者侵犯商业秘密、侵犯著作权等,请点击“违规举报”。

碎片内容

小学语文一册教案_汉语拼音b_p_m_f

您可能关注的文档

精品文档+ 关注
实名认证
内容提供者

中小学学习资料大全

确认删除?
VIP
微信客服
  • 扫码咨询
会员Q群
  • 会员专属群点击这里加入QQ群
客服邮箱
回到顶部