电脑桌面
添加小米粒文库到电脑桌面
安装后可以在桌面快捷访问

福建师大附中08-09学年高三生物上学期第一学段检测新人教版VIP免费

福建师大附中08-09学年高三生物上学期第一学段检测新人教版_第1页
1/8
福建师大附中08-09学年高三生物上学期第一学段检测新人教版_第2页
2/8
福建师大附中08-09学年高三生物上学期第一学段检测新人教版_第3页
3/8
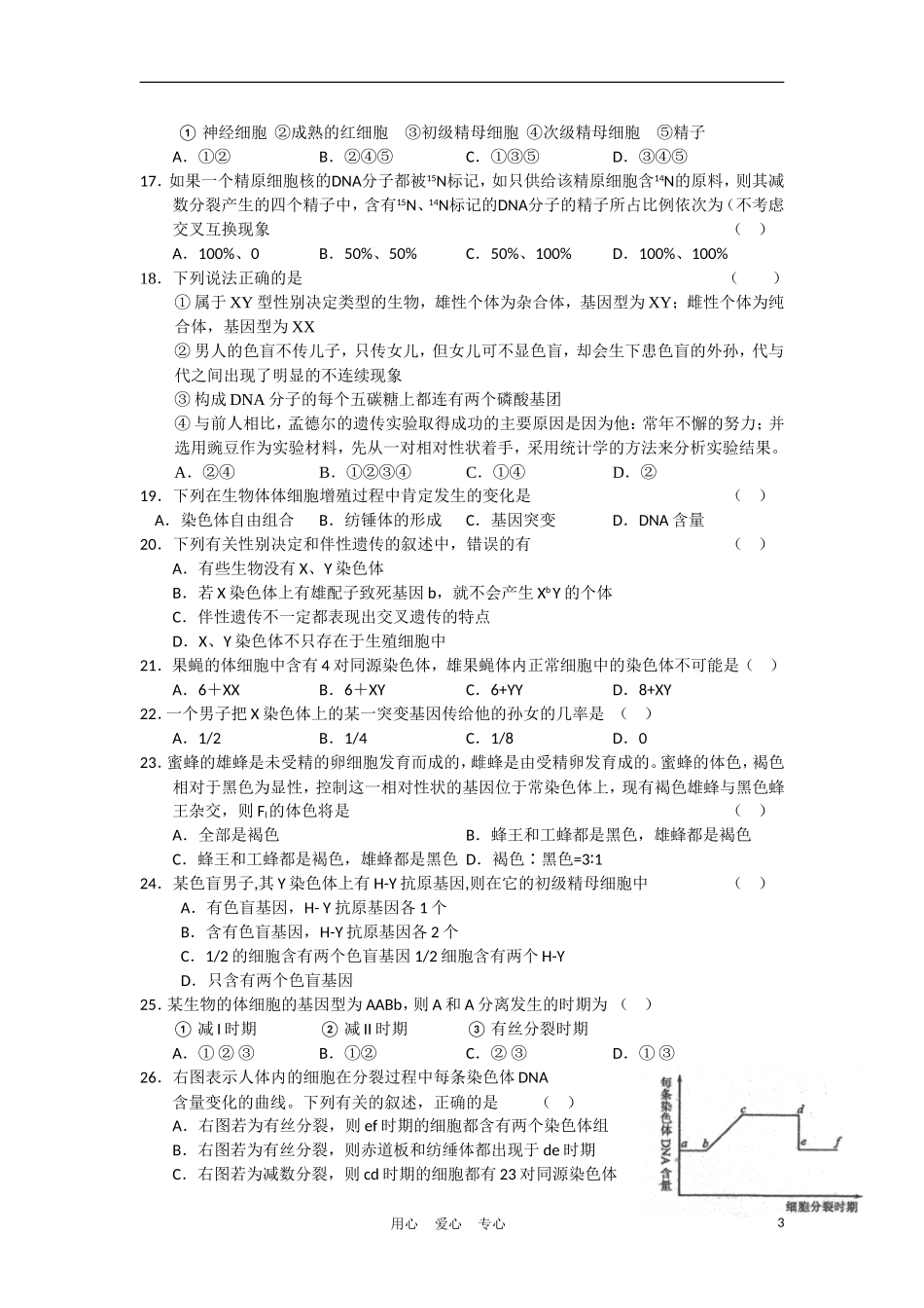
福建师大附中2008-2009学年高三第一学期第一学段检测生物试题(时间:90分钟满分:100分)一、选择题(每题1分,共40分)1.下列不属于相对性状的一组为()A.番茄果实的黄色与红色B.家兔毛的黑色与白色C.人的单眼皮与双眼皮D.狗毛中的长毛与卷毛2.现有AaBb与aaBb两个体杂交,(按自由组合定律遗传)判断其子一代的表现型和基因型各多少种()A.2种表现型、6种基因型B.4种表现型、9种基因型C.2种表现型、4种基因型D.4种表现型、6种基因型3.在引进优良家畜(如牛、羊)时,一般引进雄性个体让其与本地的同种雌性个体杂交。考虑到经济和遗传方面的因素,一般以引进4头雄性家畜为宜。具体做法是:让一头引种雄畜与一头本地种雌畜杂交得F1,让F1与第二头引种雄畜杂交得F2,让F2再与第三头引种雄畜杂交得F3,F3与第四头引种雄畜杂交得F4,试问:在F4个体细胞核内的遗传物质属本地种的理论上约有()A.1/2B.1/8C.1/16D.15/164.若甲和乙是一对“龙凤双胞胎”,则()A.甲和乙的细胞中的遗传物质完全相同B.若甲是色盲患者,而乙表现正常,则乙一定是色盲基因携带者C.若甲的第三号染色体上有一对基因AA,乙的第三号染色体的相对应位置上是Aa,则a基因一定是由基因突变产生D.若甲和乙的父母正常,甲患有白化病,乙正常,则乙是纯合体的几率为1/35.孟德尔的遗传规律不能适用于哪些生物()①噬菌体②乳酸菌③酵母菌④蓝藻⑤食用菌A.①②③B.②③⑤C.②③④D.①②④6.右图表示某一植物种群的性别与直径的关系。下列推论正确的是()A.此种植物性别决定属于XY型B.此种植物性别的表现只与环境有关,与基因无关C.此种植物性别的表现随着个体发育的状况而改变D.雄性植株数量较多,是因为有较佳的环境适应能力7.给你一粒黄色玉米,请你从下列方案中选取一个既可判断其基因型又可保持其遗传特性的可能方案()A.观察该黄粒玉米,化验分析其化学成分B.让其与白色玉米杂交,观察果穗上玉米粒色C.进行同株异花传粉,观察果穗上玉米粒色D.让其进行自花传粉,观察果穗上玉米粒8.两只杂合黑豚鼠交配,后代出现白豚鼠的原因最可能是什么?杂合黑豚鼠一胎生出4只豚鼠,则出现3黑1白的概率是?()A.受精作用时,非等位基因的自由组合;27/64B.减数分裂时,等位基因的分离;27/64C.受精作用时,非等位基因的自由组合;27/256用心爱心专心1ⅠⅡⅢ123456789①②③④D.减数分裂时,等位基因的分离;27/2569.下图为某家族遗传病系谱图,下列说法正确的是()A.由1×2→4和5,可推知此病为显性遗传病B.只要知道2与5或4与7的关系,即可推知致病基因在常染色体上C.2号、5号的基因型分别为AA、AaD.2号和5号是直系血亲,7号和8号属于三代以内的旁系血亲10.右图是患甲病(显性基因为A,隐性基因为a)和乙病(显性基因为B,隐性基因为b)两种遗传病的系谱图,已知Ⅱ—1不是乙病基因的携带者,若Ⅲ—1与Ⅲ—5结婚,生一个只患一种病的男孩的概率是()A.1/8B.1/4C.1/3D.1/211.在一群人中,卷舌者中杂合子为75%,人的这一能力由一个显性基因控制的,一个卷舌者与一个非卷舌者结婚,婚后预计这对夫妇生一个卷舌的孩子的概率是:()A.5/8B.1/4C.3/8D.1/812、两个黄色圆粒豌豆品种进行杂交,得到6000粒种子均为黄色,但有1500粒为皱粒。两个杂交亲本的基因组合可能为()A.YYRR×YYRrB.YyRr×YyRrC.YyRR×YYRrD.YYRr×YyRr13.长翅红眼雄蝇与长翅白眼雌蝇交配,产下一只染色体组成为XXY的残翅白眼雄蝇。已知翅长、眼色基因分别位于常染色体和X染色体上,在没有基因突变的情况下,与亲代雌蝇参与受精的卵细胞一同产生的极体,其染色体组成及基因分布正确的是(A-长翅,a-残翅,B-红眼,b-白眼)()A.③B.①③C.②④D.①③④14.基因型为Aa的水稻自交一代的种子全部种下,待其长成幼苗后,人工去掉隐性个体,并分成①②两组,在下列情况下:①组全部让其自交;②组让其所有植株间相互传粉。①②两组的植株上aa基因型的种子所占比例分别为()A.:B.:C.:D.:15.某种豚鼠的毛色受两对等位基因控制。有一只黑鼠和一只白鼠杂交,子代全部是黑鼠,用子代黑鼠...

1、当您付费下载文档后,您只拥有了使用权限,并不意味着购买了版权,文档只能用于自身使用,不得用于其他商业用途(如 [转卖]进行直接盈利或[编辑后售卖]进行间接盈利)。
2、本站所有内容均由合作方或网友上传,本站不对文档的完整性、权威性及其观点立场正确性做任何保证或承诺!文档内容仅供研究参考,付费前请自行鉴别。
3、如文档内容存在违规,或者侵犯商业秘密、侵犯著作权等,请点击“违规举报”。

碎片内容

福建师大附中08-09学年高三生物上学期第一学段检测新人教版

您可能关注的文档

精品文库+ 关注
实名认证
内容提供者

超级好的教育资料

确认删除?
VIP
微信客服
  • 扫码咨询
会员Q群
  • 会员专属群点击这里加入QQ群
客服邮箱
回到顶部