电脑桌面
添加小米粒文库到电脑桌面
安装后可以在桌面快捷访问

2012高三生物二轮复习-综合模拟试题28VIP免费

2012高三生物二轮复习-综合模拟试题28_第1页
1/6
2012高三生物二轮复习-综合模拟试题28_第2页
2/6
2012高三生物二轮复习-综合模拟试题28_第3页
3/6
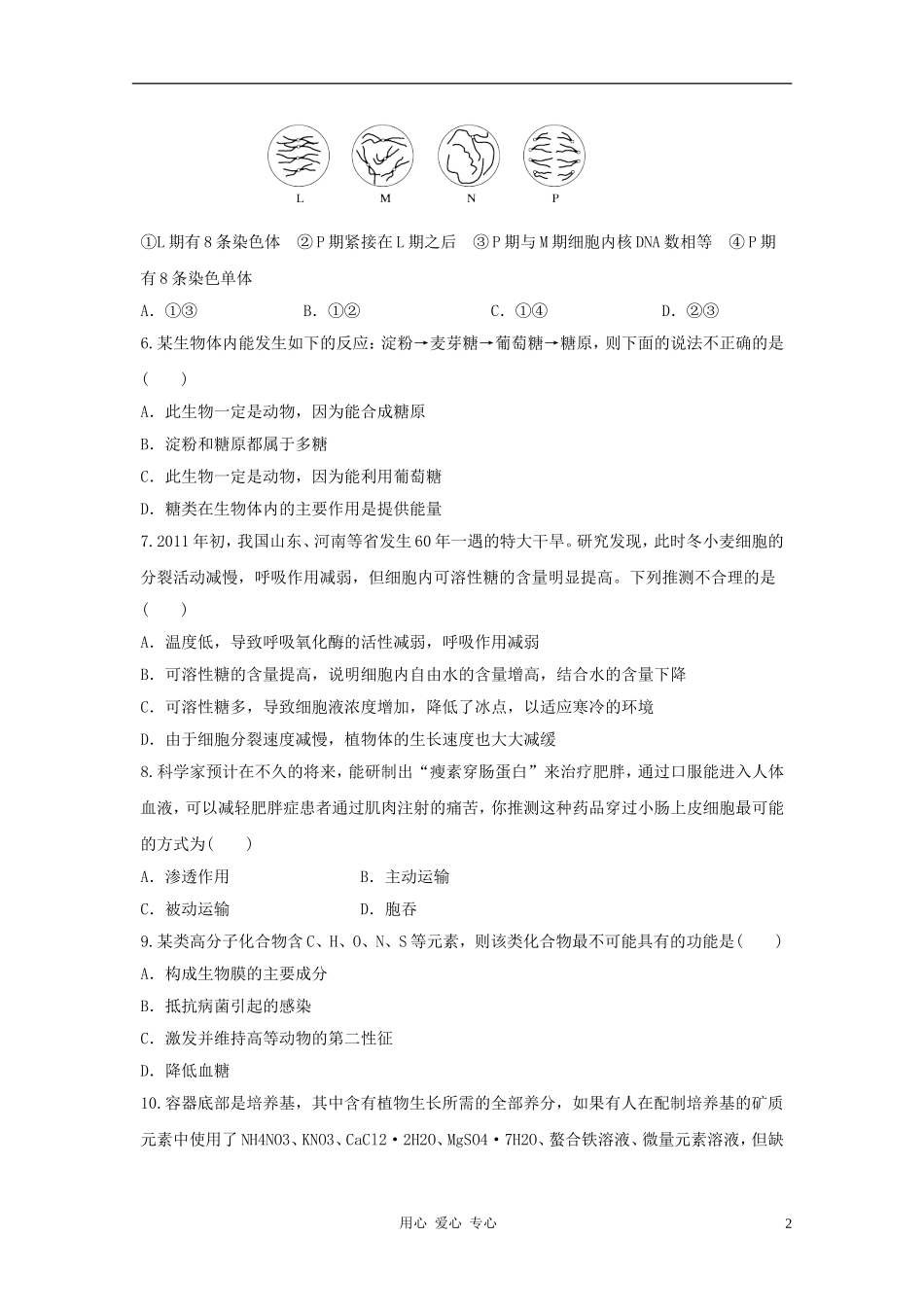
2012高三生物二轮复习综合模拟试题28一、选择题1.以下情况,属于染色体变异的是()①21三体综合征患者细胞中的第21号染色体有3条②染色体之间发生了相应部位的交叉互换③染色体数目增加或减少④花药离体培养后长成的植株⑤非同源染色体之间自由组合⑥染色体上DNA碱基对的增添、缺失⑦猫叫综合征患者细胞中5号染色体短臂缺失A.④⑤⑥B.③④⑤⑦C.①③④⑤⑦D.①③④⑦2.一种植物和一种哺乳动物体内细胞的某些化学元素含量(占细胞干重的质量分数%)如下表数据,下列有关叙述正确的是()元素CHONPCaS植物43.576.2444.431.460.200.230.17动物55.997.4614.629.333.114.670.78A.碳元素的含量高,说明有机物是干物质的主要成分B.这两种生物体内所含的化学元素的种类差异很大C.N、S含量说明动物组织含蛋白质较多,若该动物血钙高则会发生肌肉抽搐D.经测定该植物某有机物含C、H、O、N、S,则此化合物可携带氨基酸进入核糖体3.细胞膜对物质进出细胞的控制主要体现在哪些方面()①细胞需要的营养物质可以从外界进入细胞②细胞产生的代谢产物也要排出细胞③细胞内的核酸等重要成分不会流出细胞④环境中一切有害的物质都不能通过细胞膜进入细胞A.①②③B.①②④C.②③④D.①③④4.将水稻培养在有各种营养元素的培养液中,发现水稻吸收硅多,吸收钙少。这说明A水稻培养液中硅和钙的浓度不同B水稻根细胞对于物质的输入和输出具有选择性C水稻根的细胞膜吸附硅的能力强,吸附钙的能力弱D硅是小分子,钙是大分子5.下图是某细胞进行增殖时可观察到的几个时期,用L~P表示,下面叙述正确的是()用心爱心专心1①L期有8条染色体②P期紧接在L期之后③P期与M期细胞内核DNA数相等④P期有8条染色单体A.①③B.①②C.①④D.②③6.某生物体内能发生如下的反应:淀粉→麦芽糖→葡萄糖→糖原,则下面的说法不正确的是()A.此生物一定是动物,因为能合成糖原B.淀粉和糖原都属于多糖C.此生物一定是动物,因为能利用葡萄糖D.糖类在生物体内的主要作用是提供能量7.2011年初,我国山东、河南等省发生60年一遇的特大干旱。研究发现,此时冬小麦细胞的分裂活动减慢,呼吸作用减弱,但细胞内可溶性糖的含量明显提高。下列推测不合理的是()A.温度低,导致呼吸氧化酶的活性减弱,呼吸作用减弱B.可溶性糖的含量提高,说明细胞内自由水的含量增高,结合水的含量下降C.可溶性糖多,导致细胞液浓度增加,降低了冰点,以适应寒冷的环境D.由于细胞分裂速度减慢,植物体的生长速度也大大减缓8.科学家预计在不久的将来,能研制出“瘦素穿肠蛋白”来治疗肥胖,通过口服能进入人体血液,可以减轻肥胖症患者通过肌肉注射的痛苦,你推测这种药品穿过小肠上皮细胞最可能的方式为()A.渗透作用B.主动运输C.被动运输D.胞吞9.某类高分子化合物含C、H、O、N、S等元素,则该类化合物最不可能具有的功能是()A.构成生物膜的主要成分B.抵抗病菌引起的感染C.激发并维持高等动物的第二性征D.降低血糖10.容器底部是培养基,其中含有植物生长所需的全部养分,如果有人在配制培养基的矿质元素中使用了NH4NO3、KNO3、CaCl2·2H2O、MgSO4·7H2O、螯合铁溶液、微量元素溶液,但缺用心爱心专心2少了一种必需元素,为补充这种元素,应添加的化合物是()A.Ca(NO3)2B.KClC.KH2PO4D.K2SO4二、填空题11.某转基因作物有很强的光合作用强度。某中学生物兴趣小组在暑假开展了对该转基因作物光合强度测试的研究课题,设计了如下装置。请你利用下列装置完成光合作用强度的测试实验,并分析回答有关问题。注:A为开关;B为玻璃钟罩;C为转基因作物;D为烧杯(内装有NaHCO3或NaOH溶液);E为红墨水滴;F为直尺Ⅰ.实验步骤:(1)先测定植物的呼吸作用强度,方法步骤是:①________________________________________________________________________。②________________________________________________________________________。③30分钟后分别记录甲、乙两装置红墨水滴移动的方向和刻度。(2)测定植物的净光合作用强度,方法步骤是:①________________________________________________________________________。②________________________...

1、当您付费下载文档后,您只拥有了使用权限,并不意味着购买了版权,文档只能用于自身使用,不得用于其他商业用途(如 [转卖]进行直接盈利或[编辑后售卖]进行间接盈利)。
2、本站所有内容均由合作方或网友上传,本站不对文档的完整性、权威性及其观点立场正确性做任何保证或承诺!文档内容仅供研究参考,付费前请自行鉴别。
3、如文档内容存在违规,或者侵犯商业秘密、侵犯著作权等,请点击“违规举报”。

碎片内容

2012高三生物二轮复习-综合模拟试题28

您可能关注的文档

确认删除?
VIP
微信客服
  • 扫码咨询
会员Q群
  • 会员专属群点击这里加入QQ群
客服邮箱
回到顶部