电脑桌面
添加小米粒文库到电脑桌面
安装后可以在桌面快捷访问

(通用版)2013届高三生物二轮测试题-激素、免疫调节-新人教版必修1-VIP免费

(通用版)2013届高三生物二轮测试题-激素、免疫调节-新人教版必修1-_第1页
1/5
(通用版)2013届高三生物二轮测试题-激素、免疫调节-新人教版必修1-_第2页
2/5
(通用版)2013届高三生物二轮测试题-激素、免疫调节-新人教版必修1-_第3页
3/5
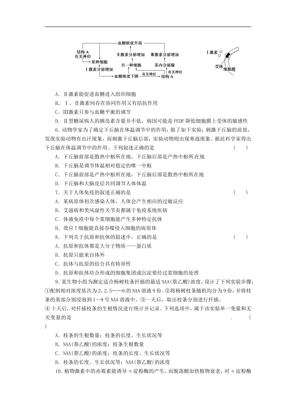
"(通用版)2013届高三生物二轮测试题激素、免疫调节新人教版必修1"(时间:45分钟满分:100分)一、选择题(本题共12小题,每小题5分,共60分)1.(2012·福建卷,3)正常人体内的激素、酶和神经递质均有特定的生物活性,这三类物质都是()A.在细胞内发挥作用B.由活细胞产生的蛋白质C.与特定分子结合后起作用D.在发挥作用后还能保持活性2.下列与人体内环境稳态调节有关的叙述,正确的是()A.血浆中抗利尿激素随细胞外液渗透压升高而增多B.人体维持体温相对稳定的调节方式为激素调节C.当摄入食物过咸时将引起抗利尿激素的分泌量减少D.胰岛素降低血糖浓度的原理是切断血糖的来源3.(2012·江苏卷,9)人体稳态的调节能力是有一定限度的。下列现象属于内环境稳态失调的是()A.寒冷时出现寒战B.从平原到高原,有的人出现肺水肿症状C.接受抗原刺激后,B细胞增殖和分化D.饮水不足时,抗利尿激素释放增加4.下图表示两细胞间发生某种信息传递的过程。细胞Ⅰ、Ⅱ以及物质M、N的名称与图示含义相符的是()①胰岛A细胞、肝细胞、胰高血糖素、肝糖原②浆细胞、结核杆菌、抗体、抗原③甲状腺细胞、垂体细胞、甲状腺激素、受体④传出神经、传入神经、神经递质、受体A.①③B.①④C.②③D.②④5.澳大利亚莫纳什大学的研究人员于2009年7月8日公布,他们发现了肥胖引发Ⅱ型糖尿病的机制。脂肪细胞会向血液中释放一种名为色素上皮衍生因子(PEDF)的蛋白质,这种蛋白质能导致肌肉和肝脏对胰岛素不再敏感,因此胰腺只能靠生产更多的胰岛素来抵消由此带来的负面影响。如图分别表示人体内血糖调节的图解过程和Ⅰ激素发挥作用的一种机制。图中Ⅰ、Ⅱ、Ⅲ表示参与血糖调节的激素。下列叙述正确的是()A.Ⅱ激素能促进血糖进入组织细胞B.Ⅰ、Ⅱ激素间存在协同作用又有拮抗作用C.Ⅲ激素只参与血糖平衡的调节D.Ⅱ型糖尿病人的胰岛素含量并不低,病因可能是PEDF降低细胞膜上受体的敏感性6.动物学家为了确定下丘脑在体温调节中的作用,做了如下实验:刺激下丘脑的前部,发现实验动物有出汗现象,而刺激下丘脑后部,实验动物则出现寒战现象。据此科学家得出下丘脑在体温调节中的作用。下列叙述正确的是()A.下丘脑前部是散热中枢所在地,下丘脑后部是产热中枢所在地B.下丘脑是调节体温相对稳定的唯一中枢C.下丘脑前部是产热中枢所在地,下丘脑后部是散热中枢所在地D.下丘脑和大脑皮层共同调节人体体温7.关于人体免疫的叙述正确的是()A.某病原体初次感染人体,人体会产生相应的过敏反应B.艾滋病和类风湿性关节炎都属于免疫系统疾病C.体液免疫中每个浆细胞能产生多种特定抗体D.效应T细胞能直接吞噬侵入细胞的病原体8.下列关于抗原和抗体的叙述中,正确的是()A.抗原和抗体都是大分子物质——蛋白质B.抗原只能来自体外C.抗体与抗原的结合具有特异性D.抗原和抗体结合形成的细胞集团或沉淀要经过浆细胞的处理9.某生物小组为测定适合杨树枝条扦插的最适NAA(萘乙酸)浓度,设计了下列实验步骤:①配制相对浓度依次为2,2.5……6的NAA溶液9份。②将杨树枝条随机均分为9份,并将枝条的基部分别浸泡到1~9号NAA溶液中。③一天后,取出枝条分别进行扦插。④十天后,对扦插枝条的生根情况进行统计并记录。下列选项中,属于该实验单一变量和无关变量的是()A.枝条的生根数量;枝条的长度、生长状况等B.NAA(萘乙酸)的浓度;枝条生根数量C.NAA(萘乙酸)的浓度;枝条的长度、生长状况等D.枝条的长度、生长状况等;NAA(萘乙酸)的浓度10.植物激素中的赤霉素能诱导α淀粉酶的产生,而脱落酸加快植物衰老,对α淀粉酶的合成起抑制作用,两者在α淀粉酶的合成中的相互作用如下图。6甲基嘌呤是mRNA合成抑制剂,抑制剂在第11小时加入,见图中“↓”。请根据图中信息和相关知识分析,下列说法错误的是()A.赤霉素与6甲基嘌呤具有相似的作用效果B.在α淀粉酶的合成,脱落酸与赤霉素是拮抗关系C.脱落酸加快植物衰老,其作用机理是促进mRNA合成D.植物的生长发育是多种激素相互作用共同调节的结果11.(新题快递)现有甲状腺激素、胰岛素、肾上腺素、生长激素、胰高血糖素等五种激素。a、b、c、d、e分别代表其中的一...

1、当您付费下载文档后,您只拥有了使用权限,并不意味着购买了版权,文档只能用于自身使用,不得用于其他商业用途(如 [转卖]进行直接盈利或[编辑后售卖]进行间接盈利)。
2、本站所有内容均由合作方或网友上传,本站不对文档的完整性、权威性及其观点立场正确性做任何保证或承诺!文档内容仅供研究参考,付费前请自行鉴别。
3、如文档内容存在违规,或者侵犯商业秘密、侵犯著作权等,请点击“违规举报”。

碎片内容

(通用版)2013届高三生物二轮测试题-激素、免疫调节-新人教版必修1-

您可能关注的文档

确认删除?
VIP
微信客服
  • 扫码咨询
会员Q群
  • 会员专属群点击这里加入QQ群
客服邮箱
回到顶部