电脑桌面
添加小米粒文库到电脑桌面
安装后可以在桌面快捷访问

遗传定律练习题VIP免费

遗传定律练习题_第1页
1/5
遗传定律练习题_第2页
2/5
遗传定律练习题_第3页
3/5
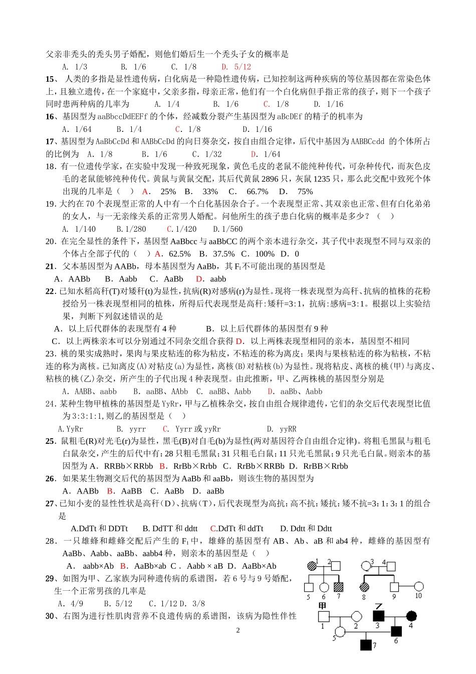
遗传定律练习题一、单选题(2分每空,共60分)1.下列有关等位基因的描述中,不正确的是A.体细胞中成对存在B.控制同一性状C.控制某一性状的等位基因可能有多个D.所含遗传信息相同2.下列各组中属于相对性状的是A.棉花纤维的粗与长B.豌豆的紫花和红花C.狗的白毛和鼠的褐毛D.玉米的圆粒和黄粒3.在杂交试验中,F1测交后代的表现型及比值主要取决于A.环境条件的影响B.与Fl相交的另一亲本的基因型C.F1产生配子的种类及比例D.另一亲本产生配子的种类及比例4.最能体现基因分离定律实质的是A.Fl显隐性之比为1:0B.F2显隐性之比为3:1C.F2的基因型之比1:2:1D.测交后代显隐性之比为1:15.一对表现型正常的夫妇,他们的双亲都有一个白化病患者。预计他们生一个白化病男孩的概率是A.12.5%B.25%C.75%D.50%6.孟德尔利用假说——演绎法发现了遗传的两大定律。其中,在研究基因的自由组合定律时,针对发现的问题提出的假设是A.F1表现显性性状,F1自交产生四种表现型不同的后代,比例为9331∶∶∶B.F1形成配子时,每对遗传因子彼此分离,不同对的遗传因子自由组合,F1产生四种比例相等的配子C.F1产生数目、种类相等的雌雄配子,且结合几率相等D.F1测交将产生四种表现型的后代,比例为1111∶∶∶7.有一对夫妇,女方患白化病,她的父亲是红绿色盲患者;男方正常,但他的母亲是白化病患者。预计这对夫妇所生子女中同时患两种病的几率是A.6.25%B.12.5%C.25%D.50%8.基因型为Aa的植物体产生的雌雄配子的数量是A.雌配子∶雄配子=1∶1B.雄配子比雌配子多C.雄配子∶雌配子=3∶1D.雄配子A∶雌配子a=1∶39.香豌豆中,当C、R两个显性基因都存在时,花呈红色。一株红花豌豆与基因型为ccRr的植株杂交,子代中有3/8开红花;若让此红花香豌豆进行自交,后代红花香豌豆中纯合子占A.1/9B.1/4C.1/2D.3/410.下图是某家族黑尿症的系谱图。已知控制该对性状基因是A、a,则①预计Ⅲ6是患病男孩的概率②若Ⅲ6是患病男孩,则Ⅱ4和Ⅱ5又生Ⅲ7,预计Ⅲ7是患病男孩的概率A.①1/3,②1/2B.①1/6,②1/6C.①1/6,②1/4D.①l/4,②1/611.已知小麦高茎(D)对矮茎(d)是显性,该小麦杂合子做母本进行测交,所结种子的种皮、胚乳和胚的基因型依次是()A、DD、Ddd、ddB、dd、Dd、ddC、Dd、DDd或ddd、Dd或ddD、Dd、DDd、dd12.蚕的黄色茧(Y)对白色茧(y)是显性,抑制黄色出现的基因(I)对黄色出现的基因(i)是显性。现用杂合白色茧(IiYy)蚕相互交配,后代中白色茧对黄色茧的分离比是A.3:1B.13:3C.1:1D.15:113、某种鼠中,黄鼠基因A对灰鼠基因a为显性,短尾基因B对长尾基因b为显性,且基因A或b在纯合时使胚胎致死,这两对基因是独立遗传的。现有两只双杂合的黄色短尾鼠交配,理论上所生的子代表现型比例为A.2:1B.9:3:3:1C.4:2:2:1D.1:1:1:114.在人类中,男人的秃头为显性,女人秃头为隐性。现有一非秃头女子,其妹妹秃头,弟弟非秃头,与一个1父亲非秃头的秃头男子婚配,则他们婚后生一个秃头子女的概率是A.1/3B.1/6C.1/8D.5/1215、人类的多指是显性遗传病,白化病是一种隐性遗传病,已知控制这两种疾病的等位基因都在常染色体上,且独立遗传,在一个家庭中,父亲多指,母亲正常,他们有一个白化病但手指正常的孩子,则下一个孩子同时患两种病的几率为A.1/4B.1/6C.1/8D.1/1616、基因型为aaBbccDdEEFf的个体,经减数分裂产生基因型为aBcDEf的精子的机率为A.1/64B.1/4C.1/8D.1/1617、基因型为AaBbCcDd和AABbCcDd的向日葵杂交,按自由组合定律,后代中基因为AABBCcdd的个体所占的比例为A.1/8B.1/6C.1/32D.1/6418.有一位遗传学家,在实验中发现一种致死现象,黄色毛皮的老鼠不能纯种传代,可杂种传代,而灰色皮毛的老鼠能够纯种传代。黄鼠与黄鼠交配,其后代黄鼠2896只,灰鼠1235只,那么此交配中致死个体出现的几率是()A.25%B.33%C.66.7%D.75%19.大约在70个表现型正常的人中有一个白化基因杂合子。一个表现型正常、其双亲也正常、但有白化弟弟的女人,与一无亲缘关系的正常男人婚配。问他所生的孩子患白化病的概率是多少?()A.1/140B.1/2...

1、当您付费下载文档后,您只拥有了使用权限,并不意味着购买了版权,文档只能用于自身使用,不得用于其他商业用途(如 [转卖]进行直接盈利或[编辑后售卖]进行间接盈利)。
2、本站所有内容均由合作方或网友上传,本站不对文档的完整性、权威性及其观点立场正确性做任何保证或承诺!文档内容仅供研究参考,付费前请自行鉴别。
3、如文档内容存在违规,或者侵犯商业秘密、侵犯著作权等,请点击“违规举报”。

碎片内容

遗传定律练习题

您可能关注的文档

精品中小学文档+ 关注
实名认证
内容提供者

精品资料,值得下载

相关文档

确认删除?
VIP
微信客服
  • 扫码咨询
会员Q群
  • 会员专属群点击这里加入QQ群
客服邮箱
回到顶部