电脑桌面
添加小米粒文库到电脑桌面
安装后可以在桌面快捷访问

柱、锥、台的体积教案VIP专享VIP免费

柱、锥、台的体积教案_第1页
1/4
柱、锥、台的体积教案_第2页
2/4
柱、锥、台的体积教案_第3页
3/4
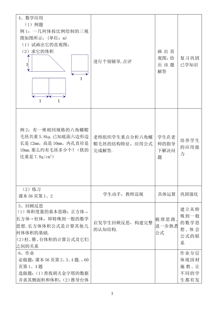
科目:数学执教者:杨勇执教班级:高一(16)班执教时间:2006-12-15(第一节)课题:空间几何体的体积(一)【教学目标】一、知识与技能了解柱、锥、台的体积计算公式,能运用公式求解有关体积计算问题二、过程与方法1.通过师生之间、学生与学生之间互相交流,培养学生的交流合作能力。2.通过探究、思考、抽象、培养学生空间想象能力,理性思维能力以及观察能力。三、情感态度与价值观1.通过学习柱、锥、台体的体积计算公式,进一步使学生明确数学概念的来龙去脉,体会知识之间的有机联系,感受数学的整体性。2.在教学过程中,通过学生的相互交流,来加深对棱柱、棱锥、棱台概念的理解,增强学生数学交流能力和数学地分析问题的能力。3.通过阅读(祖暅原理),让学生不断了解数学、走进数学,增强学生的数学素养,激发学生学习数学的热情。【教学重点】柱、锥、台的体积计算公式及应用【教学难点】运用公式解决有关体积的计算【教学思路】由熟知的长方体的体积计算公式(类比)未知的柱、锥、台的体积计算公式。【教学方法】多媒体教学【教学过程】教学进程教师活动学生活动活动目标及说明1、创设情境瞧,这么宏伟壮观的金字塔呀!——你们能求出它的体积吗?看,这不是不复存在的世贸大厦吗?——这两个棱柱的体积怎么求?那么这两个建筑都是国外的,让我们把目光转向国内,国人引以为傲的青藏铁路也已经通车了,那么铺设一公里这样棱台形的路基需要多少土石方呢?想知道吧?让我们一起来学习今天的内容吧!提出问题一个几何体的体积是单位正方体的体积的多少倍,这个几何体的体积就是多少.如:某长方体纸盒的长、宽、高分别是4cm,3cm,3cm,每层有个单位正方体,共有3层,因此它的体积为.思考问题让学生懂得可以用单位正方体来度量一个几何体体积1镇江市实验高级中学2006~2007学年第一学期“一日公开课”简案2、学生活动问题2:长方体的长、宽、高分别为,,,那么它的体积是多少?问题3:已知了长方体的体积公式,你是否可以以此为基础来探求其他柱体的体积公式?引导学生说出长方体体积公式(几何画板演示)总结长方体体积公式3、建构数学问题4:底面积,高分别相等的柱体体积之间有怎样的关系?那么如何求柱体的体积?它们的体积是多少?数学实验:取一摞书放在桌上,将它们堆放成长方体,再改变一下形状——平行六面体,这时高度没有改变,每页纸的面积也没变,因而这摞书的体积与变形前的体积相等.(祖暅原理)教师引导学生实验并总结提炼学生结论(几何画板演示)学生实验并思考得出结论以长方体体积公式为基础来探究柱体体积问题5:底面积,高分别相等的锥体体积之间有怎样的关系?棱锥的体积公式怎样?几何画板演示学生观察演示结果,归纳猜想结论培养学生善于把要解决的问题转化为熟知的问题的能力问题6:台体与锥体之间的联系如何?如果台体的上、下底面积分别为,高为,那么你能推导出台体的体积公式?问题7:观察柱、锥、台体的体积公式,你能发现它们之间的关系吗?(学生思考后,多媒体演示柱、锥、台体)提示、点拨台、锥之间的关系,几何画板演示学生思考台、锥之间的关系,观察演示结果,归纳结论培养学生转化与化归的思想24、数学应用(1)例题例1:一几何体按比例绘制的三视图如图所示,(单位:m)(1)试画出它的直观图;(2)求它的体积进行个别辅导,点评画出直观图,给出该题解答复习巩固已学知识例2:有一堆相同规格的六角螺帽毛坯共重5.8kg.已知底面六边形边长是12mm,高是10mm,内孔直径是10mm.那么约有毛坯多少个?(铁的比重是7.8g/cm3)老师组织学生重点分析六角螺帽毛坯的结构特征,应用公式完成解答.学生在老师的指导下解决问题培养学生的应用能力(2)练习课本56页第1、2学生动手,教师巡视具体运算巩固强化5、回顾反思(1)体积度量的基本思路:正方体长方体柱体,即特殊到一般的数学思想.长方体体积公式是计算其他几何体体积的基础.(2)柱、锥、台体积的计算公式及它们之间的关系启发学生回顾反思,构建完整的认知结构.梳理思路,进一步熟悉公式建立从特殊到一般的数学思想,体会公式的联系6、作业必做题:课本56页第2、3、4题.,60页第1、4题...

1、当您付费下载文档后,您只拥有了使用权限,并不意味着购买了版权,文档只能用于自身使用,不得用于其他商业用途(如 [转卖]进行直接盈利或[编辑后售卖]进行间接盈利)。
2、本站所有内容均由合作方或网友上传,本站不对文档的完整性、权威性及其观点立场正确性做任何保证或承诺!文档内容仅供研究参考,付费前请自行鉴别。
3、如文档内容存在违规,或者侵犯商业秘密、侵犯著作权等,请点击“违规举报”。

碎片内容

柱、锥、台的体积教案

您可能关注的文档

确认删除?
VIP
微信客服
  • 扫码咨询
会员Q群
  • 会员专属群点击这里加入QQ群
客服邮箱
回到顶部