电脑桌面
添加小米粒文库到电脑桌面
安装后可以在桌面快捷访问

危重患者技术规范全VIP免费

危重患者技术规范全_第1页
1/19
危重患者技术规范全_第2页
2/19
危重患者技术规范全_第3页
3/19
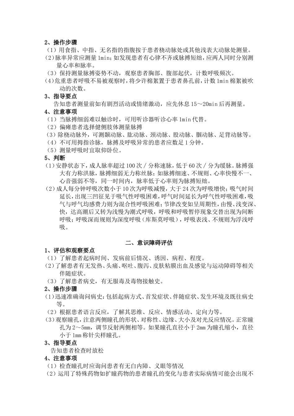
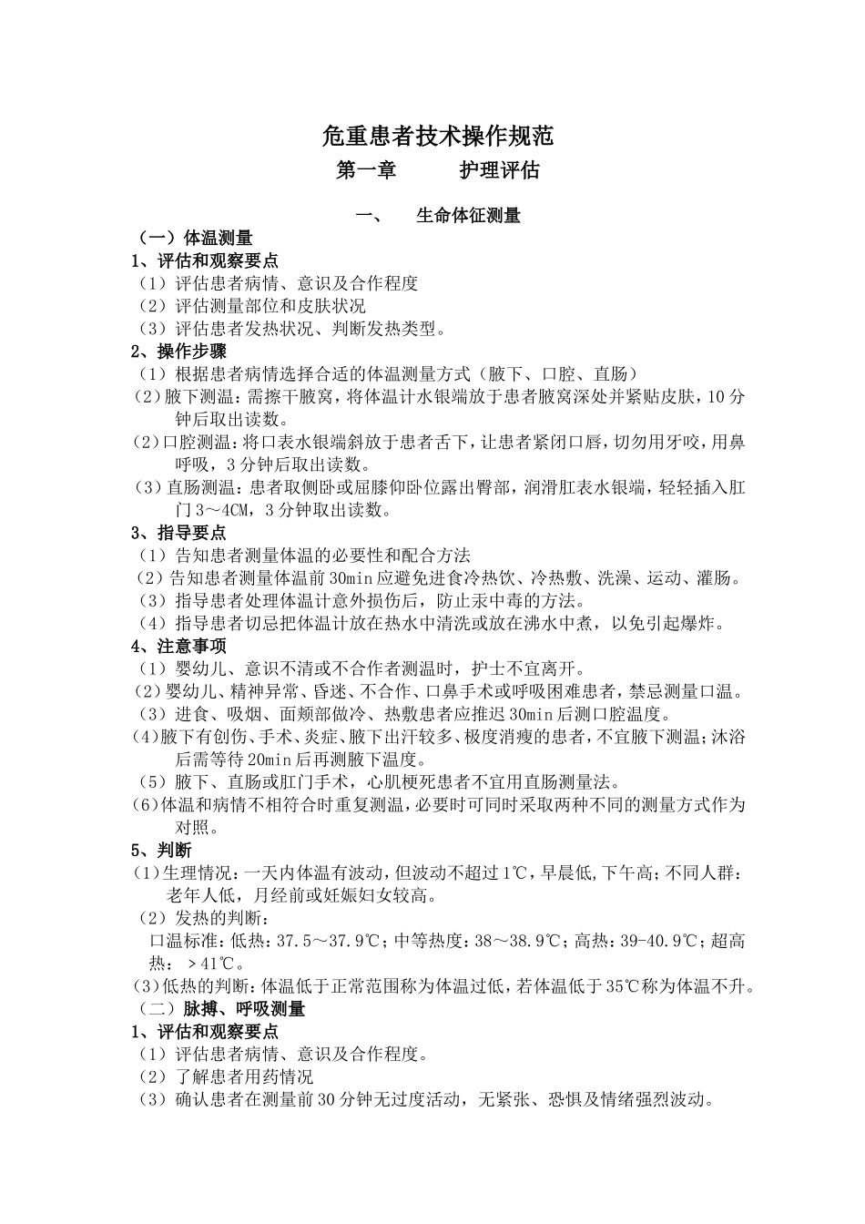
危重患者技术操作规范第一章护理评估一、生命体征测量(一)体温测量1、评估和观察要点(1)评估患者病情、意识及合作程度(2)评估测量部位和皮肤状况(3)评估患者发热状况、判断发热类型。2、操作步骤(1)根据患者病情选择合适的体温测量方式(腋下、口腔、直肠)(2)腋下测温:需擦干腋窝,将体温计水银端放于患者腋窝深处并紧贴皮肤,10分钟后取出读数。(2)口腔测温:将口表水银端斜放于患者舌下,让患者紧闭口唇,切勿用牙咬,用鼻呼吸,3分钟后取出读数。(3)直肠测温:患者取侧卧或屈膝仰卧位露出臀部,润滑肛表水银端,轻轻插入肛门3~4CM,3分钟取出读数。3、指导要点(1)告知患者测量体温的必要性和配合方法(2)告知患者测量体温前30min应避免进食冷热饮、冷热敷、洗澡、运动、灌肠。(3)指导患者处理体温计意外损伤后,防止汞中毒的方法。(4)指导患者切忌把体温计放在热水中清洗或放在沸水中煮,以免引起爆炸。4、注意事项(1)婴幼儿、意识不清或不合作者测温时,护士不宜离开。(2)婴幼儿、精神异常、昏迷、不合作、口鼻手术或呼吸困难患者,禁忌测量口温。(3)进食、吸烟、面颊部做冷、热敷患者应推迟30min后测口腔温度。(4)腋下有创伤、手术、炎症、腋下出汗较多、极度消瘦的患者,不宜腋下测温;沐浴后需等待20min后再测腋下温度。(5)腋下、直肠或肛门手术,心肌梗死患者不宜用直肠测量法。(6)体温和病情不相符合时重复测温,必要时可同时采取两种不同的测量方式作为对照。5、判断(1)生理情况:一天内体温有波动,但波动不超过1℃,早晨低,下午高;不同人群:老年人低,月经前或妊娠妇女较高。(2)发热的判断:口温标准:低热:37.5~37.9℃;中等热度:38~38.9℃;高热:39-40.9℃;超高热:﹥41℃。(3)低热的判断:体温低于正常范围称为体温过低,若体温低于35℃称为体温不升。(二)脉搏、呼吸测量1、评估和观察要点(1)评估患者病情、意识及合作程度。(2)了解患者用药情况(3)确认患者在测量前30分钟无过度活动,无紧张、恐惧及情绪强烈波动。2、操作步骤(1)用食指、中指、无名指的指腹按于患者桡动脉处或其他浅表大动脉处测量。(2)脉率异常应测量1min;如发现患者有心律不齐或脉搏短绌,应两人同时分别测量心率和脉率。(3)保持测量脉搏姿势不动,观察患者胸部、腹部起伏,计数呼吸频次。(4)危重患者呼吸不易被观察时,将少许棉絮置于患者鼻孔前,计数1min棉絮被吹动的次数。3、指导要点告知患者测量前如有剧烈活动或情绪激动,应先休息15~20min后再测量。4、注意事项(1)当脉搏细弱难以触诊时,可用听诊器听诊心率1min代替。(2)偏瘫患者选择健侧肢体测量脉搏(3)除桡动脉外,可测颞动脉、肱动脉、颈动脉、股动脉、腘动脉、足背动脉等。(4)不可用拇指诊脉,脉搏及呼吸异常的患者应数足1分钟。(5)测量呼吸时宜取仰卧位。5、判断(1)安静状态下,成人脉率超过100次∕分称速脉,低于60次∕分为缓脉。脉搏强大有力称洪脉,脉搏细弱无力称丝脉;如脉搏细速、不规则、心率快慢不一、心音强弱不等,同一时间内,脉率低于心率则为脉搏短绌。(2)成人每分钟呼吸次数小于10次为呼吸减慢,大于24次为呼吸增快;吸气时间延长,出现三凹征见于吸气性呼吸困难,呼气时间延长为呼气性呼吸困难,吸气与呼气均感费力则为混合性呼吸困难;节律改变如呈周期性,由慢、浅变深、快,达高潮后又转为浅慢为潮式呼吸,呼吸和呼吸暂停现象交替出现为间断呼吸;呼吸深而规则为深度呼吸(库斯莫呼吸),呼吸表浅、不规则为浮浅呼吸。二、意识障碍评估1、评估和观察要点(1)了解患者起病时间、发病前后情况、诱因、病程、程度。(2)了解患者有无发热、头痛、呕吐、腹泻、皮肤粘膜出血及感觉与运动障碍等相关伴随症状。(3)了解患者病史,有无服毒及毒物接触史。2、操作步骤(1)迅速准确询问病史:包括起病方式、首发症状、伴随症状、发生环境及既往病史等。(2)根据患者语言反应,了解其思维、反应、情感活动、定向力等。(3)观察瞳孔,注意两侧瞳孔的形状、对称性、边缘、大小及对光反应情况。正常瞳孔为2~5mm,调节反射两侧相等...

1、当您付费下载文档后,您只拥有了使用权限,并不意味着购买了版权,文档只能用于自身使用,不得用于其他商业用途(如 [转卖]进行直接盈利或[编辑后售卖]进行间接盈利)。
2、本站所有内容均由合作方或网友上传,本站不对文档的完整性、权威性及其观点立场正确性做任何保证或承诺!文档内容仅供研究参考,付费前请自行鉴别。
3、如文档内容存在违规,或者侵犯商业秘密、侵犯著作权等,请点击“违规举报”。

碎片内容

危重患者技术规范全

您可能关注的文档

确认删除?
VIP
微信客服
  • 扫码咨询
会员Q群
  • 会员专属群点击这里加入QQ群
客服邮箱
回到顶部