电脑桌面
添加小米粒文库到电脑桌面
安装后可以在桌面快捷访问

机械系统设计05599-测试卷2(含答案)VIP免费

机械系统设计05599-测试卷2(含答案)_第1页
1/4
机械系统设计05599-测试卷2(含答案)_第2页
2/4
机械系统设计05599-测试卷2(含答案)_第3页
3/4
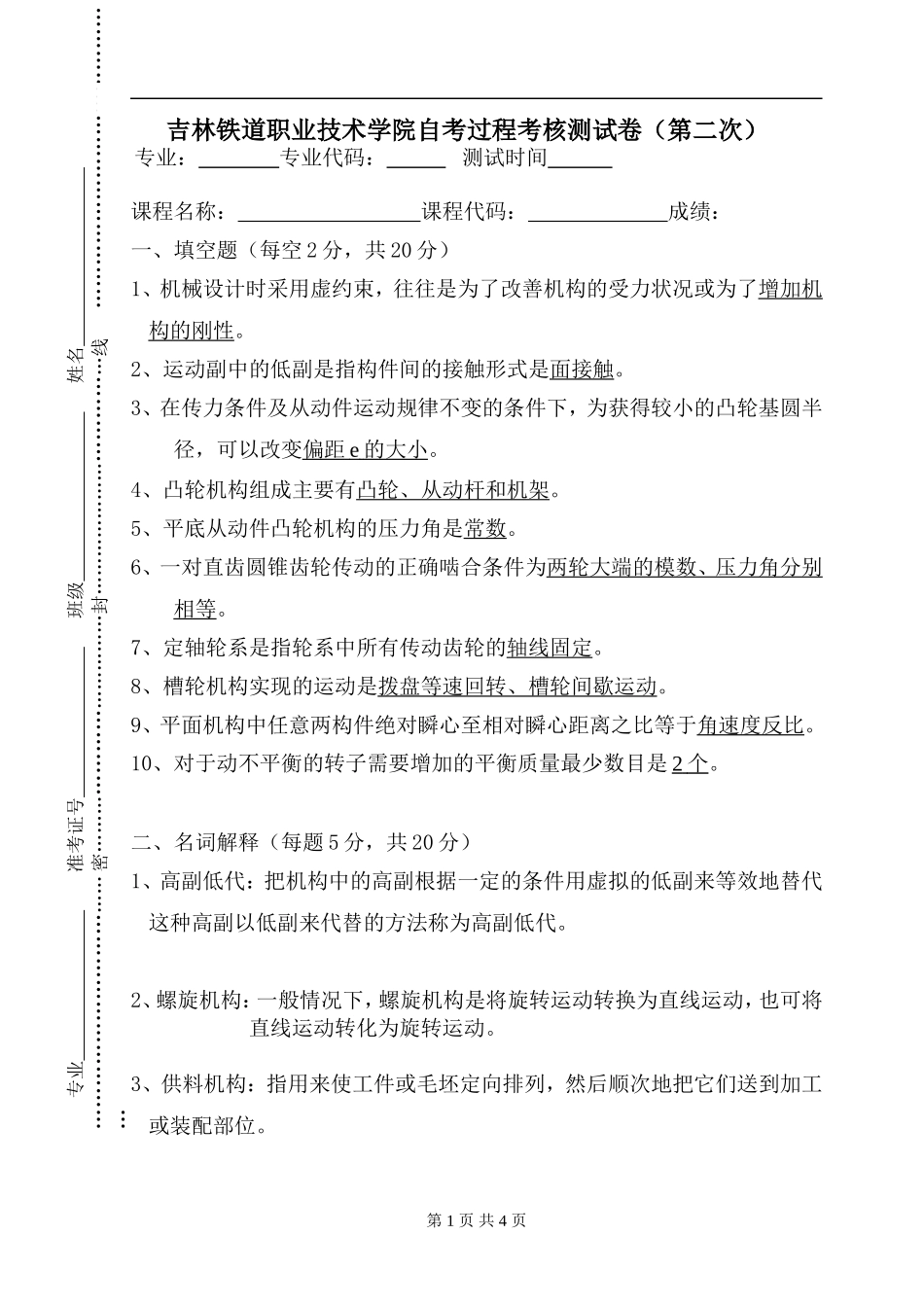
专业准考证号班级姓名………………………………密………………………………封………………………………线………………………………………吉林铁道职业技术学院自考过程考核测试卷(第二次)专业:专业代码:测试时间课程名称:课程代码:成绩:一、填空题(每空2分,共20分)1、机械设计时采用虚约束,往往是为了改善机构的受力状况或为了增加机构的刚性。2、运动副中的低副是指构件间的接触形式是面接触。3、在传力条件及从动件运动规律不变的条件下,为获得较小的凸轮基圆半径,可以改变偏距e的大小。4、凸轮机构组成主要有凸轮、从动杆和机架。5、平底从动件凸轮机构的压力角是常数。6、一对直齿圆锥齿轮传动的正确啮合条件为两轮大端的模数、压力角分别相等。7、定轴轮系是指轮系中所有传动齿轮的轴线固定。8、槽轮机构实现的运动是拨盘等速回转、槽轮间歇运动。9、平面机构中任意两构件绝对瞬心至相对瞬心距离之比等于角速度反比。10、对于动不平衡的转子需要增加的平衡质量最少数目是2个。二、名词解释(每题5分,共20分)1、高副低代:把机构中的高副根据一定的条件用虚拟的低副来等效地替代这种高副以低副来代替的方法称为高副低代。2、螺旋机构:一般情况下,螺旋机构是将旋转运动转换为直线运动,也可将直线运动转化为旋转运动。3、供料机构:指用来使工件或毛坯定向排列,然后顺次地把它们送到加工或装配部位。第1页共4页4、机构:在运动链中,如果将某一构件加以固定,而另一个(或几个)构件按给定的运动规律相对固定构件运动,若运动链中其余各构件都能得到确定的相对运动,则此运动链称为机构。三、简答题(每题8分,共40分)1、机构中的虚约束经常发生在什么场合?1)两构件构成多个运动副a.两构件间组成若干个转动副,轴线重合;b.两构件间组成若干个移动副,导路平行。2)两构件上某两点间距离始终不变,用一个有两个转动副的构件联接两点。3)联接件与被联接件上联接点轨迹重合。4)机构中对运动不起作用的对称部分。2、简述渐开线齿廓根切产生的原因及危害。答:当用范成法加工齿轮时,若刀具的齿顶线或齿顶圆与啮合线的交点超过了被切齿轮的啮合极限点时,刀具的齿顶会将被切齿轮的齿根的渐开线齿廓切去一部分,即发生了根切。根切的齿廓将使轮齿的弯曲强度大大减弱,重合度有所降低,对传动质量不利,应力求避免。3、为什么说渐开线齿轮传动时正压力方向不变?对齿轮传动有什么益处?答:一对渐开线传动中,两啮合齿廓间的正压力方向不变是由于过接触点的公法线都是同一条直线,说明一对渐开线齿廓从开始啮合到脱离接触,所有啮合点均在该直线上。对齿轮传动的平稳性有利。4、怎样确定转动副中的总反力?答:1)根据平衡条件确定总反力大小和方向;2)计算出摩擦圆的半径ρ,总反力恒切于摩擦圆;3)总反力对轴心的距为摩擦力矩,它总是阻碍轴颈的转动,即与第2页共4页专业准考证号班级姓名………………………………密………………………………封………………………………线………………………………………相对角速度方向相反,据此可确定出总反力切于摩擦圆哪一侧。5、为什么说齿轮齿条啮合时的啮合角不变,齿轮的节圆和分度圆始终重合答:齿轮齿条啮合时,其啮合线为过啮合点垂直于齿条的齿廓并与齿轮基圆相切的直线。在传动过程中,由于齿轮的基圆的大小和位置不变,齿条同侧齿廓都是相互平行的斜直线,因此无论齿条远离(或靠近)齿轮中心,其啮合线为一固定直线,因此其啮合角始终不变。而且啮合线与固定的中心连线必交于固定点C(即节点),因此齿轮节圆与分度圆始终重合,但齿条的分度线与节线的相对位置随着齿条与齿轮回转中心距的变化而不同。四、论述题(每题10分,共20分)1、一对渐开线外啮合标准直齿圆柱齿轮传动,z1=20,z2=40,m=2mm,α=20°,ha*=1,c*=0.25,求(1)两轮分度圆直径d1、d2,齿顶圆直径da1、da2,及标准安装时的中心距a;(2)当中心距a′=61mm时,顶隙c′、节圆直径d1′、d2′啮合角α′。(1)求分度圆直径、齿顶圆直径及标准安装时的中心距分度圆直径d1=mz1=2×20=40mmd2=mz2=2×40=80mm齿顶圆直径da1=d1+2ha*m=40+2×...

1、当您付费下载文档后,您只拥有了使用权限,并不意味着购买了版权,文档只能用于自身使用,不得用于其他商业用途(如 [转卖]进行直接盈利或[编辑后售卖]进行间接盈利)。
2、本站所有内容均由合作方或网友上传,本站不对文档的完整性、权威性及其观点立场正确性做任何保证或承诺!文档内容仅供研究参考,付费前请自行鉴别。
3、如文档内容存在违规,或者侵犯商业秘密、侵犯著作权等,请点击“违规举报”。

碎片内容

机械系统设计05599-测试卷2(含答案)

您可能关注的文档

确认删除?
VIP
微信客服
  • 扫码咨询
会员Q群
  • 会员专属群点击这里加入QQ群
客服邮箱
回到顶部