电脑桌面
添加小米粒文库到电脑桌面
安装后可以在桌面快捷访问

三次科技革命对比表VIP免费

三次科技革命对比表_第1页
1/4
三次科技革命对比表_第2页
2/4
三次科技革命对比表_第3页
3/4
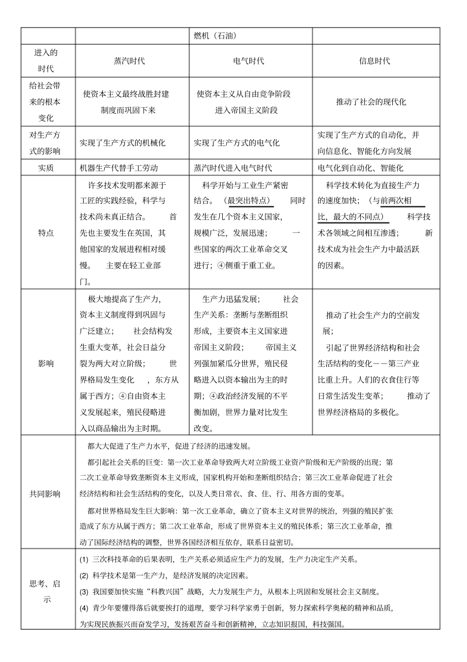
三次工业革命的比较第一次(工业革命或产业革命)第二次(电力革命)第三次(新的科技革命)开始时间18世纪60年代19世纪70年代20世纪四五十年代完成时间19世纪上半期19世纪末20初正在进行主要标志蒸汽机的发明和广泛运用电力的发明及广泛应用原子能,电子计算机,航天工程,生物技术等领域取得重大突破背景条件(出现原因分析)政治前提——资产阶级统治在英国的确立;资本——海外贸易、奴隶贸易和殖民掠夺;技术——工场手工业积累丰富生产技术知识;④市场——先后打败西、荷、法,国外市场不断扩大。政治保障——资本主义制度在世界范围内确立;生产技术——自然科学的突破性进展;资金——资本的积累和对殖民地的掠夺;④市场——世界市场的初步形成,进一步扩大了对商品的需求。政治保障——资本主义发展相对稳定和国家垄断资本主义发展;先决条件——相对论等科学理论的迅速发展并取得重大突破;社会保证——科学技术的社会化;④推动力——社会需要(二战中的军事需求、战后军备竞争和发展经济的要求)。主要成就棉纺织业:哈格里夫斯的珍妮纺纱机标志工业革命开始;瓦特改良蒸汽机(1785年)是其标志性成果;冶金、采矿部门采用机器生产和蒸汽作动力;④交通运输:1807年轮船(美,富尔顿);1814年火车机车(英、史蒂芬孙)新能源的发展和利用(发电机、电动机、爱迪生-电灯)—最主要特征;内燃机和新交通工具的创制(卡尔·本茨-内燃机驱动的汽车、莱特兄弟-飞机);新通讯手段的发明(贝尔-电话、马可尼-无线电报)以原子能技术、航天技术、计算机的应用为代表,包括人工合成材料、分子生物学和遗传工程等高新技术。最具有跨时代意义的成就是计算机的迅速发展和广泛应用,电子计算机是现代信息技术的核心。标志性发明瓦特改良蒸汽机电力的广泛使用电子计算机的广泛应用理论基础牛顿的力学法拉第的电磁学爱因斯坦的相对论领先国家英国美、德发达资本主义国家产生的新兴产业金属冶炼业、机器制造业等。电力工业、化学工业、汽车制造业、造船业等。电子工业、核工业、航天工业、激光工业、信息工业等。交通工具汽船(轮船)、火车电车、汽车、飞艇、飞机宇宙飞船动力能源改良的蒸汽机(煤炭)发电机和电动机(电力)、内原子能或核能、太阳能燃机(石油)进入的时代蒸汽时代电气时代信息时代给社会带来的根本变化使资本主义最终战胜封建制度而巩固下来使资本主义从自由竞争阶段进入帝国主义阶段推动了社会的现代化对生产方式的影响实现了生产方式的机械化实现了生产方式的电气化实现了生产方式的自动化,并向信息化、智能化方向发展实质机器生产代替手工劳动蒸汽时代进入电气时代电气化到自动化、智能化特点许多技术发明都来源于工匠的实践经验,科学与技术尚未真正结合。首先也主要发生在英国,其他国家的发展进程相对缓慢。主要在轻工业部门。科学开始与工业生产紧密结合。(最突出特点)同时发生在几个资本主义国家,规模广泛,发展迅速;一些国家的两次工业革命交叉进行;④侧重于重工业。科学技术转化为直接生产力的速度加快;(与前两次相比,最大的不同点)科学技术各领域之间相互渗透;新技术成为社会生产力中最活跃的因素。影响极大地提高了生产力,资本主义制度得到巩固与广泛建立;社会结构发生重大变革,社会日益分裂为两大对立阶级;世界格局发生变化,东方从属于西方;④自由资本主义发展起来,殖民侵略进入以商品输出为主时期。生产力迅猛发展;社会生产关系:垄断与垄断组织形成,主要资本主义国家进帝国主义阶段;帝国主义列强加紧瓜分世界,殖民侵略进入以资本输出为主的时期;④政治经济发展的不平衡加剧,世界力量对比发生改变。推动了社会生产力的空前发展;引起了世界经济结构和社会生活结构的变化--第三产业比重上升。人们的衣食住行等日常生活发生变革;推动了世界经济格局的多极化。共同影响都大大促进了生产力水平,促进了经济的迅速发展。都引起社会关系的巨变:第一次工业革命导致两大对立阶级工业资产阶级和无产阶级的出现;第二次工业革命导致垄断资本主义形成,国家机构开始和垄断组织结合;第三次工业革命促进了社会经济结构和社...

1、当您付费下载文档后,您只拥有了使用权限,并不意味着购买了版权,文档只能用于自身使用,不得用于其他商业用途(如 [转卖]进行直接盈利或[编辑后售卖]进行间接盈利)。
2、本站所有内容均由合作方或网友上传,本站不对文档的完整性、权威性及其观点立场正确性做任何保证或承诺!文档内容仅供研究参考,付费前请自行鉴别。
3、如文档内容存在违规,或者侵犯商业秘密、侵犯著作权等,请点击“违规举报”。

碎片内容

三次科技革命对比表

文库响当当+ 关注
实名认证
内容提供者

该用户很懒,什么也没介绍

确认删除?
VIP
微信客服
  • 扫码咨询
会员Q群
  • 会员专属群点击这里加入QQ群
客服邮箱
回到顶部