电脑桌面
添加小米粒文库到电脑桌面
安装后可以在桌面快捷访问

中医体质分类判定标准的建立VIP专享VIP免费

中医体质分类判定标准的建立_第1页
1/8
中医体质分类判定标准的建立_第2页
2/8
中医体质分类判定标准的建立_第3页
3/8
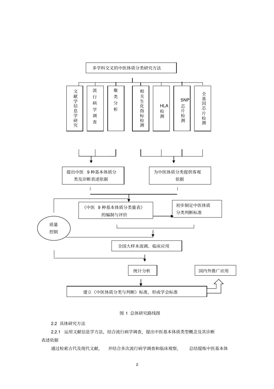
1《中医体质分类与判定》标准的建立王琦△1.研究背景及意义中医体质分类是研究人的个体差异及与健康疾病相关性,实现个体化诊疗的前提,也是中医体质理论与应用研究的核心与基础,是生命科学的重要组成部分。1.1医学模式的转变世界卫生组织(WHO)1996年在名为《迎接21世纪的挑战》的报告中指出了21世纪的医学将从“疾病医学”向“健康医学”发展;从群体治疗向个体治疗发展。因此,医学研究的重点也随之改变,从研究人的“病”到研究病的“人”。1.2国际竞争世界医学界一直关注研究人类体质现象,但尚缺少个体分类方法。韩医四象医学源于《灵枢·通天》“五态人”,但韩医界普遍认为四象医学是韩国的民族遗产,并已进行深入研究,日本一贯堂医学也创立了独自的体质医学体系,与中医学形成竞争态势。1.3个体化诊疗思想难以贯彻实施目前的医学还是以治愈疾病为主要目的的医学,针对个体差异的个体化诊疗还在探索之中,尚未得到真正的贯彻实施。如何实施个体化诊疗是中医、西医、中西医结合以及多学科共同关注的问题,其关键是要找到适宜的方法和途径。1.4中医体质分类需要标准化辨识工具要进行中医体质分类研究,就必须找到分类的客观化、标准化工具。一方面,使相关专业人员在进行体质分类时,能够保证分类的准确性和可重复性;另一方面,使非专业人员能够进行自我体质判断。因此,中医体质分类的客观化、标准化是体质分类研究需要解决的核心问题。综上所述,制定中医体质分类判定的标准,符合医学目的转变,符合国家中长期科技发展规划提出的“预防为主、促进健康和防治疾病结合”的发展思路;适应我国构建和谐社会、提高国民健康素质的需求;为中医学与多学科交融及与世界医学对话提供对接平台。2.研究方法2.1总体研究方案△王琦(1943~),男,北京中医药大学二级教授,博士生导师,中华中医药学会体质分会主任委员2图1总体研究路线图2.2具体研究方法2.2.1运用文献信息学方法,结合流行病学调查,提出中医基本体质类型概念及其诊断表述依据通过检索古代及现代文献,并结合多次流行病学调查和临床观察,总结提炼中医基本体文献学信息学研究提出中医9种基本体质分类及诊断表述依据相关生化指标检测流行病学调查HLA检测全基因芯片检测为中医体质分类提供客观依据《中医9种基本体质分类量表》的编制与评价全国大样本流调、临床应用统计分析建立《中医体质分类与判断》标准,形成学会标准国内外推广应用初步制定中医体质分类判断标准质量控制多学科交叉的中医体质分类研究方法SNP芯片检测聚类分析3质类型概念及诊断表述依据,为编制量表和标准奠定理论基础。2.2.2运用现代科学技术方法,为体质分类提供客观依据在中医基本体质类型概念确立的情况下,综合运用分子生物学、免疫遗传学等现代科学技术方法进行体质类型的生物学内涵研究,为体质分类提供客观依据。2.2.3开发体质分类量表和建立体质判定标准,为体质分类提供标准化工具和方法以中医体质理论为指导,从充分体现中医体质类型概念内涵入手,严格按照量表编制的科学方法和程序,编制可以对体质类型进行科学评价的测量工具,并应用心理测量学方法,对量表的信度、效度进行评价。在量表性能评价良好的基础上,结合大样本流行病学调查、专家咨询讨论,建立适于自我评价的体质判定标准,进行推广应用。3.研究结果3.1提出中医9种基本体质分类的概念及其诊断表述依据[1-3]通过文献学研究方法,客观地对体质分类及特征进行表述,共检索了《内经》至民国期间重要古代文献108种及现代文献60余种。其中古代文献按照命名、体质特征、发病倾向、形成因素4个方面对有关体质的内容进行全面检索,现代文献按照其记录的体质分类及特征表述的统计分析,对王琦等11位现代中医体质研究者有关体质分类及特征的表述进行了出现频率的统计。其中,古代文献共109个体质特征描述,现代文献共408个特征描述,以此作为体质分类及特征表述的参考。结合现代医家分别进行的1000例以上、总数12471例所得出的调查结果进行归纳和统计分析,提出了平和质、气虚质、阳虚质、阴虚质、痰湿质、湿热质、血瘀质、气郁质、特禀质9种基本体质类型的概念。具体如下:平和质...

1、当您付费下载文档后,您只拥有了使用权限,并不意味着购买了版权,文档只能用于自身使用,不得用于其他商业用途(如 [转卖]进行直接盈利或[编辑后售卖]进行间接盈利)。
2、本站所有内容均由合作方或网友上传,本站不对文档的完整性、权威性及其观点立场正确性做任何保证或承诺!文档内容仅供研究参考,付费前请自行鉴别。
3、如文档内容存在违规,或者侵犯商业秘密、侵犯著作权等,请点击“违规举报”。

碎片内容

中医体质分类判定标准的建立

确认删除?
VIP
微信客服
  • 扫码咨询
会员Q群
  • 会员专属群点击这里加入QQ群
客服邮箱
回到顶部