电脑桌面
添加小米粒文库到电脑桌面
安装后可以在桌面快捷访问

便秘外科诊治指南(2017版)VIP免费

便秘外科诊治指南(2017版)_第1页
1/6
便秘外科诊治指南(2017版)_第2页
2/6
便秘外科诊治指南(2017版)_第3页
3/6
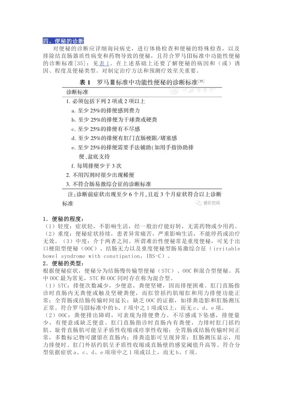
便秘外科诊治指南(2017版)中国医师协会肛肠分会随着人们生活水平的提高,饮食结构的改变,工作压力增加,以及精神和社会因素的影响,便秘的发病率显著上升,严重影响患者的生活质量。2008年制定的"便秘外科诊治指南(草案)",对规范便秘的诊断和外科治疗起到了重要的指导作用。近年来,随着便秘基础和临床研究水平的提高,对慢性便秘的认识也逐步深入。我们这次对"便秘外科诊治指南(草案)"作相应的修订。一、便秘的概念[1,2]便秘表现为持续排便困难、排便不尽感或排便次数减少。排便困难包括排便量少、干结、排便费时和费力、排便不尽感,甚至需要用手法帮助排便。排便次数减少指每周排便次数少于3次或长期无便意。慢性便秘的病程至少为6个月。二、便秘的病因正常排便需要胃肠内容物以正常的速度通过消化道各段,及时抵达直肠,并能刺激直肠肛管,诱发排便反射。排便时盆底肌肉协调活动,完成排便。以上任何一个环节障碍,均可引起便秘[2,3,4,5,6,7,8,9]。1.结直肠外因素:(1)胃肠运动控制中枢:长期抑制便意、精神病、抑郁症、神经性厌食、认知障碍或痴呆;脑出血、占位、外伤[3]。(2)神经传导:自主神经病变引起的传入、传出神经支配异常。2.结直肠因素:(1)壁内神经传导:先天性巨结肠、特发性巨结肠、巨直肠。(2)肠神经系统:慢传输型便秘、功能性排便障碍[10]。(3)终末效应器:药物:如可待因、吗啡、抗抑郁剂、抗胆碱能制剂等[11];局部排便感受器缺如、糖尿病;甲状腺功能低下或亢进、垂体功能低下、嗜铬细胞瘤、尿毒症、慢性肾病等;离子通道拮抗剂、激动剂[3]。(4)肌肉组织:假性肠梗阻、肛裂、肛管或直肠狭窄、老年、内括约肌失迟缓、盆底痉挛综合征、耻骨直肠肌肥厚、皮肌炎等[12]。(5)间质组织:硬皮病、淀粉样变性、系统性硬化病等[13]。(6)黏膜层:炎性肠病、泻剂结肠、直肠黏膜内脱垂[6]。(7)直肠形态改变:直肠全层内脱垂、直肠前突。3.结直肠内因素:(1)黏膜表层:肠炎、伪膜性肠炎[14,15]。(2)腔内:膳食纤维摄入不足、环境改变、肠道菌群失调;结肠崩解的药物[16,17]。三、便秘的检查方法和评估1.询问病史:详细询问有关便秘的症状及病程、饮食和排便习惯、胃肠道症状、伴随症状以及用药情况;便秘有关症状包括便次、便意、是否困难或不畅、便后有无排不尽、肛门坠胀及粪便形状;注意询问有无肿瘤的预警症状,如便血、黑便、腹痛、贫血、消瘦、发热等。2.一般检查:肛门直肠指诊能了解直肠有无粪便滞留及形状,肛管括约肌和耻骨直肠肌的功能状况,肛管和直肠有无狭窄和占位病变,有无直肠前突和直肠内脱垂;钡灌肠或结肠镜检查是排除结直肠器质性病变的重要检查;血常规、粪便常规、粪便隐血试验是排除结直肠器质性病变的重要而又简单的检查;必要时行激素水平和代谢方面检查。3.特殊检查:对于长期慢性便秘患者,可以酌情选择以下检查。需要注意的是,针对有关便秘的特殊检查,应在详细询问病史并进行各种常规检查如肛门直肠指诊、钡灌肠或结肠镜检查除外结直肠器质性病变后选用。(1)结肠传输试验[2,18,19,20]:常用不透X线标记物。检查前3d禁服泻剂及其他影响肠功能的药物。随标准餐顿服不透X线的20个标记物,服标记物后6、24、48、72h各拍摄腹部X线平片1张,根据结肠内标记物数量计算结肠传输时间和排出率。正常值为72h排除80%的标记物。根据结肠的分布,有助于评估是慢传输型便秘(slowtransitconstipation,STC)或出口梗阻型便秘(outletobstructiveconstipation,OOC)。采用核素法可检测结肠各节段的传输时间,但因价格昂贵而难以普及。(2)排粪造影:将一定量的钡剂注入直肠内,模拟正常的生理排便活动,动态观察肛门直肠的功能和解剖结构的变化[21,22]。主要用于诊断肛门直肠的功能性疾病,如直肠内脱垂(直肠黏膜脱垂和直肠内套叠)、直肠前突、会阴下降、盆底肌痉挛综合征等。盆腔多重造影包括直肠、盆底、膀胱和阴道造影,有助于诊断盆底疝和直肠内套叠,了解膀胱和子宫的形态变化[23]。排粪造影是决定手术方式的可靠依据。(3)磁共振排粪造影:该技术多平面成像、分辨率高、无辐射[24]。能够完整地分析排粪...

1、当您付费下载文档后,您只拥有了使用权限,并不意味着购买了版权,文档只能用于自身使用,不得用于其他商业用途(如 [转卖]进行直接盈利或[编辑后售卖]进行间接盈利)。
2、本站所有内容均由合作方或网友上传,本站不对文档的完整性、权威性及其观点立场正确性做任何保证或承诺!文档内容仅供研究参考,付费前请自行鉴别。
3、如文档内容存在违规,或者侵犯商业秘密、侵犯著作权等,请点击“违规举报”。

碎片内容

便秘外科诊治指南(2017版)

您可能关注的文档

确认删除?
VIP
微信客服
  • 扫码咨询
会员Q群
  • 会员专属群点击这里加入QQ群
客服邮箱
回到顶部