电脑桌面
添加小米粒文库到电脑桌面
安装后可以在桌面快捷访问

高中历史 第五单元 从科学社会主义理论到社会主义制度的建立阶段测试五 新人教版必修1-新人教版高一必修1历史试题VIP免费

高中历史 第五单元 从科学社会主义理论到社会主义制度的建立阶段测试五 新人教版必修1-新人教版高一必修1历史试题_第1页
1/10
高中历史 第五单元 从科学社会主义理论到社会主义制度的建立阶段测试五 新人教版必修1-新人教版高一必修1历史试题_第2页
2/10
高中历史 第五单元 从科学社会主义理论到社会主义制度的建立阶段测试五 新人教版必修1-新人教版高一必修1历史试题_第3页
3/10
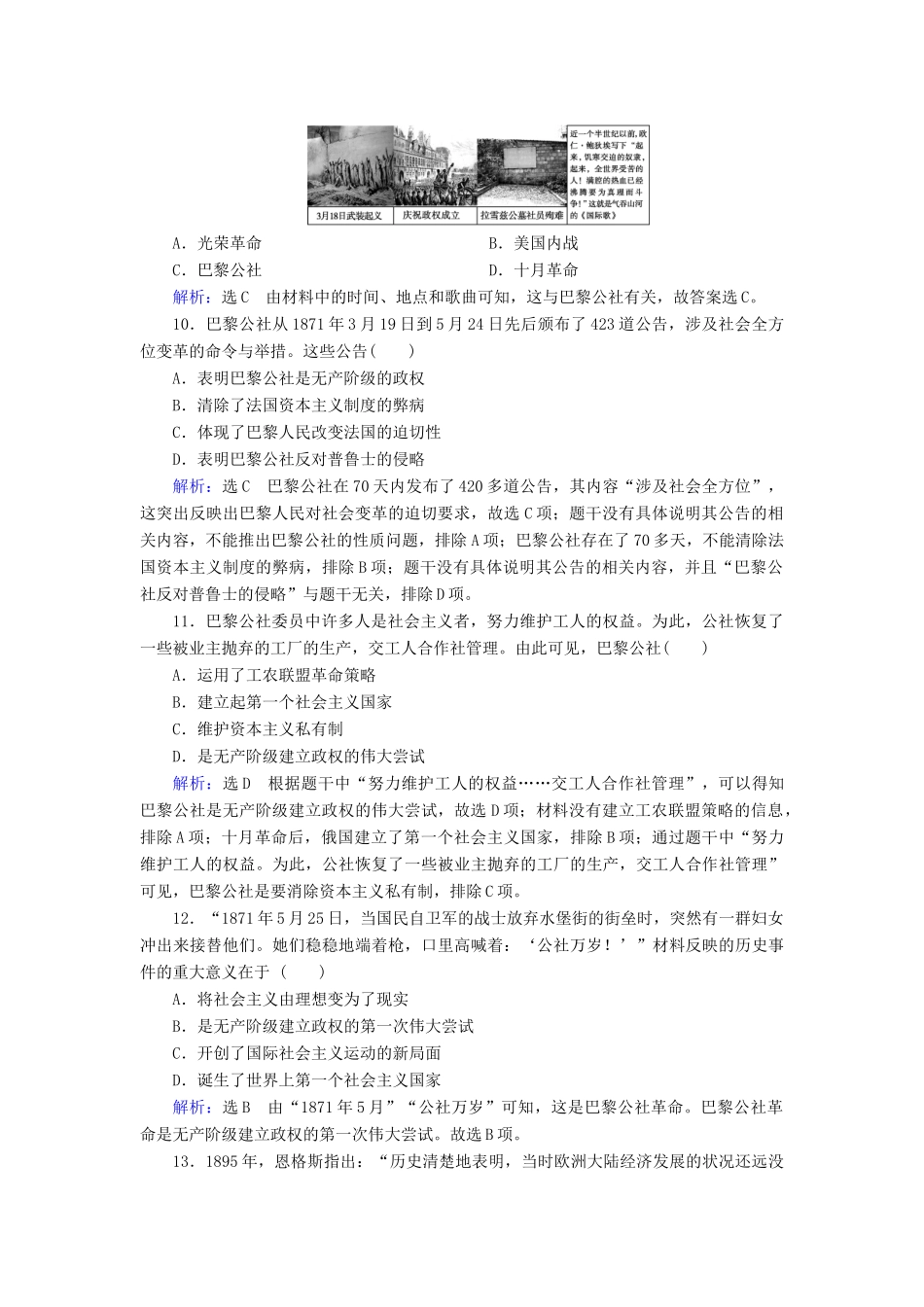
阶段测试五(时间:90分钟满分:100分)一、选择题(每题2分,共50分)1.《共产党宣言》中提到:“圣西门、傅立叶、欧文等人的体系,是在无产阶级和资产阶级之间的斗争还不发展的最初时期出现的。”这一体系是指()A.空想社会主义B.英国古典政治经济学C.德国古典哲学D.科学社会主义解析:选A圣西门、傅立叶、欧文是空想社会主义思想家,故其体系应该是空想社会主义,故选A项;英国古典政治经济学是代表新兴产业资产阶级利益的理论体系,不是反映无产阶级与资产阶级斗争,排除B项;德国古典哲学标志着近代西方哲学向现代西方哲学的过渡,排除C项;科学社会主义是马克思、恩格斯提出的,排除D项。2.1824年,欧文在美国买下1214公顷土地,建立“新和谐公社”。公社实行生产资料公共占有,民主管理,共享劳动成果等原则。这一举动()A.是解决工业革命引发的社会问题的一种尝试B.是成熟的思想理论在现实中的一次成功实践C.为工人运动的进一步发展提供一个可行案例D.为马克思主义的诞生提供了坚实的阶级基础解析:选A公社实行民主管理,共享劳动成果,有利于缓和工业革命后日益严重的阶级矛盾,缩小贫富差距,是解决工业革命引发的社会问题的一种尝试,故A项正确;欧文的思想带有很大的空想性,不是成熟的思想理论,故B项错误;欧文的实践缺乏科学理论指导,必然会失败,不是可行的案例,故C项错误;欧文的空想社会主义思想被马克思吸收改造,为马克思主义的诞生提供了思想基础,故D项错误。3.19世纪三四十年代,欧洲爆发了三次大规模的工人运动,结果都失败了,给后人留下的最深刻教训是()A.资本主义制度的基本矛盾没有暴露B.工人运动迫切需要科学理论的指导C.工人运动缺乏政治纲领文献的引领D.无产阶级尚未真正觉醒解析:选B19世纪三四十年代的欧洲三大工人运动标志着无产阶级开始登上历史舞台,但由于缺乏科学理论的指导,而以失败告终。故选B项。4.有学者说:“这本著作揭示了资本主义社会的经济运动规律,把马克思的社会主义学说置于牢固的科学基础之上”。这本著作是()A.《共产党宣言》B.《四月提纲》C.《和平法令》D.《土地法令》解析:选A“揭示了资本主义社会的经济运动规律”是《共产党宣言》的内容,故选A项;《四月提纲》是列宁在十月革命前发表的文件,指明俄国革命的方向,排除B项;《和平法令》是十月革命后苏俄宣布退出一战的法令,排除C项;《土地法令》是十月革命后苏俄进行土地改革的法令,排除D项。5.“《宣言》通过分析人类社会历史,总结出人类发展的规律,并展望未来——剥削与被剥削的社会关系终将逐步发展为消除剥削、人人平等的社会关系。”该《宣言》的发表标志着()A.马克思主义的诞生B.共产主义理想的实现C.无产阶级政权的建立D.资本主义弊端的暴露解析:选A题干中“总结出人类发展的规律……发展为消除剥削、人人平等的社会关系”,体现《共产党宣言》中阐明社会发展规律的内容,该《宣言》的发表标志着马克思主义的诞生,故选A项;共产主义理想没有实现,排除B项;无产阶级政权的建立是巴黎公社革命,排除C项;由于资本主义弊端的暴露才催生了马克思主义,排除D项。6.空想社会主义所提出的一些天才设想对于科学社会主义理论的创立是非常重要的。两者的区别主要在于()A.揭露和批判资本主义社会B.提出对未来理想社会的设想C.回应工业革命带来的社会问题D.揭示无产阶级解放全人类的道路解析:选D空想社会主义和科学社会主义理论都揭露和批判资本主义社会,故A项错误;都有对未来理想社会的设想,故B项错误;回应工业革命带来的社会问题不是主要区别,故C项错误;只有科学社会主义揭示了无产阶级的历史使命,故D项正确。7.马克思主义诞生的最深远的历史意义在于()A.资本家剥削工人的秘密被全面系统揭露出来B.武装夺取政权成为无产阶级夺权的必由之路C.各国无产阶级的联合斗争有了强有力的平台D.世界政治文明的走向从此有了新的理论蓝图解析:选D马克思主义诞生给人类指明了社会发展的新方向,开辟无产阶级革命的新时代,故选D项;资本家剥削工人的秘密被全面系统揭露出来谈不上是最深远的历史意义,排除A项;革命有和平发展的可...

1、当您付费下载文档后,您只拥有了使用权限,并不意味着购买了版权,文档只能用于自身使用,不得用于其他商业用途(如 [转卖]进行直接盈利或[编辑后售卖]进行间接盈利)。
2、本站所有内容均由合作方或网友上传,本站不对文档的完整性、权威性及其观点立场正确性做任何保证或承诺!文档内容仅供研究参考,付费前请自行鉴别。
3、如文档内容存在违规,或者侵犯商业秘密、侵犯著作权等,请点击“违规举报”。

碎片内容

高中历史 第五单元 从科学社会主义理论到社会主义制度的建立阶段测试五 新人教版必修1-新人教版高一必修1历史试题

确认删除?
VIP
微信客服
  • 扫码咨询
会员Q群
  • 会员专属群点击这里加入QQ群
客服邮箱
回到顶部