电脑桌面
添加小米粒文库到电脑桌面
安装后可以在桌面快捷访问

贴墙地砖验收标准VIP免费

贴墙地砖验收标准_第1页
1/4
贴墙地砖验收标准_第2页
2/4
贴墙地砖验收标准_第3页
3/4
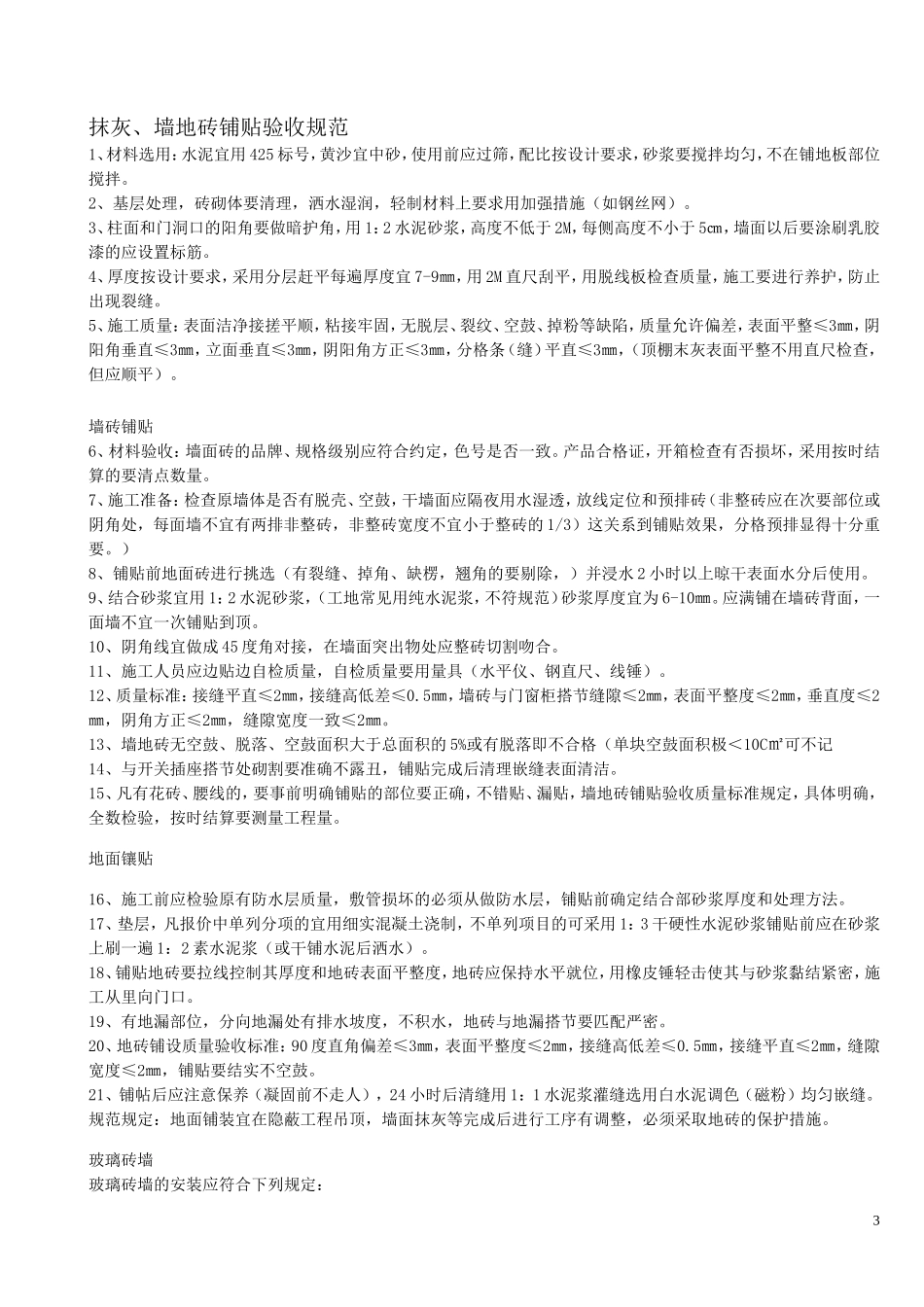
1墙地砖铺贴技术交底贴墙砖验收标准贴装石材及磁砖不平整度要求为±1mm、空鼓率为百分之5,所有阴阳角都要靠角尺铺地砖1.对原基层进行处理。2.水泥+沙子+界面剂粘贴。瓷砖磨边碰角。铺地砖验收标准贴装石材及磁砖不平整度要求为线条平整、划一,空鼓率为百分之5,所有阴阳角都要靠角尺,砖缝细小,地砖铺后12小时应一块块敲,一块砖有1/4空鼓以上,必须返工。特别注意:检查卫生间地漏,放水时间水是否流向地漏墙地砖铺贴验收标准1、墙砖使用前要仔细检查墙砖的尺寸、平整度、色差以及第一件的色号,防止混淆等级。2.如墙面是涂料基层必须撤水后把涂料铲除干净,并且打毛处理。3.施工前在原墙面撤水润湿墙面,墙砖使用前要将砖浸泡0.5-2小时充分浸水湿润,晾干待用。4.确定墙砖的排列,施工时须挂线粘贴,在同一墙面上的横竖排列,不宜有一行以上的非整砖,非整砖应排在次要部位或阴角处,阴角处不能同时有两块非整砖。水泥使用拉法基水泥,水泥砂浆比例1:2.5—1:3,粘接厚度1.5-2cm。5.墙砖粘贴必须牢固,无歪斜,缺棱掉角和裂缝等空鼓缺陷。空鼓率控制在3%以内。6.墙砖粘贴阴阳角必须用角尺检查,粘贴阳角必须45度碰角,碰角缝隙贯通,碰角45度墙砖镶贴过程中,砖缝之间的砖浆必须饱满,严禁空鼓,伤角必须更换,墙砖的最上面一层贴完后,用水泥浆把上部空隙添满,以防在做扣版吊顶打眼时,将墙砖打裂。7.墙砖镶贴时,遇到开关面板或水管的出水孔在墙砖中间,墙砖不允许断开,应用切割机掏孔,掏孔要严密。墙砖镶贴时应考虑与门洞的交口应平整,门边线应能完全把缝隙掩盖。8.地砖铺设前必须全部开箱挑选,选出尺寸误差最大的单独处理或选择房间区分处理,选出有缺角或损坏的地砖用来镶边或镶角,选择地砖的颜色,色差小的尺寸误差小的用来铺设在边角外。9.贴之前要在横竖方向拉十字线,贴的时候必须保证贯通,不得错缝,地砖缝宽1mm,不得超过2mm,如地砖尺寸误差超过1mm,缝经客户签字后可放宽2mm,不得超过3mm。10.要注意地砖是否需要拼花或是要按统一方向铺贴,切割地砖一定要准确,门套、柜底边等处的交接一定要严密,缝隙要均匀;地砖边与墙交接处不超过3mm。11.地砖铺设时,随铺随清,随时保持清洁干净。用棉纱或锯沫清扫。12.地砖平整度用2m水平尺检查,误差不得超过1mm,相邻砖高度不得超过1mm,缝隙平直度3mm,地砖铺设时,其他工种不得污染,不得人为踩踏,地砖完成后再24小时内清缝。随做随清,并做养护。墙砖的平整度用2m水平尺检查,平整度误差不大于2mm,垂直不大于2mm。地砖铺贴工程施工工艺、流程及验收标准21、地砖铺贴的规范程序为:清扫整理基层地面→水泥砂浆找平→定标高、弹线→安装标准块→选料→浸润→铺贴→灌鏠→清洁→养护交工。2、地面必须用水泥浆扫毛,凹深小于0.5㎜,注意不能集水,防止破坏防水层。3、对有排水坡度要求的,如卫生间,洗浴间等则应按相应坡度拉线控制贴砖坡向。4、基底验收:表面平整用2m靠尺检查,偏差不得大于5mm,标高偏差不得大于±8mm。5、石材、地砖品种、规格、颜色和图案应符合设计、业主的要求,饰面板表面不得有划痕,缺棱掉角等质量缺陷。不得使用过期和结块的水泥作粘结材。地砖铺设前必须全部开箱挑选。6、地砖铺贴前应仔细丈量后尽可能用电脑排版,并选出合理方案,统计出具体地砖匹数,以排列美观和减少损耗为目的,并且重点检查房间的几何尺寸是否整齐。7、砂浆使用1:2.5水泥砂浆体积比(具体常握为:手握成团、落地开花),粘接层不得低于12㎜厚,灰浆饱满,水泥统一使用大厂水泥。800×800抛光砖或花岗石采用1:4~1:6水泥砂浆体积比。600×600以上(含600×600)、500X500以上规格地砖宜采用干贴法。浅色花岗石、大理石应用白水泥挂刷浆,以防泛色。8、地砖铺贴前要浸水晾干后达到外干内湿,表面无水迹,选色使用。9、铺贴之前要在横竖方向拉十字线,铺贴的时候横竖必须保证贯通,不得错缝。10、地砖铺设时,随铺随清,随时保持清洁干净。(用棉纱或锯末清扫),并将砖缝内的水泥砂浆清干净,已便完工后勾缝.11、勾缝在完工前进行,先清缝,用白水泥加滑石粉调腻子,勾缝腻子低于砖面1㎜。12、地砖铺贴时,...

1、当您付费下载文档后,您只拥有了使用权限,并不意味着购买了版权,文档只能用于自身使用,不得用于其他商业用途(如 [转卖]进行直接盈利或[编辑后售卖]进行间接盈利)。
2、本站所有内容均由合作方或网友上传,本站不对文档的完整性、权威性及其观点立场正确性做任何保证或承诺!文档内容仅供研究参考,付费前请自行鉴别。
3、如文档内容存在违规,或者侵犯商业秘密、侵犯著作权等,请点击“违规举报”。

碎片内容

贴墙地砖验收标准

确认删除?
VIP
微信客服
  • 扫码咨询
会员Q群
  • 会员专属群点击这里加入QQ群
客服邮箱
回到顶部