电脑桌面
添加小米粒文库到电脑桌面
安装后可以在桌面快捷访问

《组织形象与成员认同》总结及体会VIP专享VIP免费

《组织形象与成员认同》总结及体会_第1页
1/3
《组织形象与成员认同》总结及体会_第2页
2/3
《组织形象与成员认同》总结及体会_第3页
3/3
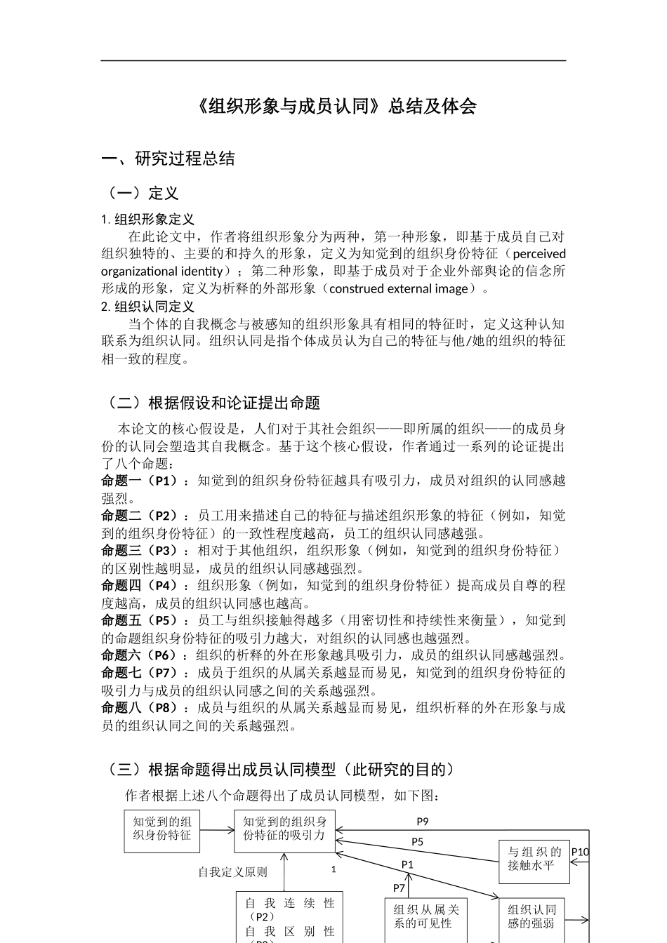
《组织形象与成员认同》总结及体会一、研究过程总结(一)定义1.组织形象定义在此论文中,作者将组织形象分为两种,第一种形象,即基于成员自己对组织独特的、主要的和持久的形象,定义为知觉到的组织身份特征(perceivedorganizationalidentity);第二种形象,即基于成员对于企业外部舆论的信念所形成的形象,定义为析释的外部形象(construedexternalimage)。2.组织认同定义当个体的自我概念与被感知的组织形象具有相同的特征时,定义这种认知联系为组织认同。组织认同是指个体成员认为自己的特征与他/她的组织的特征相一致的程度。(二)根据假设和论证提出命题本论文的核心假设是,人们对于其社会组织——即所属的组织——的成员身份的认同会塑造其自我概念。基于这个核心假设,作者通过一系列的论证提出了八个命题:命题一(P1):知觉到的组织身份特征越具有吸引力,成员对组织的认同感越强烈。命题二(P2):员工用来描述自己的特征与描述组织形象的特征(例如,知觉到的组织身份特征)的一致性程度越高,员工的组织认同感越强。命题三(P3):相对于其他组织,组织形象(例如,知觉到的组织身份特征)的区别性越明显,成员的组织认同感越强烈。命题四(P4):组织形象(例如,知觉到的组织身份特征)提高成员自尊的程度越高,成员的组织认同感也越高。命题五(P5):员工与组织接触得越多(用密切性和持续性来衡量),知觉到的命题组织身份特征的吸引力越大,对组织的认同感也越强烈。命题六(P6):组织的析释的外在形象越具吸引力,成员的组织认同感越强烈。命题七(P7):成员于组织的从属关系越显而易见,知觉到的组织身份特征的吸引力与成员的组织认同感之间的关系越强烈。命题八(P8):成员与组织的从属关系越显而易见,组织析释的外在形象与成员的组织认同之间的关系越强烈。(三)根据命题得出成员认同模型(此研究的目的)作者根据上述八个命题得出了成员认同模型,如下图:1与组织的接触水平P10组织认同感的强弱组织从属关系的可见性P9P5P7P1自我定义原则知觉到的组织身份特征的吸引力知觉到的组织身份特征自我连续性(P2)自我区别性(P2)(四)组织认同的作用组织认同的一个结果是其前因变量的加强,随着员工对组织认同感的加强,他们关于组织的信念可以变得越来越正向。基于此,作者通过论证提出了以下几个命题:命题九(P9):组织认同感越强烈,成员评估的、组织知觉到的组织身份特征与析释的外在形象就越具有吸引力。命题十(P10):组织认同感越强烈,组织成员就越愿意更多地寻找与组织的紧密联系。命题十一(P11):组织认同感越强烈,与其他组织成员之间的合作就越多(群内合作)命题十二(P12):组织认同感越强烈,成员与群外人员的直接竞争行为就越明显。命题十三(P13):组织认同感越强烈,成员的组织公民行为越多。上述就是本论文的大致研究过程,作者在论文结尾部分还提出未来的研究方向,并提出了该模型的推广性问题。二、个人体会从研究结果我们可以看出,组织形象对促进组织成员对组织的认同感有着重要的作用,而组织认同感增强,成员会把自己真正当成组织的一份子,把组织的事当做自己分内的事,会把组织利益放在比较重要的地位。因此,组织内成员的凝聚力、绩效等各方面均会得到提升,而组织的核心目标——组织绩效也会得到提升。组织形象的作用并不仅限于此,当今世界,市场经济占据绝对主导地位,而市场经济的基本特征就是竟争。谁拥有了良好的外在组织形象,谁就能赢得公众的支持,谁就拥有了市场,并获得源源不断的利润,而且能使产品和组织在激烈的市场竟争中立于不败之地。同时,组织形象是组织无形资产的重要组成部分,一个组织要不断地发展、维系自己的无形资产,就必须充分重视组织形象。总之,组织形象对组织的生存发展起到十分重要的作用,主要体现在以下几方面:一、组织形象对组织成员具有规范与导向的作用;2组织形象是把组织的价值观念和行为规范加以确立,为组织的生存与发展树立的一面旗帜,向组织成员发出的一种号召。这种号召一但被组织成员所认可、接受和拥护,就会产生巨大的规范与导向作用。二、组织形象具有凝...

1、当您付费下载文档后,您只拥有了使用权限,并不意味着购买了版权,文档只能用于自身使用,不得用于其他商业用途(如 [转卖]进行直接盈利或[编辑后售卖]进行间接盈利)。
2、本站所有内容均由合作方或网友上传,本站不对文档的完整性、权威性及其观点立场正确性做任何保证或承诺!文档内容仅供研究参考,付费前请自行鉴别。
3、如文档内容存在违规,或者侵犯商业秘密、侵犯著作权等,请点击“违规举报”。

碎片内容

《组织形象与成员认同》总结及体会

确认删除?
VIP
微信客服
  • 扫码咨询
会员Q群
  • 会员专属群点击这里加入QQ群
客服邮箱
回到顶部