电脑桌面
添加小米粒文库到电脑桌面
安装后可以在桌面快捷访问

三下数学教案VIP免费

三下数学教案_第1页
1/17
三下数学教案_第2页
2/17
三下数学教案_第3页
3/17
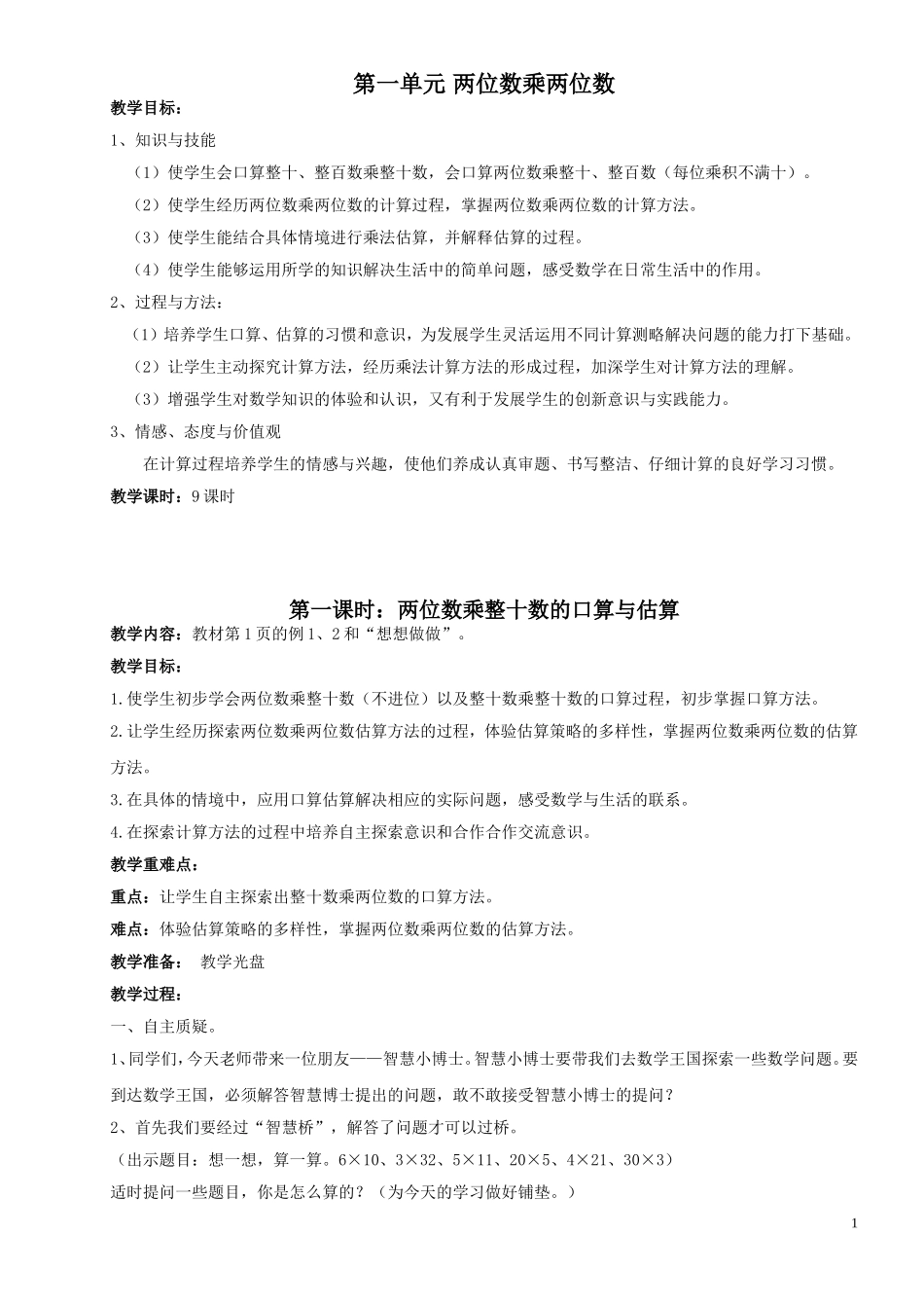
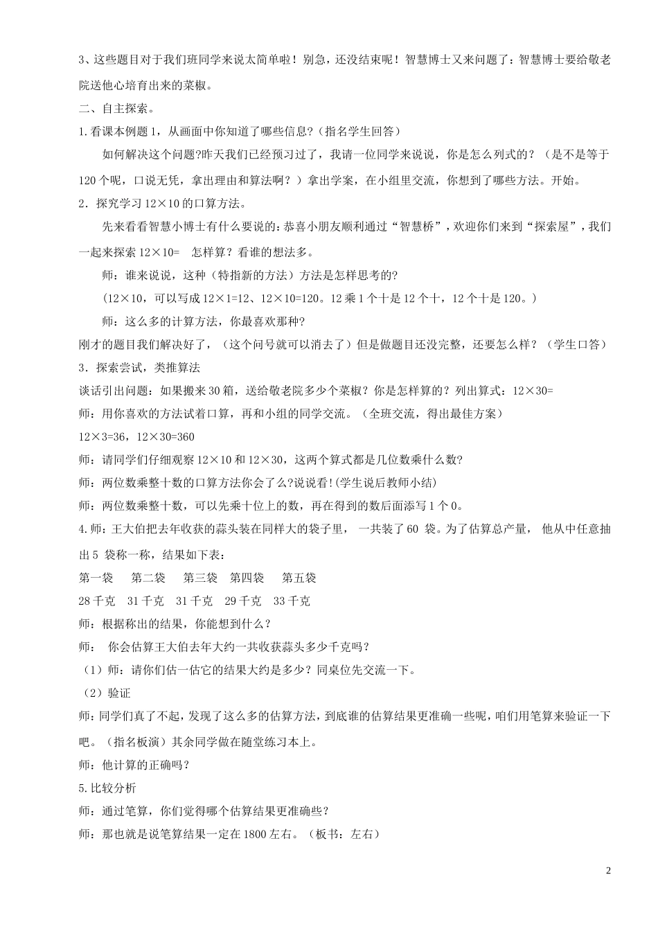
第一单元两位数乘两位数教学目标:1、知识与技能(1)使学生会口算整十、整百数乘整十数,会口算两位数乘整十、整百数(每位乘积不满十)。(2)使学生经历两位数乘两位数的计算过程,掌握两位数乘两位数的计算方法。(3)使学生能结合具体情境进行乘法估算,并解释估算的过程。(4)使学生能够运用所学的知识解决生活中的简单问题,感受数学在日常生活中的作用。2、过程与方法:(1)培养学生口算、估算的习惯和意识,为发展学生灵活运用不同计算测略解决问题的能力打下基础。(2)让学生主动探究计算方法,经历乘法计算方法的形成过程,加深学生对计算方法的理解。(3)增强学生对数学知识的体验和认识,又有利于发展学生的创新意识与实践能力。3、情感、态度与价值观在计算过程培养学生的情感与兴趣,使他们养成认真审题、书写整洁、仔细计算的良好学习习惯。教学课时:9课时第一课时:两位数乘整十数的口算与估算教学内容:教材第1页的例1、2和“想想做做”。教学目标:1.使学生初步学会两位数乘整十数(不进位)以及整十数乘整十数的口算过程,初步掌握口算方法。2.让学生经历探索两位数乘两位数估算方法的过程,体验估算策略的多样性,掌握两位数乘两位数的估算方法。3.在具体的情境中,应用口算估算解决相应的实际问题,感受数学与生活的联系。4.在探索计算方法的过程中培养自主探索意识和合作合作交流意识。教学重难点:重点:让学生自主探索出整十数乘两位数的口算方法。难点:体验估算策略的多样性,掌握两位数乘两位数的估算方法。教学准备:教学光盘教学过程:一、自主质疑。1、同学们,今天老师带来一位朋友——智慧小博士。智慧小博士要带我们去数学王国探索一些数学问题。要到达数学王国,必须解答智慧博士提出的问题,敢不敢接受智慧小博士的提问?2、首先我们要经过“智慧桥”,解答了问题才可以过桥。(出示题目:想一想,算一算。6×10、3×32、5×11、20×5、4×21、30×3)适时提问一些题目,你是怎么算的?(为今天的学习做好铺垫。)13、这些题目对于我们班同学来说太简单啦!别急,还没结束呢!智慧博士又来问题了:智慧博士要给敬老院送他心培育出来的菜椒。二、自主探索。1.看课本例题1,从画面中你知道了哪些信息?(指名学生回答)如何解决这个问题?昨天我们已经预习过了,我请一位同学来说说,你是怎么列式的?(是不是等于120个呢,口说无凭,拿出理由和算法啊?)拿出学案,在小组里交流,你想到了哪些方法。开始。2.探究学习12×10的口算方法。先来看看智慧小博士有什么要说的:恭喜小朋友顺利通过“智慧桥”,欢迎你们来到“探索屋”,我们一起来探索12×10=怎样算?看谁的想法多。师:谁来说说,这种(特指新的方法)方法是怎样思考的?(12×10,可以写成12×1=12、12×10=120。12乘1个十是12个十,12个十是120。)师:这么多的计算方法,你最喜欢那种?刚才的题目我们解决好了,(这个问号就可以消去了)但是做题目还没完整,还要怎么样?(学生口答)3.探索尝试,类推算法谈话引出问题:如果搬来30箱,送给敬老院多少个菜椒?你是怎样算的?列出算式:12×30=师:用你喜欢的方法试着口算,再和小组的同学交流。(全班交流,得出最佳方案)12×3=36,12×30=360师:请同学们仔细观察12×10和12×30,这两个算式都是几位数乘什么数?师:两位数乘整十数的口算方法你会了么?说说看!(学生说后教师小结)师:两位数乘整十数,可以先乘十位上的数,再在得到的数后面添写1个0。4.师:王大伯把去年收获的蒜头装在同样大的袋子里,一共装了60袋。为了估算总产量,他从中任意抽出5袋称一称,结果如下表:第一袋第二袋第三袋第四袋第五袋28千克31千克31千克29千克33千克师:根据称出的结果,你能想到什么?师:你会估算王大伯去年大约一共收获蒜头多少千克吗?(1)师:请你们估一估它的结果大约是多少?同桌位先交流一下。(2)验证师:同学们真了不起,发现了这么多的估算方法,到底谁的估算结果更准确一些呢,咱们用笔算来验证一下吧。(指名板演)其余同学做在随堂练习本上。师:他计算的正确吗?5.比较分析师:通过笔算,你们觉得哪个估算结果更准确些?...

1、当您付费下载文档后,您只拥有了使用权限,并不意味着购买了版权,文档只能用于自身使用,不得用于其他商业用途(如 [转卖]进行直接盈利或[编辑后售卖]进行间接盈利)。
2、本站所有内容均由合作方或网友上传,本站不对文档的完整性、权威性及其观点立场正确性做任何保证或承诺!文档内容仅供研究参考,付费前请自行鉴别。
3、如文档内容存在违规,或者侵犯商业秘密、侵犯著作权等,请点击“违规举报”。

碎片内容

三下数学教案

您可能关注的文档

百万精品文档+ 关注
实名认证
内容提供者

中小学学习资料教案课件

确认删除?
VIP
微信客服
  • 扫码咨询
会员Q群
  • 会员专属群点击这里加入QQ群
客服邮箱
回到顶部