电脑桌面
添加小米粒文库到电脑桌面
安装后可以在桌面快捷访问

小学数学人教2011课标版一年级利用画集合圈的方式-解决有多余条件的解决问题。VIP免费

小学数学人教2011课标版一年级利用画集合圈的方式-解决有多余条件的解决问题。_第1页
1/6
小学数学人教2011课标版一年级利用画集合圈的方式-解决有多余条件的解决问题。_第2页
2/6
小学数学人教2011课标版一年级利用画集合圈的方式-解决有多余条件的解决问题。_第3页
3/6
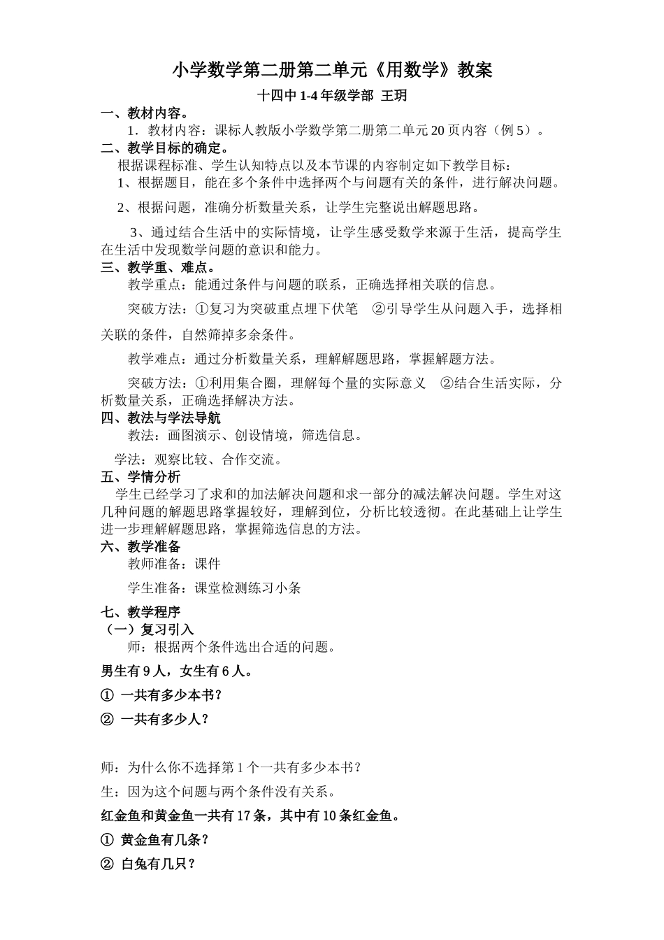
小学数学第二册第二单元《用数学》教案十四中1-4年级学部王玥一、教材内容。1.教材内容:课标人教版小学数学第二册第二单元20页内容(例5)。二、教学目标的确定。根据课程标准、学生认知特点以及本节课的内容制定如下教学目标:1、根据题目,能在多个条件中选择两个与问题有关的条件,进行解决问题。2、根据问题,准确分析数量关系,让学生完整说出解题思路。3、通过结合生活中的实际情境,让学生感受数学来源于生活,提高学生在生活中发现数学问题的意识和能力。三、教学重、难点。教学重点:能通过条件与问题的联系,正确选择相关联的信息。突破方法:①复习为突破重点埋下伏笔②引导学生从问题入手,选择相关联的条件,自然筛掉多余条件。教学难点:通过分析数量关系,理解解题思路,掌握解题方法。突破方法:①利用集合圈,理解每个量的实际意义②结合生活实际,分析数量关系,正确选择解决方法。四、教法与学法导航教法:画图演示、创设情境,筛选信息。学法:观察比较、合作交流。五、学情分析学生已经学习了求和的加法解决问题和求一部分的减法解决问题。学生对这几种问题的解题思路掌握较好,理解到位,分析比较透彻。在此基础上让学生进一步理解解题思路,掌握筛选信息的方法。六、教学准备教师准备:课件学生准备:课堂检测练习小条七、教学程序(一)复习引入师:根据两个条件选出合适的问题。男生有9人,女生有6人。①一共有多少本书?②一共有多少人?师:为什么你不选择第1个一共有多少本书?生:因为这个问题与两个条件没有关系。红金鱼和黄金鱼一共有17条,其中有10条红金鱼。①黄金鱼有几条?②白兔有几只?师:你为什么不选白兔有几只?生:这个问题与告诉我们的信息无关。这个题目让我们根据问题选信息。①白兔有8只,黑土有6只。②男生有6人,女生7人。黑兔和白兔一共有多少只?生:选第1个。师:为什么不选第二个?生:第2个信息与问题没有关系。师:看来要解决一个问题必须选择有关的信息才能正确解决。师:其实你们刚才在分析选择问题时用了一种很高级的方法“筛选”,把不用的筛掉,选择有用的。你们可真是了不起。师:这节课我们就用筛选的方法来学习解决问题。---板书:用数学设计意图:渗透两种不同的思考思路,①从条件入手,选择相关联的问题②从问题入手,选择相关联的两个条件。这样的思考方法,为学生以后学习解决问题,打下思维基础。(二)新知探究课件出示主题图师:看到一道题目首先我们要读题,哪位识字大王来读一下题目?生读师:我们先来收集一下信息。生:有16人来踢球,现在来了9人,我们队踢进了4个。师:问题是什么?生:还有几人没来?师:用我们的高级策略筛选一下,要求还有几人没来与那几条信息有关?生:有16人来踢球,现在来了9人,师:你们同意吗?生:同意师:为什么不选择踢进4个球?生:这条信息与我们要求的问题无关。有16人来踢球现在来了9人。我们队踢进了4个。还有几人没来?师:既然他是被筛掉的我们就划条线去掉它,这样我们做题准确率会更高。师:下面把我们选择的有用的信息和问题一起来读一读。师生齐读一遍题目。设计意图:这种题目从问题入手,选择相关联的条件对低年级学生来说比较简单,因此这个环节的设计,也是有意让学生从问题入手进行“筛选”。课件出示足球场图,借助图例,理清解题思路。师:今天足球场上要来16人(边说课件边出示,手势要到位)这16人是什么啊?生:踢球的总人数师:是踢球的总人数,我用集合圈来表示总人数16人。师:现在来了9人,问还有几人没来?我把小问号标在这儿。我们来看看这个集合圈,这16人分成了哪两部分?生:没来的和已经来了的。师:我要想知道没有来的这部分人数怎么办?谁来说一说你的想法。预设一:就要从总数16里去掉已经来的9人,剩下的就是还要再来的人数。师:你的小眼睛真亮,语言特别完整,声音洪亮,谁能向他一样上来指着再说一遍?(表扬生说到哪儿指到哪儿,给他来点儿掌声鼓励鼓励;这位同学特别有个小老师的样儿,侧身给我们讲题,太专业了)预设二:16-9=7师:你是用算式表达你的想法,你能用语言把你想得过程说一说吗?师引导:要求还要来几人,就要从...

1、当您付费下载文档后,您只拥有了使用权限,并不意味着购买了版权,文档只能用于自身使用,不得用于其他商业用途(如 [转卖]进行直接盈利或[编辑后售卖]进行间接盈利)。
2、本站所有内容均由合作方或网友上传,本站不对文档的完整性、权威性及其观点立场正确性做任何保证或承诺!文档内容仅供研究参考,付费前请自行鉴别。
3、如文档内容存在违规,或者侵犯商业秘密、侵犯著作权等,请点击“违规举报”。

碎片内容

小学数学人教2011课标版一年级利用画集合圈的方式-解决有多余条件的解决问题。

您可能关注的文档

确认删除?
VIP
微信客服
  • 扫码咨询
会员Q群
  • 会员专属群点击这里加入QQ群
客服邮箱
回到顶部