电脑桌面
添加小米粒文库到电脑桌面
安装后可以在桌面快捷访问

高中化学 第一章 物质结构元素周期律 第一节 第3课时 核素精练(含解析)新人教版必修2-新人教版高一必修2化学试题VIP专享VIP免费

高中化学 第一章 物质结构元素周期律 第一节 第3课时 核素精练(含解析)新人教版必修2-新人教版高一必修2化学试题_第1页
1/4
高中化学 第一章 物质结构元素周期律 第一节 第3课时 核素精练(含解析)新人教版必修2-新人教版高一必修2化学试题_第2页
2/4
高中化学 第一章 物质结构元素周期律 第一节 第3课时 核素精练(含解析)新人教版必修2-新人教版高一必修2化学试题_第3页
3/4
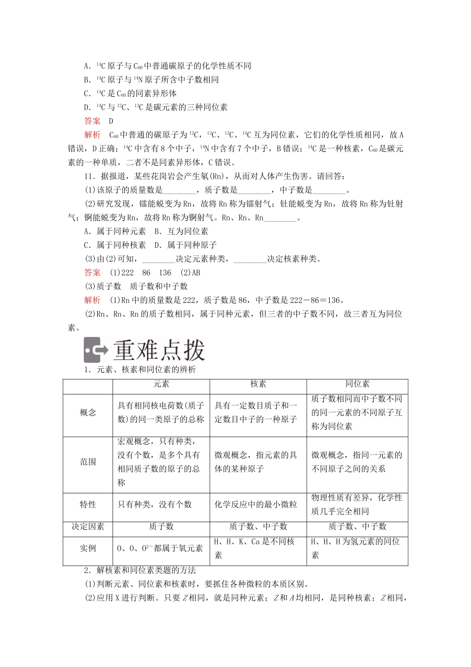
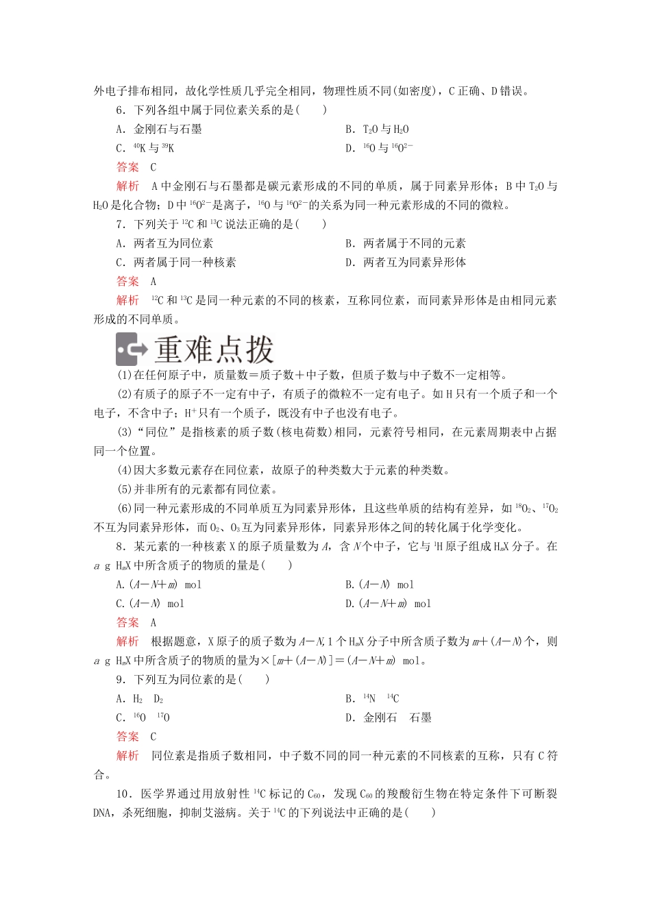
第3课时核素1.对核素(X)的质量数的说法正确的是()A.等于X的中子数与Z之和B.一定有A>ZC.等于X的相对原子质量D.等于X元素的相对原子质量答案A解析质量数=质子数+中子数,A正确;由H可知B错误;质量数近似等于X的相对原子质量,C错误;元素的相对原子质量是按照该元素的各种原子所占的百分比算出的平均值,D错误。2.质子数和中子数相同的原子A,其阳离子An+核外共有x个电子,则A的质量数为()A.2(x-n)B.2(x+n)C.2xD.n+2x答案B解析已知阳离子An+中质子数=核外电子数+n=x+n,故其质量数为2(x+n)。3.我国研制出“全碳气凝胶”,其密度是0.16g·cm-3,成为已知的最轻固态材料。对这种物质认识正确的是()A.是碳元素的一种同素异形体B.是碳元素的一种同位素原子C.全部由12C组成D.能溶于水答案A解析“全碳气凝胶”应是碳的一种新单质。4.下列有关钯原子(Pd)的说法错误的是()A.原子序数为46B.质子数为46C.电子数为46D.中子数为46答案D解析由Pd可知,钯的质子数为46,原子核外电子数=原子序数=质子数=46;核内中子数为106-46=60,D错误。5.氕化锂(LiH)、氘化锂(LiD)、氚化锂(LiT)在一定条件下都可产生极高的能量,被广泛应用在火箭推进剂和核反应中,下列有关说法中正确的是()A.LiH、LiD、LiT互为同素异形体B.LiH、LiD、LiT中氢元素的化合价均为+1C.H、D、T互为同位素D.H、D、T的物理性质与化学性质都相同答案C解析同素异形体是指同种元素组成的不同单质,A错误;Li在化合物中只有+1价,故LiH、LiD、LiT中氢元素的化合价是-1价,B错误;H、D、T是氢的三种核素,它们的核外电子排布相同,故化学性质几乎完全相同,物理性质不同(如密度),C正确、D错误。6.下列各组中属于同位素关系的是()A.金刚石与石墨B.T2O与H2OC.40K与39KD.16O与16O2-答案C解析A中金刚石与石墨都是碳元素形成的不同的单质,属于同素异形体;B中T2O与H2O是化合物;D中16O2-是离子,16O与16O2-的关系为同一种元素形成的不同的微粒。7.下列关于12C和13C说法正确的是()A.两者互为同位素B.两者属于不同的元素C.两者属于同一种核素D.两者互为同素异形体答案A解析12C和13C是同一种元素的不同的核素,互称同位素,而同素异形体是由相同元素形成的不同单质。(1)在任何原子中,质量数=质子数+中子数,但质子数与中子数不一定相等。(2)有质子的原子不一定有中子,有质子的微粒不一定有电子。如H只有一个质子和一个电子,不含中子;H+只有一个质子,既没有中子也没有电子。(3)“同位”是指核素的质子数(核电荷数)相同,元素符号相同,在元素周期表中占据同一个位置。(4)因大多数元素存在同位素,故原子的种类数大于元素的种类数。(5)并非所有的元素都有同位素。(6)同一种元素形成的不同单质互为同素异形体,且这些单质的结构有差异,如18O2、17O2不互为同素异形体,而O2、O3互为同素异形体,同素异形体之间的转化属于化学变化。8.某元素的一种核素X的原子质量数为A,含N个中子,它与1H原子组成HmX分子。在agHmX中所含质子的物质的量是()A.(A-N+m)molB.(A-N)molC.(A-N)molD.(A-N+m)mol答案A解析根据题意,X原子的质子数为A-N,1个HmX分子中所含质子数为m+(A-N)个,则agHmX中所含质子的物质的量为×[m+(A-N)]=(A-N+m)mol。9.下列互为同位素的是()A.H2D2B.14N14CC.16O17OD.金刚石石墨答案C解析同位素是指质子数相同,中子数不同的同一种元素的不同核素的互称,只有C符合。10.医学界通过用放射性14C标记的C60,发现C60的羧酸衍生物在特定条件下可断裂DNA,杀死细胞,抑制艾滋病。关于14C的下列说法中正确的是()A.14C原子与C60中普通碳原子的化学性质不同B.14C原子与14N原子所含中子数相同C.14C是C60的同素异形体D.14C与12C、13C是碳元素的三种同位素答案D解析C60中普通的碳原子为12C,12C、13C、14C互为同位素,它们的化学性质相同,故A错误,D正确;14C中含有8个中子,14N中含有7个中子,B错误;14C是一种核素,C60是碳元素的一种单质,二者不是同素异形体,C错误。11.据报道,某些花岗岩会产生氡(Rn),从而对人体产生伤害。请回答:(1)该原子的质量...

1、当您付费下载文档后,您只拥有了使用权限,并不意味着购买了版权,文档只能用于自身使用,不得用于其他商业用途(如 [转卖]进行直接盈利或[编辑后售卖]进行间接盈利)。
2、本站所有内容均由合作方或网友上传,本站不对文档的完整性、权威性及其观点立场正确性做任何保证或承诺!文档内容仅供研究参考,付费前请自行鉴别。
3、如文档内容存在违规,或者侵犯商业秘密、侵犯著作权等,请点击“违规举报”。

碎片内容

高中化学 第一章 物质结构元素周期律 第一节 第3课时 核素精练(含解析)新人教版必修2-新人教版高一必修2化学试题

确认删除?
VIP
微信客服
  • 扫码咨询
会员Q群
  • 会员专属群点击这里加入QQ群
客服邮箱
回到顶部