电脑桌面
添加小米粒文库到电脑桌面
安装后可以在桌面快捷访问

高三化学一轮化学反应与能量VIP免费

高三化学一轮化学反应与能量_第1页
1/5
高三化学一轮化学反应与能量_第2页
2/5
高三化学一轮化学反应与能量_第3页
3/5
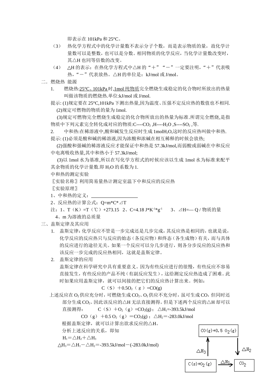
高三化学一轮化学反应与能量复习目标:1、了解反应热和焓变的含义;能判断某反应是吸热还是放热反应。能从微观角度,运用化学键的知识,解释化学反应中的能量变化。2、认识热化学方程式的意义并能正确书写热化学方程式。3、理解盖斯定律的意义,能进行有关反应热的简单计算。4、理解燃烧热的概念,认识能源是人类生存和发展的重要基础。基础梳理:一、焓变反应热1、焓是与内能有关的物理量,反应在一定条件下是吸热还是放热由生成物和反应物的焓值差即焓变(△H)决定。思考并补齐下图生成物总能量反应物总能量生成物总能量反应物总能量符号:____________;单位:________________。从化学键的角度解释化学反应中的能量变化:归纳:△H=反应物的总键能_______生成物的总键能(填“+”或“—”)2、反应热:________________________________________________________________。放热反应:化学反应过程中释放能量的反应叫放热反应.吸热反应:化学反应过程中吸收能量的反应叫吸热反应.常见的吸热反应和放热反应:吸热反应:其特征是大多数反应过程需要持续加热,如CaCO3分解等大多数分解反应,H2和I2、S、P等不活泼的非金属化合,Ba(OH)2·8H2O和NH4Cl固体反应,CO2和C的反应。放热反应:燃烧、中和、金属和酸的反应、铝热反应等。说明:吸热反应有的不需要加热如:Ba(OH)2·8H2O和NH4Cl固体反应,多数需要加热,放热反应有的开始时需要加热以使反应启动。即反应的吸、放热与反应条件无关。3、热化学方程式及其书写概念:热化学方程式:能表示参加反应物质的量和反应热之间的关系的化学方程式。意义:既表明了化学反应中的物质变化,也表明了化学反应中的能量变化。书写注意事项:(1)要注明反应物和生成物的聚集状态(若为同素异形体、要注明名称),因为物质呈现哪一种聚集状态,与它们所具有的能量有关,即反应物的物质相同,状态不同,△H也不同。(2)要注明反应温度和压强。因为△H的大小和反应的温度、压强有关,如不注明,______物能量△H>0______物______反应______物能量△H<0______物______反应即表示在101kPa和25°C。(3)热化学方程式中的化学计量数不表示分子个数,而是表示物质的量,故化学计量数可以是整数,也可以是分数。相同物质的化学反应,当化学计量数改变时,其△H也同等倍数的改变。(4)△H的表示:在热化学方程式中△H的“+”“-”一定要注明,“+”代表吸热,“-”代表放热。△H的单位是:kJ/mol或J/mol。二.燃烧热能源1.燃烧热:25°C、101kPa时,1mol纯物质完全燃烧生成稳定的化合物时所放出的热量叫做该物质的燃烧热.单位:kJ/mol或J/mol.提示:(1)规定要在25°C,101kPa下测出热量,因为温度、压强不定反应热的数值也不相同.(2)规定可燃物的物质的量为1mol.(3)规定可燃物完全燃烧生成稳定的化合物所放出的热量为标准.所谓完全燃烧,是指物质中下列元素完全转化成对应的物质:C----CO2,H----H2O,S----SO2,等.2.中和热:在稀溶液中,酸和碱发生反应时生成1molH2O,这时的反应热叫做中和热.提示:(1)必须是酸和碱的稀溶液,因为浓酸和浓碱在相互稀释的时候会放热;(2)强酸和强碱的稀溶液反应才能保证中和热是57.3kJ/mol,而弱酸或弱碱在中和反应中电离吸收热量,其中和热小于57.3kJ/mol;(3)以1mol水为基准,所以在写化学方程式的时候应该以生成1mol水为标准来配平其余物质的化学计量数.即H2O的系数为1.中和热的测定实验〖实验名称〗利用简易量热计测定室温下中和反应的反应热〖实验原理〗1、中和热的定义:2、反应热的计算公式:Q=m*C*T⊿注:1、T(K)=T(℃)+273.152、C=4.18J*K-1*g-13、⊿H=—Q/物质的量4、m为溶液的总质量三、盖斯定律及其应用1.盖斯定律:化学反应不管是一步完成还是几步完成,其反应热是相同的,也就是说,化学反应的反应热只与反应的始态(各反应物)和终态(各生成物)有关,而与具体的反应进行的途径无关。如果一个反应可以分几步进行,则各分步反应的反应热和该反应一步完成的反应热相同,这就是盖斯定律。2.盖斯定律的应用盖斯定律在科学研究中具有重要意义。因为有些反应进行的很慢,有些反应不容易直接发生,有些反应的...

1、当您付费下载文档后,您只拥有了使用权限,并不意味着购买了版权,文档只能用于自身使用,不得用于其他商业用途(如 [转卖]进行直接盈利或[编辑后售卖]进行间接盈利)。
2、本站所有内容均由合作方或网友上传,本站不对文档的完整性、权威性及其观点立场正确性做任何保证或承诺!文档内容仅供研究参考,付费前请自行鉴别。
3、如文档内容存在违规,或者侵犯商业秘密、侵犯著作权等,请点击“违规举报”。

碎片内容

高三化学一轮化学反应与能量

您可能关注的文档

百万精品文库+ 关注
实名认证
内容提供者

学习课件教案小学中学资料大全

确认删除?
VIP
微信客服
  • 扫码咨询
会员Q群
  • 会员专属群点击这里加入QQ群
客服邮箱
回到顶部