电脑桌面
添加小米粒文库到电脑桌面
安装后可以在桌面快捷访问

小学数学人教2011课标版一年级两位数减一位数、整十数-(4)VIP专享VIP免费

小学数学人教2011课标版一年级两位数减一位数、整十数-(4)_第1页
1/3
小学数学人教2011课标版一年级两位数减一位数、整十数-(4)_第2页
2/3
小学数学人教2011课标版一年级两位数减一位数、整十数-(4)_第3页
3/3
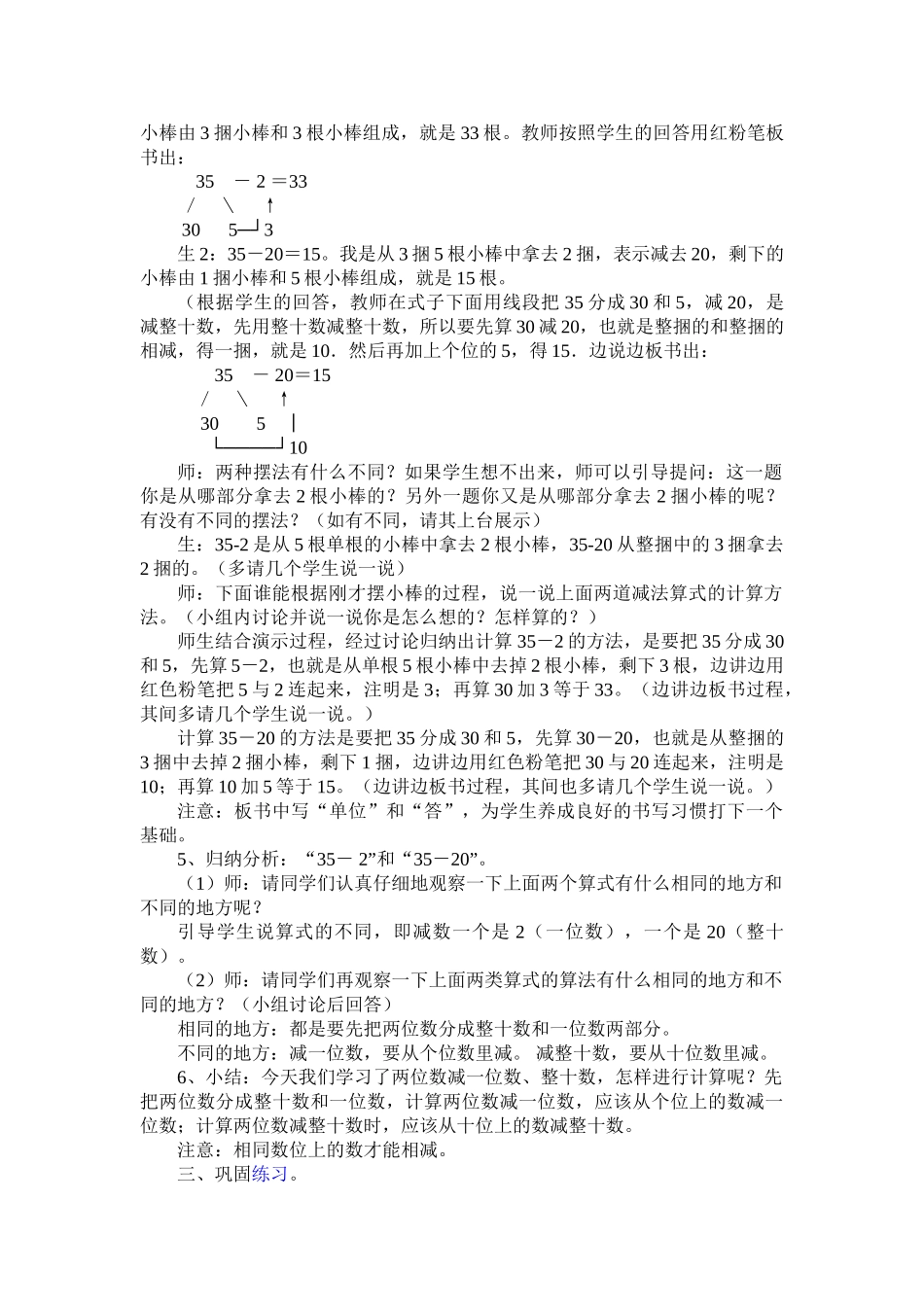
《两位数减一位数和整十数》教学设计花园小学侯丹丹教学目标:1、使学生学会两位数减一位数,整十数不退位减法的口算方法,并能正确的进行口算。2、使学生掌握两位数减一位数、整十数的思维过程,提高计算能力。教学重点:通过学生动手摆小棒,掌握两位数减一位数、整十数的思维过程,掌握计算方法,提高计算能力。教学难点:通过对两位数减一位数和减整十数的对比,让学生掌握计算方法。教学过程:一、谈话引入,激发学生学习兴趣师:六一快到了,很多小朋友都想了很多的方式来庆祝,有的小朋友想去公园,有的小朋友想用自己攒的零花钱去买玩具呢,你们想同他们到玩具商场去逛逛吗?可是去前我们必须完成一个任务,快让我们动脑试试吧!口算下面各题并简单说一下算法。73+295+367+488+559+1048+3034+1066+20二、自主探索,提出问题。1、仔细看图,提出问题师:看货架上都有哪些玩具?你从图上知道了哪些信息?(观察后指名回答。)生:货架上放着几种不同的玩具,图上还告诉了各种玩具的价钱。师:你能分别说说每种玩具的价钱吗?2、课件出示:两个小朋友的对话师:货架下的两个小朋友在说什么?你知道了什么信息?生1:左边的小朋友说:“我有35元,买一个小象,还剩多少元?”(找两名同学叙述问题)师:求还剩多少元,用什么法?怎样列式?生:求还剩用减法,35-2(板书)师:右边的小朋友说什么?生2:我有20元,如果买一个布娃娃,还差多少元?师:右边的小朋友还差多少元呢?用什么法?怎样列式?生:(用减法算)35-20(板书)3、分组操作,形成思维。学生摆小棒,教师巡回指导学生操作。4、信息反馈,抽象算法。师:大家摆出了上面两道题的得数吗?谁来说一说是怎样摆的?(两种方法对照着说)师:先说35-2是怎样摆出来的?再说35-20又是怎样摆出来的?(师根据学生说的板书算法。)生1:35-2=33。我是从3捆5根小棒中拿去2根,表示减去2,剩下的小棒由3捆小棒和3根小棒组成,就是33根。教师按照学生的回答用红粉笔板书出:35-2=33/\↑305─┘3生2:35-20=15。我是从3捆5根小棒中拿去2捆,表示减去20,剩下的小棒由1捆小棒和5根小棒组成,就是15根。(根据学生的回答,教师在式子下面用线段把35分成30和5,减20,是减整十数,先用整十数减整十数,所以要先算30减20,也就是整捆的和整捆的相减,得一捆,就是10.然后再加上个位的5,得15.边说边板书出:35-20=15/\↑305│└────┘10师:两种摆法有什么不同?如果学生想不出来,师可以引导提问:这一题你是从哪部分拿去2根小棒的?另外一题你又是从哪部分拿去2捆小棒的呢?有没有不同的摆法?(如有不同,请其上台展示)生:35-2是从5根单根的小棒中拿去2根小棒,35-20从整捆中的3捆拿去2捆的。(多请几个学生说一说)师:下面谁能根据刚才摆小棒的过程,说一说上面两道减法算式的计算方法。(小组内讨论并说一说你是怎么想的?怎样算的?)师生结合演示过程,经过讨论归纳出计算35-2的方法,是要把35分成30和5,先算5-2,也就是从单根5根小棒中去掉2根小棒,剩下3根,边讲边用红色粉笔把5与2连起来,注明是3;再算30加3等于33。(边讲边板书过程,其间多请几个学生说一说。)计算35-20的方法是要把35分成30和5,先算30-20,也就是从整捆的3捆中去掉2捆小棒,剩下1捆,边讲边用红色粉笔把30与20连起来,注明是10;再算10加5等于15。(边讲边板书过程,其间也多请几个学生说一说。)注意:板书中写“单位”和“答”,为学生养成良好的书写习惯打下一个基础。5、归纳分析:“35-2”和“35-20”。(1)师:请同学们认真仔细地观察一下上面两个算式有什么相同的地方和不同的地方呢?引导学生说算式的不同,即减数一个是2(一位数),一个是20(整十数)。(2)师:请同学们再观察一下上面两类算式的算法有什么相同的地方和不同的地方?(小组讨论后回答)相同的地方:都是要先把两位数分成整十数和一位数两部分。不同的地方:减一位数,要从个位数里减。减整十数,要从十位数里减。6、小结:今天我们学习了两位数减一位数、整十数,怎样进行计算呢?先把两位数分成整十数和一位数,计算两位数减一...

1、当您付费下载文档后,您只拥有了使用权限,并不意味着购买了版权,文档只能用于自身使用,不得用于其他商业用途(如 [转卖]进行直接盈利或[编辑后售卖]进行间接盈利)。
2、本站所有内容均由合作方或网友上传,本站不对文档的完整性、权威性及其观点立场正确性做任何保证或承诺!文档内容仅供研究参考,付费前请自行鉴别。
3、如文档内容存在违规,或者侵犯商业秘密、侵犯著作权等,请点击“违规举报”。

碎片内容

小学数学人教2011课标版一年级两位数减一位数、整十数-(4)

您可能关注的文档

确认删除?
VIP
微信客服
  • 扫码咨询
会员Q群
  • 会员专属群点击这里加入QQ群
客服邮箱
回到顶部