电脑桌面
添加小米粒文库到电脑桌面
安装后可以在桌面快捷访问

九年级化学 第一单元质量检测题试卷VIP专享VIP免费

九年级化学 第一单元质量检测题试卷_第1页
1/5
九年级化学 第一单元质量检测题试卷_第2页
2/5
九年级化学 第一单元质量检测题试卷_第3页
3/5
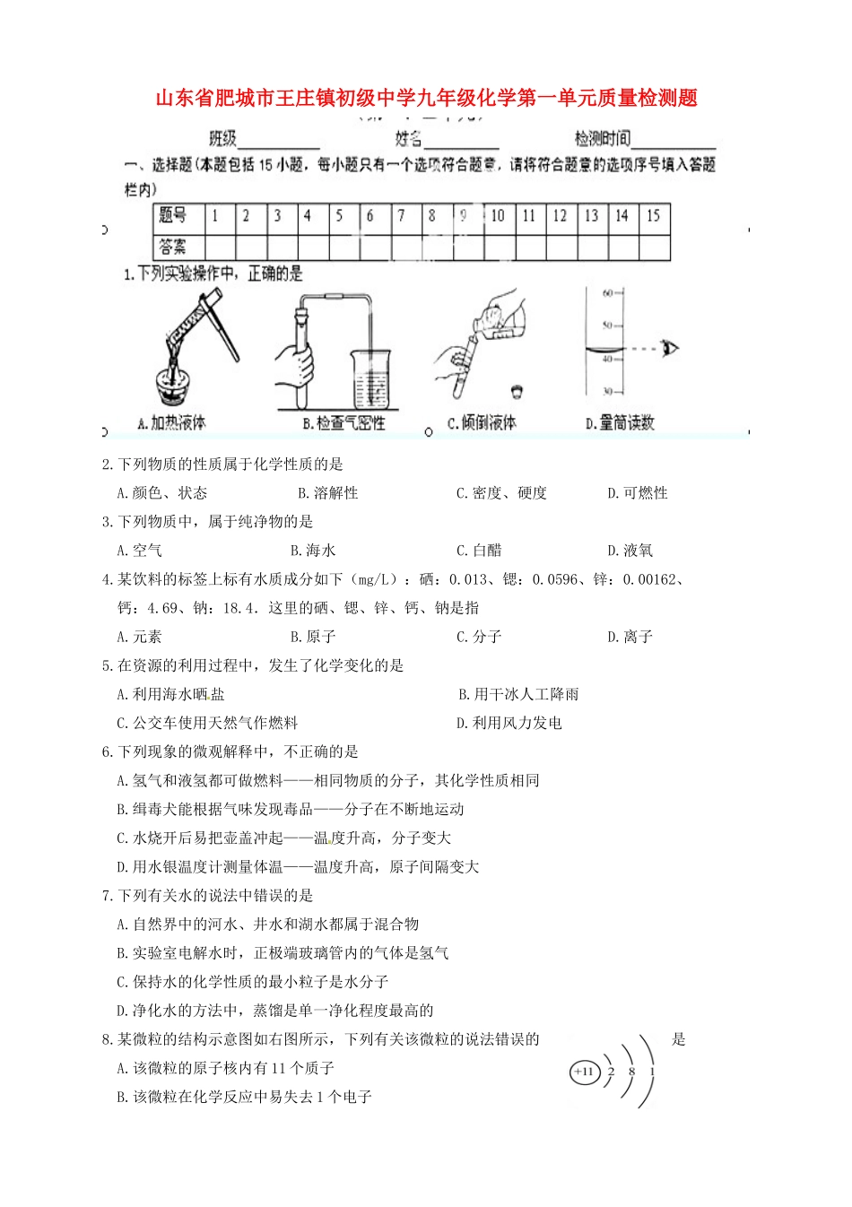
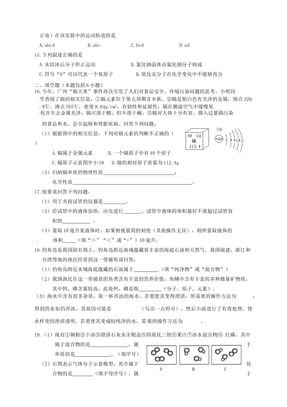
山东省肥城市王庄镇初级中学九年级化学第一单元质量检测题2.下列物质的性质属于化学性质的是A.颜色、状态B.溶解性C.密度、硬度D.可燃性3.下列物质中,属于纯净物的是A.空气B.海水C.白醋D.液氧4.某饮料的标签上标有水质成分如下(mg/L):硒:0.013、锶:0.0596、锌:0.00162、钙:4.69、钠:18.4.这里的硒、锶、锌、钙、钠是指A.元素B.原子C.分子D.离子5.在资源的利用过程中,发生了化学变化的是A.利用海水晒盐B.用干冰人工降雨C.公交车使用天然气作燃料D.利用风力发电6.下列现象的微观解释中,不正确的是A.氢气和液氢都可做燃料——相同物质的分子,其化学性质相同B.缉毒犬能根据气味发现毒品——分子在不断地运动C.水烧开后易把壶盖冲起——温度升高,分子变大D.用水银温度计测量体温——温度升高,原子间隔变大7.下列有关水的说法中错误的是A.自然界中的河水、井水和湖水都属于混合物B.实验室电解水时,正极端玻璃管内的气体是氢气C.保持水的化学性质的最小粒子是水分子D.净化水的方法中,蒸馏是单一净化程度最高的8.某微粒的结构示意图如右图所示,下列有关该微粒的说法错误的是A.该微粒的原子核内有11个质子B.该微粒在化学反应中易失去1个电子C.该微粒的原子核外有3个电子层D.该图表示的微粒是一种离子9.元素观是化学的重要观念之一。下列有关元素的说法错误的是A.物质都是由元素组成的B.元素周期表中原子序数等于该元素原子核内的质子数C.在化学变化中元素的种类不发生改变D.同种元素的原子核内中子数相同10.下图是两种气体发生化学反应的微观示意图,其中相同的球代表同种原子.下列说法正确的是A.分子在化学变化中不可分割B.反应后生成了两种新的化合物C.该反应属于分解反应D.化学反应前后原子的种类和数量不变11.2013年4月20日四川省雅安市芦山县发生7.0级地震。地震发生后,“拯救生命是第一位的”,解决生活用水也是一大难题,新水源找到后需检测和处理后才能饮用,感官性指标的基本要求是不含肉眼可见物,澄清透明。下列叙述不正确的是A.搜救犬能根据人体发出的气味发现幸存者,从微观角度分析是因为分子不断地运动B.为达到感官性指标要求,要对水源进行吸附沉降、过滤、消毒等处理C.区分硬水与软水的方法是加肥皂水振荡,若出现较多泡沫为硬水,否则为软水。生活中可以通过煮沸降低水的硬度D.用滤纸过滤可以除去不溶性的杂质12.下列有关原子的说法正确的是A.原子能构成分子,但不能直接构成物质B.原子在化学变化中不能再分,只能重新组合C.原子质量主要集中在原子核上,原子的质子数不一定等于核外电子数D.原子中一定含有质子、中子、电子三种粒子13.化学变化的结果是有“新物质”生成.如果把反应物看成是“旧物质”,下面对“新物质”和“旧物质”的理解,正确的是A.新物质是指世界上没有的物质B.新物质和旧物质的性质及用途不可能完全相同C.新物质的元素组成与旧物质的元素组成肯定不同D.物质不会再变成其它物质14.卢瑟福的α粒子轰击金箔实验推翻了汤姆森在1903年提出的原子结构模型,为建立现代原子理论打下了基础.如图线条中,可能是α粒子(带正电)在该实验中的运动轨迹的是A.abcdB.abcC.bcdD.ad15.下列叙述正确的是A.水结冰后分子停止运动B.氯化钠晶体由氯化钠分子构成C.符号“O”可以代表一个氧原子D.氧化汞分子在化学变化中不能够再分二、填空题(本题包括6小题)16.今年,广州“镉大米”事件再次引发了人们对食品安全、环境污染问题的思考。小明同学查阅了镉的相关信息:①镉元素位于第五周期ⅡB族。②镉是银白色有光泽的金属,熔点320.9℃,沸点765℃,密度8.64g/cm3,有韧性和延展性;镉在潮湿空气中缓慢氧化并失去金属光泽;镉可溶于酸,但不溶于碱。③镉对人体十分有害,摄入过量镉污染的食品和水,会引起肺和肾脏疾病。回答下列问题:(1)根据图中的相关信息,下列对镉元素的判断不正确的()A.镉属于金属元素B.一个镉原子中有48个质子C.镉原子示意图中X=18D.镉的相对原子质量为112.4g(2)归纳镉单质的物理性质;化学性质。17.按要求回答下列问题。(1)用于夹持试管的仪器是。(2)给试管中的液体加热,应先进行,试管中液体的体积...

1、当您付费下载文档后,您只拥有了使用权限,并不意味着购买了版权,文档只能用于自身使用,不得用于其他商业用途(如 [转卖]进行直接盈利或[编辑后售卖]进行间接盈利)。
2、本站所有内容均由合作方或网友上传,本站不对文档的完整性、权威性及其观点立场正确性做任何保证或承诺!文档内容仅供研究参考,付费前请自行鉴别。
3、如文档内容存在违规,或者侵犯商业秘密、侵犯著作权等,请点击“违规举报”。

碎片内容

九年级化学 第一单元质量检测题试卷

确认删除?
VIP
微信客服
  • 扫码咨询
会员Q群
  • 会员专属群点击这里加入QQ群
客服邮箱
回到顶部