电脑桌面
添加小米粒文库到电脑桌面
安装后可以在桌面快捷访问

小学数学人教2011课标版三年级两位数减两位数的口算-(3)VIP专享VIP免费

小学数学人教2011课标版三年级两位数减两位数的口算-(3)_第1页
1/4
小学数学人教2011课标版三年级两位数减两位数的口算-(3)_第2页
2/4
小学数学人教2011课标版三年级两位数减两位数的口算-(3)_第3页
3/4
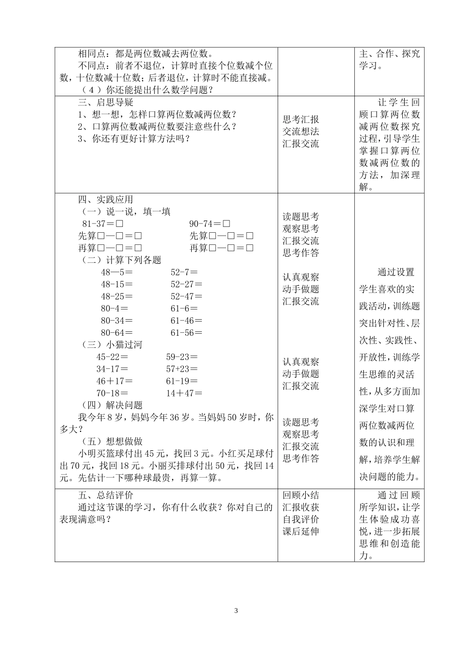
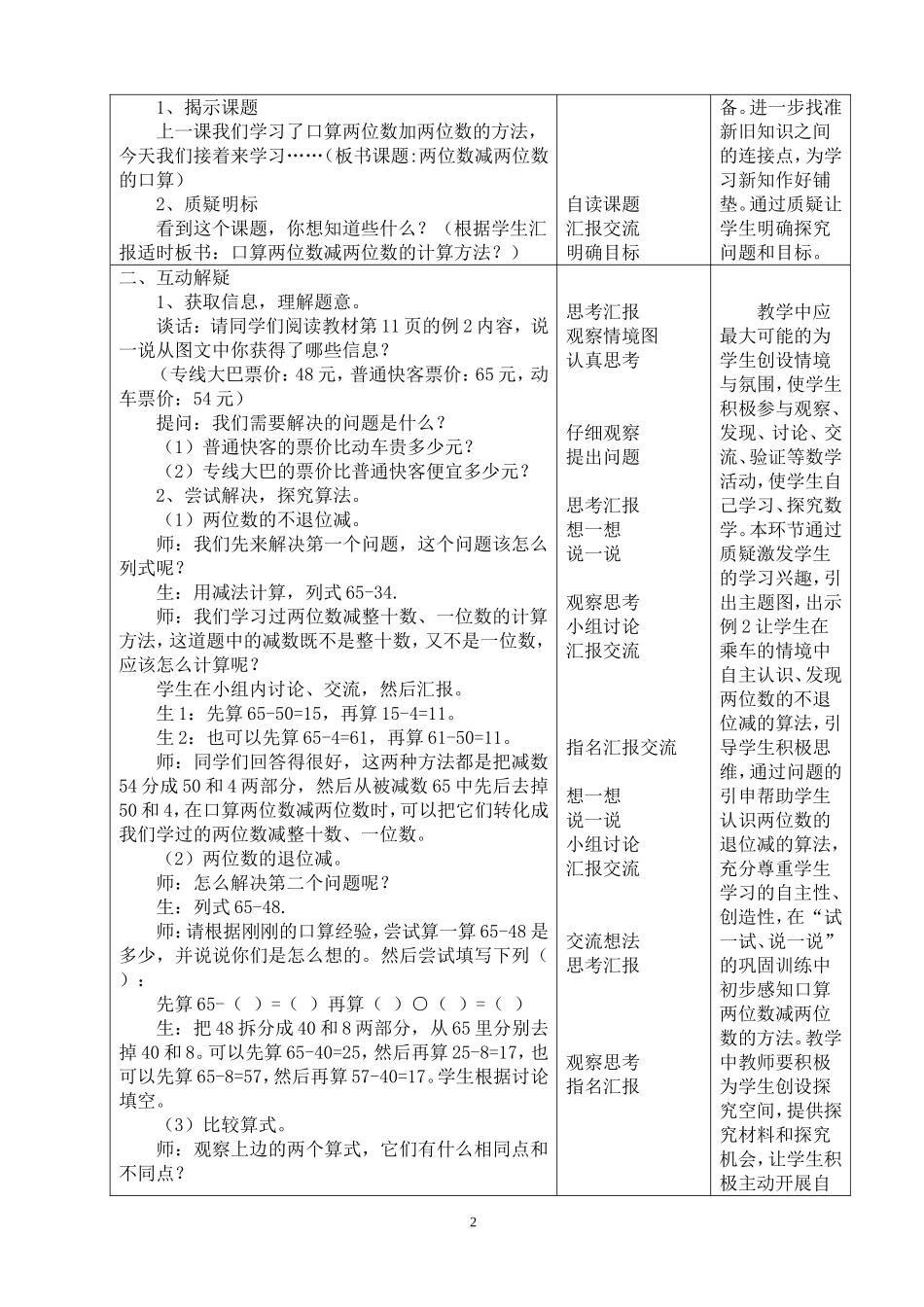
《两位数减两位数的口算》教学设计责任学校柏树小学责任教师王安【教学内容】人教版小学数学三年级上册第11页例2及相应练习的内容。【教材分析】学生已经掌握了两位数减整十数、一位数的口算方法及百以内加、减法的笔算,并且通过例1的教学已经掌握了两位数加两位数的口算方法,因此教学例2时教师可以放手让学生探索解题思路。两位数减两位数的口算方法是多样的,把减数看作是整十数和一位数的组合,可先减去整十数,再减去一位数;也可以先减去一位数,再减去整十数;对于不退位的减法,还可以分别把十位和个位上的数相减再把差加起来。对于不同的方法,教师都要给于肯定。针对计算教学练习比较枯燥的问题,练习的安排加强与实际应用的联系,努力做到形式多样,并设计了一些思考和开放题,提高学习兴趣。【教学目标】1、知识目标:能正确口算百以内的两位数减两位数。2、技能目标:经历探索两位数口算方法的过程,体会算法的多样化,培养学生的口算能力、解决问题的能力。3、情感目标:增强学生讲所学知识应用于生活的意识及创新意识。激发学生学习的兴趣,让学生体验成功的乐趣,培养他们的合作意识和探究能力。【教学重、难点】教学重点:学会两位数减两位数的口算方法。教学难点:培养学生的计算能力以及解决问题的能力。突破重难点设想:教学中应尽可能的为学生创设教学情境和操作活动,使学生积极参与观察、操作、讨论、交流、验证等探究活动,让学生在活动中去操作、探究、体验、经历,体会算法的多样化,培养学生的口算能力、解决问题的能力。【教学准备】多媒体课件【教学过程】教学内容及教师活动学生活动设计意图一、创境激疑(一)复习铺垫1、口算35+32=45+14=37+55=26+29=35+38=49+14=21+78=44+17=2、算一算,仔细观察两组题目,说一说你是怎样计算的。55-30=24-5=73-40=43-7=84-30=19-4=(二)揭题明标认真看题指名口答认真思考汇报不同的算法想一想汇报交流通过复习口算百以内的两位数加两位数以及两位数减整十数、两位数减一位数,为学习两位数减两位数的口算做好充分的准11、揭示课题上一课我们学习了口算两位数加两位数的方法,今天我们接着来学习……(板书课题:两位数减两位数的口算)2、质疑明标看到这个课题,你想知道些什么?(根据学生汇报适时板书:口算两位数减两位数的计算方法?)自读课题汇报交流明确目标备。进一步找准新旧知识之间的连接点,为学习新知作好铺垫。通过质疑让学生明确探究问题和目标。二、互动解疑1、获取信息,理解题意。谈话:请同学们阅读教材第11页的例2内容,说一说从图文中你获得了哪些信息?(专线大巴票价:48元,普通快客票价:65元,动车票价:54元)提问:我们需要解决的问题是什么?(1)普通快客的票价比动车贵多少元?(2)专线大巴的票价比普通快客便宜多少元?2、尝试解决,探究算法。(1)两位数的不退位减。师:我们先来解决第一个问题,这个问题该怎么列式呢?生:用减法计算,列式65-34.师:我们学习过两位数减整十数、一位数的计算方法,这道题中的减数既不是整十数,又不是一位数,应该怎么计算呢?学生在小组内讨论、交流,然后汇报。生1:先算65-50=15,再算15-4=11。生2:也可以先算65-4=61,再算61-50=11。师:同学们回答得很好,这两种方法都是把减数54分成50和4两部分,然后从被减数65中先后去掉50和4,在口算两位数减两位数时,可以把它们转化成我们学过的两位数减整十数、一位数。(2)两位数的退位减。师:怎么解决第二个问题呢?生:列式65-48.师:请根据刚刚的口算经验,尝试算一算65-48是多少,并说说你们是怎么想的。然后尝试填写下列():先算65-()=()再算()○()=()生:把48拆分成40和8两部分,从65里分别去掉40和8。可以先算65-40=25,然后再算25-8=17,也可以先算65-8=57,然后再算57-40=17。学生根据讨论填空。(3)比较算式。师:观察上边的两个算式,它们有什么相同点和不同点?思考汇报观察情境图认真思考仔细观察提出问题思考汇报想一想说一说观察思考小组讨论汇报交流指名汇报交流想一想说一说小组讨论汇报交流交流想法思考汇报观察思考指名汇报教学中应最大可能的...

1、当您付费下载文档后,您只拥有了使用权限,并不意味着购买了版权,文档只能用于自身使用,不得用于其他商业用途(如 [转卖]进行直接盈利或[编辑后售卖]进行间接盈利)。
2、本站所有内容均由合作方或网友上传,本站不对文档的完整性、权威性及其观点立场正确性做任何保证或承诺!文档内容仅供研究参考,付费前请自行鉴别。
3、如文档内容存在违规,或者侵犯商业秘密、侵犯著作权等,请点击“违规举报”。

碎片内容

小学数学人教2011课标版三年级两位数减两位数的口算-(3)

您可能关注的文档

确认删除?
VIP
微信客服
  • 扫码咨询
会员Q群
  • 会员专属群点击这里加入QQ群
客服邮箱
回到顶部