电脑桌面
添加小米粒文库到电脑桌面
安装后可以在桌面快捷访问

2016年襄阳市中考生物试题及答案解析VIP免费

2016年襄阳市中考生物试题及答案解析_第1页
1/11
2016年襄阳市中考生物试题及答案解析_第2页
2/11
2016年襄阳市中考生物试题及答案解析_第3页
3/11
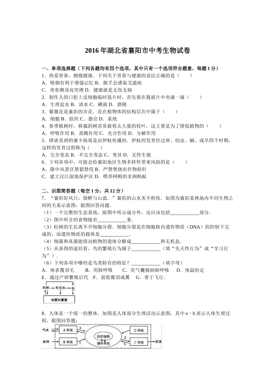
2016年湖北省襄阳市中考生物试卷一、单项选择题(下列各题均有四个选项,其中只有一个选项符合题意,每题1分)1.热爱青春,拥抱健康.下列关于青春与健康的说法正确的是()A.吸烟有利于增强记忆B.握手会感染艾滋病C.青春期身高突增D.健康就是无伤无病2.制作人的口腔上皮细胞临时装片时,首先要在载玻片中央滴一滴()A.生理盐水B.清水C.碘液D.酒精3.紫薇花是襄阳的市花.花在植物体的结构层次中属于()A.细胞B.组织C.器官D.系统4.春季植树时,移栽的树苗常被剪去大量的枝叶,这主要是为了降低植物的()A.呼吸作用B.蒸腾作用C.光合作用D.分解作用5.肆虐美洲的寨卡病毒是由伊蚊传播的.伊蚊的发育经过卵、幼虫、蛹、成早四个时期,这样的发育过程称为()A.完全变态B.不完全变态C.变异D.无性生殖6.下列各项中,可能会给襄阳地区生物多样性带来风险的是()A.隆中风景区禁猎禁伐B.严禁焚烧农作物秸秆C.建立汉江湿地保护区D.喂养网购的非洲蚂蚁二、识图简答题(每空1分,共12分)7.“襄阳好风日,留醉与山翁.”襄阳的山水美不胜收.如图为襄阳某林地内不同生物之间的关系示意图,据图回答问题.(1)一个完整的生态系统,除图中所示成分外,还应该包括部分.(2)图中所含的食物链有条.(3)松树的生长离不开细胞分裂.细胞分裂是在细胞核内遗传物质(DNA)的控制下完成的,而遗传物质的载体是.(4)细菌和真菌能将动植物的遗体分解成和无机盐.(5)从获得的途径看,鸟的繁殖行为属于(填“先天性行为”或“学习行为”).(6)下列各项中哪些是鸟类特有的特征?(填字母)A.体表覆羽毛B.用肺呼吸C.有气囊辅助肺呼吸D.体温恒定E.通过产卵繁殖后代F.前肢覆羽成翼G.善于飞行.8.人体是一个统一的整体.如图是人体部分生理活动示意图,其中eh﹣表示人体生理过程,据图回答题:(1)图中A系统为,f表示的生理过程是.(2)在循环系统中,被称为“输送血液的泵”(泵:一种动力装置)(3)C系统为泌尿系统,其中有下列结构:①入球小动脉②出球小动脉③肾小管④膀胱⑤肾小球⑥输尿管⑦肾小囊当血液流经C系统时,血液中的尿素分子排出体外需要经过的结构依次是:肾动脉→(用题中序号和箭头表示)→尿道→体外.(4)D系统的分泌物直接进入血液,对生命活动起调节作用,该分泌物称为.(5)人体生命活动主要受神经系统调节,神经系统由和它们发出的神经组成.三、科学探究说明题(每空1分,共12分)9.馒头是用小麦的面粉制成,其主要成分是淀粉.某生物兴趣小组为探究唾液淀粉酶对淀粉的分解作用,取甲、乙、丙三支洁净的试管进行如下实验:甲:2mL淀粉溶液+2mL唾液→37℃水浴保持8分钟→加2滴碘液并摇匀→观察颜色;乙:2mL淀粉溶液+2mL清水→37℃水浴保持8分钟→加2滴碘液并摇匀→观察颜色;丙:2mL淀粉溶液+2mL唾液→100℃水浴保持8分钟→加2滴碘液并摇匀→观察颜色.(1)在该探究实验中能形成组对照实验.(2)面粉中的营养成分主要来自小麦(一种单子叶植物)种子的.(3)制作馒头时,人们常将面粉、水与一种单细胞真菌和成面团,在适宜的温度下放置一段时间,面团会逐渐膨大、松软.此过程涉及的生物技术是(填“克隆技术”、“发酵技术”或“转基因技术”)(4)小麦根尖的成熟区有大量的,这与根吸收水分的功能是相适应的.(5)在植物的叶肉细胞中,既与生物圈中碳一氧平衡密切相关,又与细胞内能量转换密切相关的两种结构是.(6)如图是某植物一昼夜吸收二氧化碳速率的变化曲线.在A、B、C、D、E时分别选择一片大小、朝向、叶龄相同的叶,摘下后既放入酒精中进行脱色处理,再滴加碘液,清水冲洗,最后同时比较五个叶片的颜色,其中蓝色是最深的是时所取的叶片.10.下面是阳阳同学对自己家族中有酒窝和无酒窝的调查结果示意图,请分析作答:(1)人的酒窝与无酒窝,在遗传学上称为一对.(2)根据图中(填字母)的婚配组合及结果,可判断出有酒窝是显性性状.A.爷爷×奶奶→姑姑B.爷爷×奶奶→爸爸C.外公×外婆→妈妈D.爸爸×妈妈→阳阳(3)阳阳是个男孩,其细胞中的Y染色体来源于祖辈中的(填“爷爷”、“奶奶”、“外公...

1、当您付费下载文档后,您只拥有了使用权限,并不意味着购买了版权,文档只能用于自身使用,不得用于其他商业用途(如 [转卖]进行直接盈利或[编辑后售卖]进行间接盈利)。
2、本站所有内容均由合作方或网友上传,本站不对文档的完整性、权威性及其观点立场正确性做任何保证或承诺!文档内容仅供研究参考,付费前请自行鉴别。
3、如文档内容存在违规,或者侵犯商业秘密、侵犯著作权等,请点击“违规举报”。

碎片内容

2016年襄阳市中考生物试题及答案解析

您可能关注的文档

相关文档

确认删除?
VIP
微信客服
  • 扫码咨询
会员Q群
  • 会员专属群点击这里加入QQ群
客服邮箱
回到顶部