电脑桌面
添加小米粒文库到电脑桌面
安装后可以在桌面快捷访问

磁翻板液位计技术要求(第2版)VIP免费

磁翻板液位计技术要求(第2版)_第1页
1/6
磁翻板液位计技术要求(第2版)_第2页
2/6
磁翻板液位计技术要求(第2版)_第3页
3/6
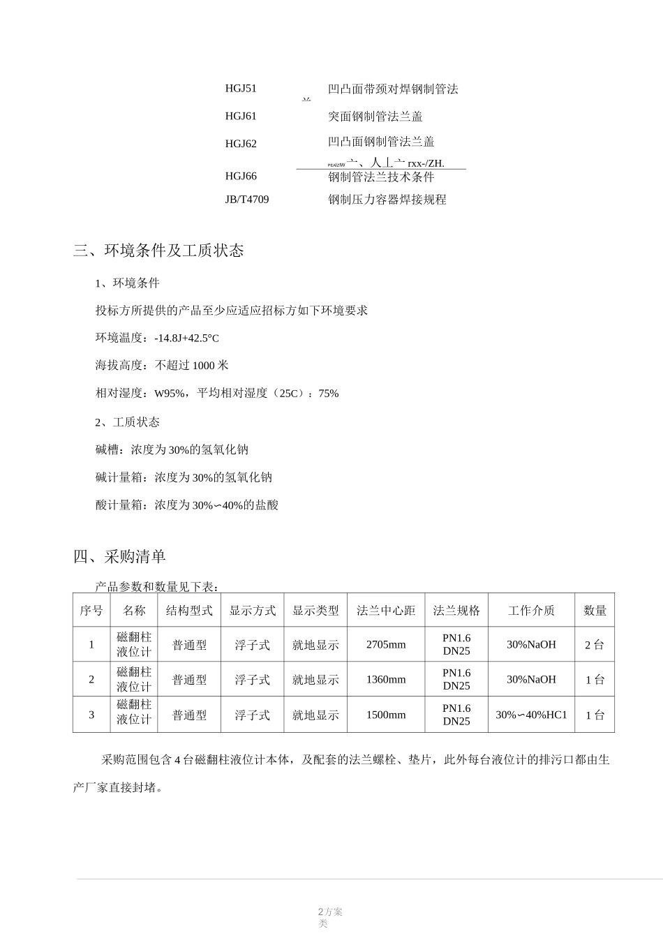
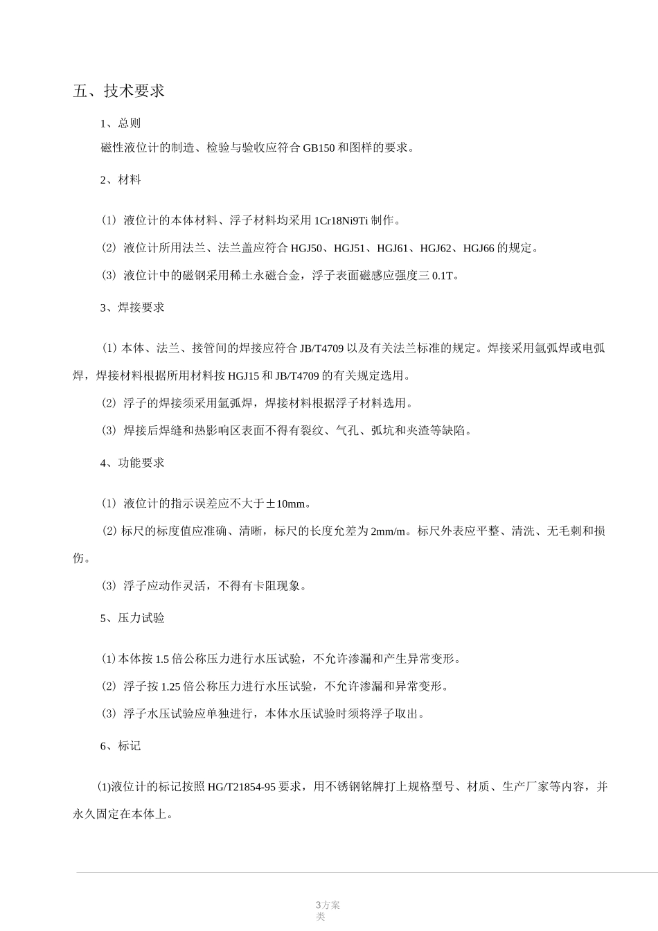
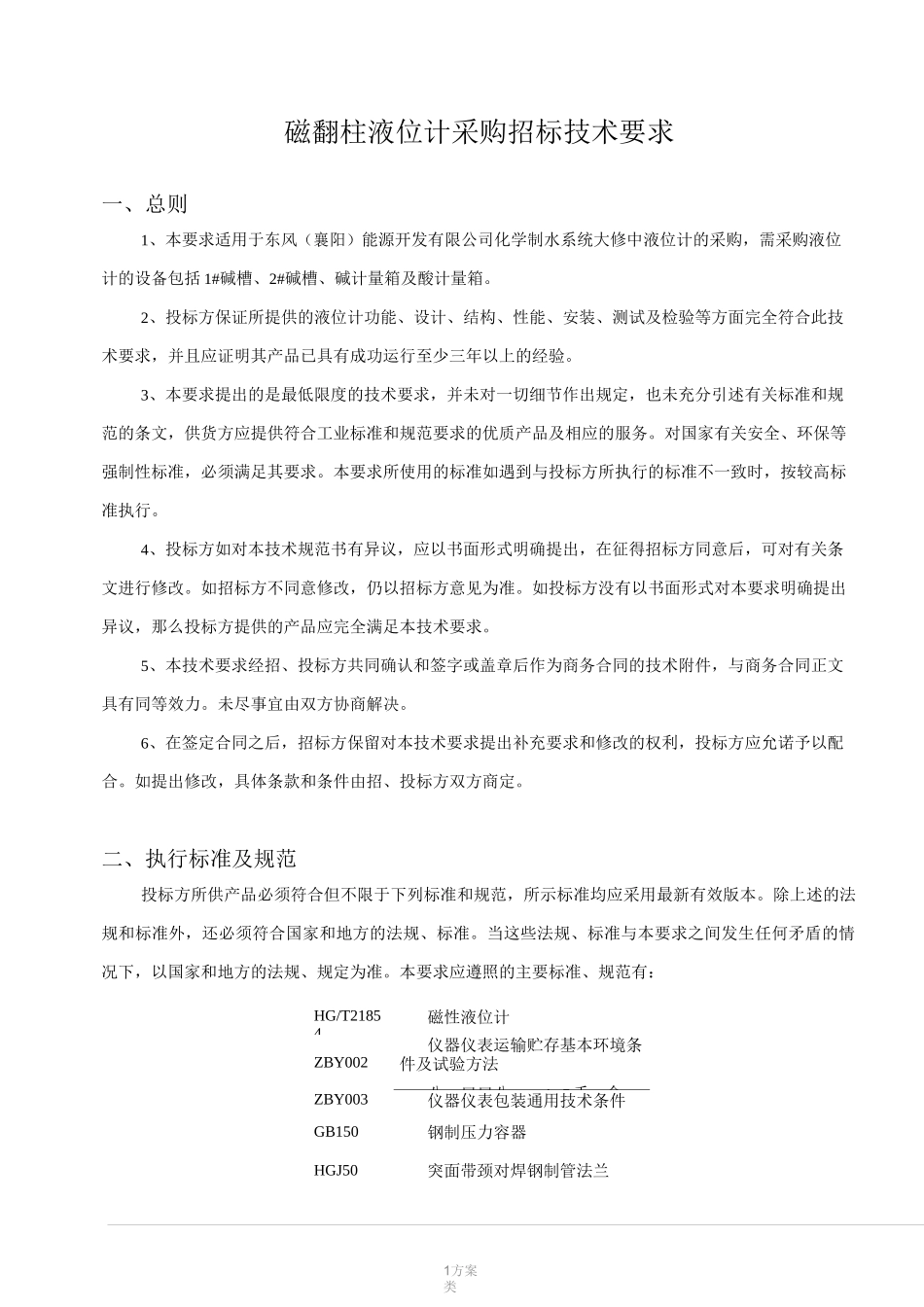
1方案类磁翻柱液位计采购招标技术要求一、总则1、本要求适用于东风(襄阳)能源开发有限公司化学制水系统大修中液位计的采购,需采购液位计的设备包括1#碱槽、2#碱槽、碱计量箱及酸计量箱。2、投标方保证所提供的液位计功能、设计、结构、性能、安装、测试及检验等方面完全符合此技术要求,并且应证明其产品已具有成功运行至少三年以上的经验。3、本要求提出的是最低限度的技术要求,并未对一切细节作出规定,也未充分引述有关标准和规范的条文,供货方应提供符合工业标准和规范要求的优质产品及相应的服务。对国家有关安全、环保等强制性标准,必须满足其要求。本要求所使用的标准如遇到与投标方所执行的标准不一致时,按较高标准执行。4、投标方如对本技术规范书有异议,应以书面形式明确提出,在征得招标方同意后,可对有关条文进行修改。如招标方不同意修改,仍以招标方意见为准。如投标方没有以书面形式对本要求明确提出异议,那么投标方提供的产品应完全满足本技术要求。5、本技术要求经招、投标方共同确认和签字或盖章后作为商务合同的技术附件,与商务合同正文具有同等效力。未尽事宜由双方协商解决。6、在签定合同之后,招标方保留对本技术要求提出补充要求和修改的权利,投标方应允诺予以配合。如提出修改,具体条款和条件由招、投标方双方商定。二、执行标准及规范投标方所供产品必须符合但不限于下列标准和规范,所示标准均应采用最新有效版本。除上述的法规和标准外,还必须符合国家和地方的法规、标准。当这些法规、标准与本要求之间发生任何矛盾的情况下,以国家和地方的法规、规定为准。本要求应遵照的主要标准、规范有:HG/T21854磁性液位计ZBY002仪器仪表运输贮存基本环境条件及试验方法八,口口八,—A-t7壬、命ZBY003仪器仪表包装通用技术条件GB150钢制压力容器HGJ50突面带颈对焊钢制管法兰2方案类HGJ51凹凸面带颈对焊钢制管法兰HGJ61突面钢制管法兰盖HGJ62凹凸面钢制管法兰盖PEAIZIW亠、人丄亠rxx-/ZH.HGJ66钢制管法兰技术条件JB/T4709钢制压力容器焊接规程三、环境条件及工质状态1、环境条件投标方所提供的产品至少应适应招标方如下环境要求环境温度:-14.8J+42.5°C海拔高度:不超过1000米相对湿度:W95%,平均相对湿度(25C):75%2、工质状态碱槽:浓度为30%的氢氧化钠碱计量箱:浓度为30%的氢氧化钠酸计量箱:浓度为30%〜40%的盐酸四、采购清单产品参数和数量见下表:序号名称结构型式显示方式显示类型法兰中心距法兰规格工作介质数量1磁翻柱液位计普通型浮子式就地显示2705mmPN1.6DN2530%NaOH2台2磁翻柱液位计普通型浮子式就地显示1360mmPN1.6DN2530%NaOH1台3磁翻柱液位计普通型浮子式就地显示1500mmPN1.6DN2530%〜40%HC11台采购范围包含4台磁翻柱液位计本体,及配套的法兰螺栓、垫片,此外每台液位计的排污口都由生产厂家直接封堵。3方案类五、技术要求1、总则磁性液位计的制造、检验与验收应符合GB150和图样的要求。2、材料(1)液位计的本体材料、浮子材料均采用1Cr18Ni9Ti制作。(2)液位计所用法兰、法兰盖应符合HGJ50、HGJ51、HGJ61、HGJ62、HGJ66的规定。(3)液位计中的磁钢采用稀土永磁合金,浮子表面磁感应强度三0.1T。3、焊接要求(1)本体、法兰、接管间的焊接应符合JB/T4709以及有关法兰标准的规定。焊接采用氩弧焊或电弧焊,焊接材料根据所用材料按HGJ15和JB/T4709的有关规定选用。(2)浮子的焊接须采用氩弧焊,焊接材料根据浮子材料选用。(3)焊接后焊缝和热影响区表面不得有裂纹、气孔、弧坑和夹渣等缺陷。4、功能要求(1)液位计的指示误差应不大于±10mm。(2)标尺的标度值应准确、清晰,标尺的长度允差为2mm/m。标尺外表应平整、清洗、无毛刺和损伤。(3)浮子应动作灵活,不得有卡阻现象。5、压力试验(1)本体按1.5倍公称压力进行水压试验,不允许渗漏和产生异常变形。(2)浮子按1.25倍公称压力进行水压试验,不允许渗漏和异常变形。(3)浮子水压试验应单独进行,本体水压试验时须将浮子取出。6、标记(1)液位计的标记按照HG/T21854-95要求,用不锈钢铭牌打上规格型号、材质、生产厂家等内容,并永久固定在本体上。4方案类六、包装、运输、储存1、磁性...

1、当您付费下载文档后,您只拥有了使用权限,并不意味着购买了版权,文档只能用于自身使用,不得用于其他商业用途(如 [转卖]进行直接盈利或[编辑后售卖]进行间接盈利)。
2、本站所有内容均由合作方或网友上传,本站不对文档的完整性、权威性及其观点立场正确性做任何保证或承诺!文档内容仅供研究参考,付费前请自行鉴别。
3、如文档内容存在违规,或者侵犯商业秘密、侵犯著作权等,请点击“违规举报”。

碎片内容

磁翻板液位计技术要求(第2版)

您可能关注的文档

确认删除?
VIP
微信客服
  • 扫码咨询
会员Q群
  • 会员专属群点击这里加入QQ群
客服邮箱
回到顶部