电脑桌面
添加小米粒文库到电脑桌面
安装后可以在桌面快捷访问

品质管理奖惩制度VIP免费

品质管理奖惩制度_第1页
1/5
品质管理奖惩制度_第2页
2/5
品质管理奖惩制度_第3页
3/5
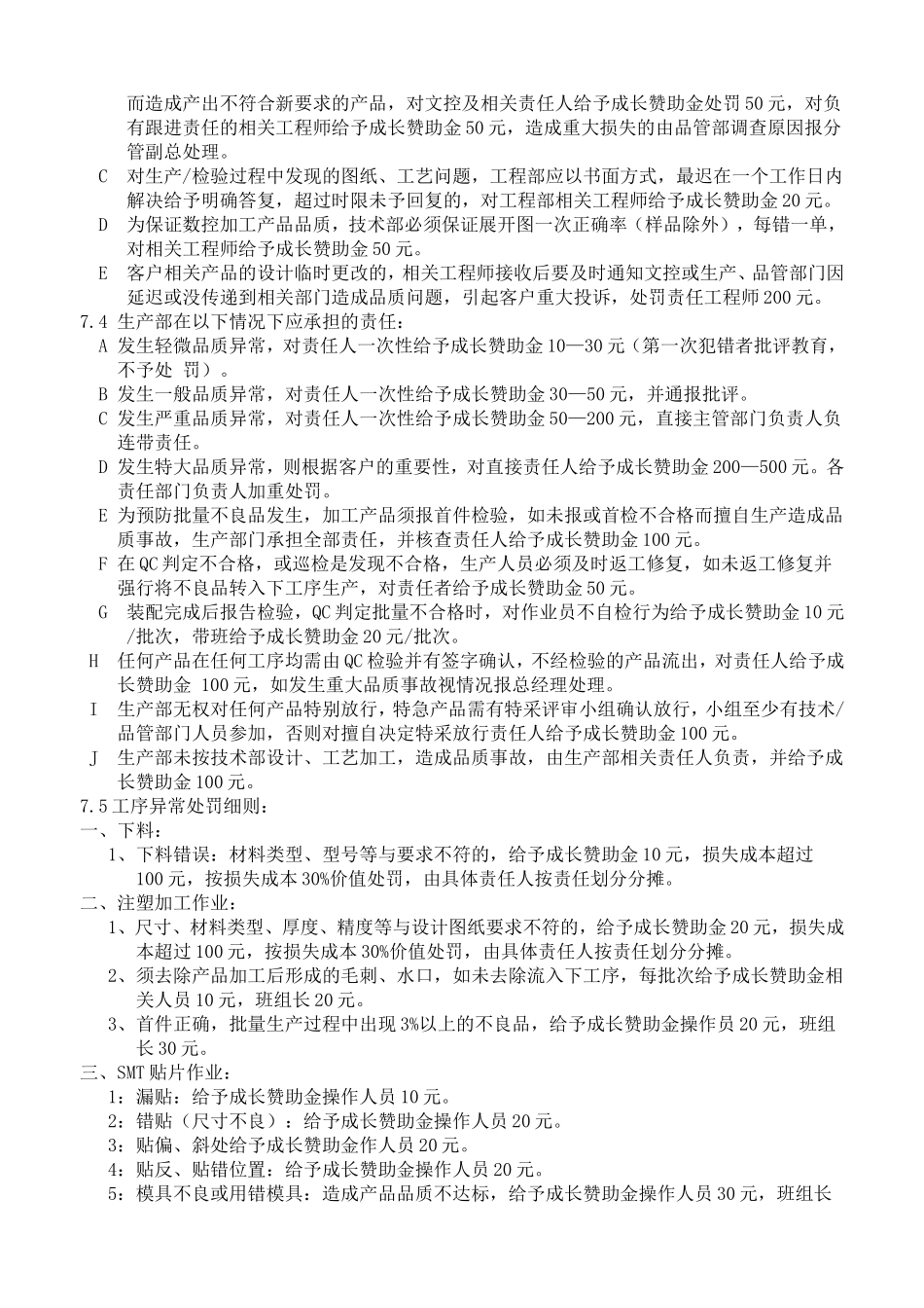
质量管理措施及奖罚制度1、目的为降低产品成本,提高产品品质,激励优秀员工,减少人为损失,提升企业形象。特制定本制度。2、适应范围适用于本公司产品所涉及的品质活动范围。3、权责单位品管部负责本制度制定、修改、废止之起草工作。总经理负责本制度制定、修改、废止之核准。4、定义4.1轻微品质异常产品在制程中发生品质异常,数量不超过3件/批次。返工或报废金额小于100元的品质问题。4.2一般品质异常指产品未出厂,下工序发现上工序造成返工或报废的品质问题;不良率大于20%,(返工数量大于3件小于5件/批次;损失金额大于100元、小于1000元)。或出厂后发现不良被客户让步接收,未造成返工或退货的品质问题。4.3重大品质事故(1)被客户严重警告或罚款。(2)退货或返修(数量大于3件/批次)。(3)产品报废(报废金额大于5000元)。(4)违规操作造成设备损坏延误交期。4.4特大品质事故(1)因品质问题而被客户取消供应商资格。(2)因品质异常造成对方严重人身伤亡、伤害或重大财产损失。5、责任划分5.1各生产小组必须对所加工、装配、自检的产品品质负责。5.2品管部应对经检验(来料检验、制程检验、成品检验、出货调试检验)后的产品品质负责。5.3工程技术、研发人员应对设计图纸、工艺的准确性负责。5.4仓库人员应对仓储的物料保存品质负责。5.5分管副总负有品质监督权,部门负责人负有品质监督责任。5.6送检人应确认产品为自检合格品后,方可送品管部检验,若品管部抽检不合格,送检人承担80%责任。其上级部门承担20%责任。品管部检验合格放行的产品,后工序或客户发现不良,且不良率高于10%,品管部承担80%责任。其上级部门承担20%责任。5.7若责任暂时无法划分,经品管部调查后开品质会讨论并报总经理裁决。6、品质指标6.1来料:一次送检合格率>95%(每月)6.2制程:一次送检合格率>97%(每月)6.3成品:一次送检合格率>98%(每月)6.4出货:一次送检合格率>98%(每月)6.5一般客户投诉(外观投诉)<10%(每月)重大客户投诉(功能投诉)<5%(每月)客户投诉次数<10次(每月)7、处罚条例7.1流程异常处罚细则:1)多次送检不合格(连续三次,每次3个轻微不合格点以上者),生产人员应负有不自检或自检不到位责任,给予成长赞助金20元。2)批量品质异常,每批次按损失成本30%价值处罚,由具体责任人按责任划分分摊。3)未接到派产通知擅自加工生产的,或者不严格按照派产单及图纸要求生产的,给予成长赞助金50元;造成批量不良由加工者负80%责任,班组长负20%责任,每批次按损失成本价值的30%给予成长赞助金。4)未经品管部检验人员确认,擅自把产品转入下道工序或入库、出货的,对责任人给予成长赞助金100元/次。如引发下工序质量问题或客户投诉的,追加给予成长赞助金100元。5)仓库人员必须先确认产品是否经检验合格,禁止接收不合格或状态不清楚的产品,违规接受此类产品者,对责任人给予成长赞助金50元。未经品管人员检验合格、允许的产品,禁止出货,否则对责任人给予成长赞助金50元。6)在各工序加工的过程中操作者损坏或报废品超出规定的标准(折合材料价格100元以上)由车间主任折合计算并提交报告,按所有已产生的成本价格50%赔偿。私自藏匿、销毁报废品,一经查实,除按所有已产生的成本价格赔偿外,另给予成长赞助金50元。7)装车发货前,员工必须在出货检验员在场的情况下,对产品进行组装、性能调试、清洁、贴标识、包装等。OQC对零件、结构、外观和性能确认OK后,盖“合格”章后才能装车发货。8)客户处发现品质异常,不良率大于5%,对检验员给予成长赞助金100元,如不良属于外观问题或品检员已反应并要求挑选/返修的不良,加工单位责任人负同等责任。9)对故意将不良品混入良品中的行为者,一次性给予成长赞助金100元,情节严重的辞退处理。10)对未征得品管人员同意的情况下,私自撕下或涂抹品检人员已粘的状态标识(如合格标签、PASS印章、不合格标签等),处以给予成长赞助金50元/次。11)品管人员在正常工作中作出的正确判定,如不被及时执行,或遭到辱骂、殴打等人身攻击的,视情况给予肇事者给予成长赞助金10—100元不等,情况特别严重的经品管部报总经理...

1、当您付费下载文档后,您只拥有了使用权限,并不意味着购买了版权,文档只能用于自身使用,不得用于其他商业用途(如 [转卖]进行直接盈利或[编辑后售卖]进行间接盈利)。
2、本站所有内容均由合作方或网友上传,本站不对文档的完整性、权威性及其观点立场正确性做任何保证或承诺!文档内容仅供研究参考,付费前请自行鉴别。
3、如文档内容存在违规,或者侵犯商业秘密、侵犯著作权等,请点击“违规举报”。

碎片内容

品质管理奖惩制度

确认删除?
VIP
微信客服
  • 扫码咨询
会员Q群
  • 会员专属群点击这里加入QQ群
客服邮箱
回到顶部