电脑桌面
添加小米粒文库到电脑桌面
安装后可以在桌面快捷访问

句型转换方法归纳VIP专享VIP免费

句型转换方法归纳_第1页
1/2
句型转换方法归纳_第2页
2/2
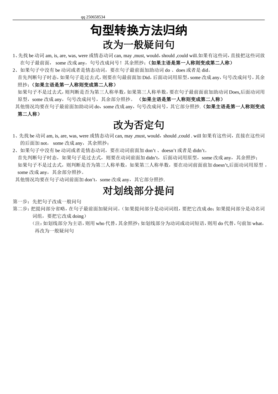
qq250658534句型转换方法归纳改为一般疑问句1、先找be动词am,is,are,was,were或情态动词can,may,must,would,should,couldwill.如果有这些词,直接把这些词放在句子最前面,some改成any,句号改成问号!其余照抄;(如果主语是第一人称则变成第二人称)2、如果句子中没有be动词或者是情态动词,要在句子最前面加助动词do、does或者是did。首先判断句子时态,如果句子是过去式,则要在句最前面加Did,后面动词用原型,some改成any,句号改成问号,其余照抄;(如果主语是第一人称则变成第二人称)如果句子不是过去式,则判断是否为第三人称单数,如果第三人称单数,要在句子最前面前加助动词Does,后面动词用原型,some改成any,句号改成问号,其余部分照抄。(如果主语是第一人称则变成第二人称)其他情况均要在句子最前面加助动词do,some改成any,句号改成问号,其它部分照抄.(如果主语是第一人称则变成第二人称)改为否定句1、先找be动词am,is,are,was,were或情态动词can,may,must,would,should,could.will如果有这些词,直接在这些词的后面加not,some改成any,其余照抄;2、如果句子中没有be动词或者是情态动词,要在动词前面加don’t、doesn’t或者是didn’t。首先判断句子时态,如果句子是过去式,则要在动词前面加didn’t,后面动词用原型,some改成any,其余照抄;如果句子不是过去式,则判断是否为第三人称单数,如果第三人称单数,要在动词前面前加doesn’t,后面动词用原型,some改成any,其余部分照抄。其他情况均要在句子动词前面加don’t,some改成any,其它部分照抄.对划线部分提问第一步:先把句子改成一般问句第二步:把提问部分省略,在句子最前面加疑问词。(如果提问部分是动词词组,要把它改成do;如果提问部分是动名词词组,要把它改成doing)(注:如划线部分为主语,则用who代替,其余照抄;如划线部分为动词或动词短语,则用do代替,句前加what,再改为一般疑问句qq250658534主格:Iweyousheheitthey宾格:meusyouherhimitthem形容词性物主代词:myouryourherhisitstheir名词性物主代词:mineoursyourshershisitstheirs(注:我I、我们we是第一人称;你you,你们you是第二人称;剩下的全部是第三人称)单词意思用法when什么时间问时间who谁问人whose谁的问主人where在哪里问地点which哪一个问选择why为什么问原因what什么问东西whattime什么时间问时间whatcolour什么颜色问颜色whatabout…怎么样问意见whatday星期几问星期whatdate什么日期问具体日期whatfor为何目的问目的how…怎么样问情况howold多大问年龄howmany多少问数量howmuch多少问价钱howabout…怎么样问意见howfar多远问路程

1、当您付费下载文档后,您只拥有了使用权限,并不意味着购买了版权,文档只能用于自身使用,不得用于其他商业用途(如 [转卖]进行直接盈利或[编辑后售卖]进行间接盈利)。
2、本站所有内容均由合作方或网友上传,本站不对文档的完整性、权威性及其观点立场正确性做任何保证或承诺!文档内容仅供研究参考,付费前请自行鉴别。
3、如文档内容存在违规,或者侵犯商业秘密、侵犯著作权等,请点击“违规举报”。

碎片内容

句型转换方法归纳

您可能关注的文档

确认删除?
VIP
微信客服
  • 扫码咨询
会员Q群
  • 会员专属群点击这里加入QQ群
客服邮箱
回到顶部