电脑桌面
添加小米粒文库到电脑桌面
安装后可以在桌面快捷访问

教师培训及考核制度VIP免费

教师培训及考核制度_第1页
1/4
教师培训及考核制度_第2页
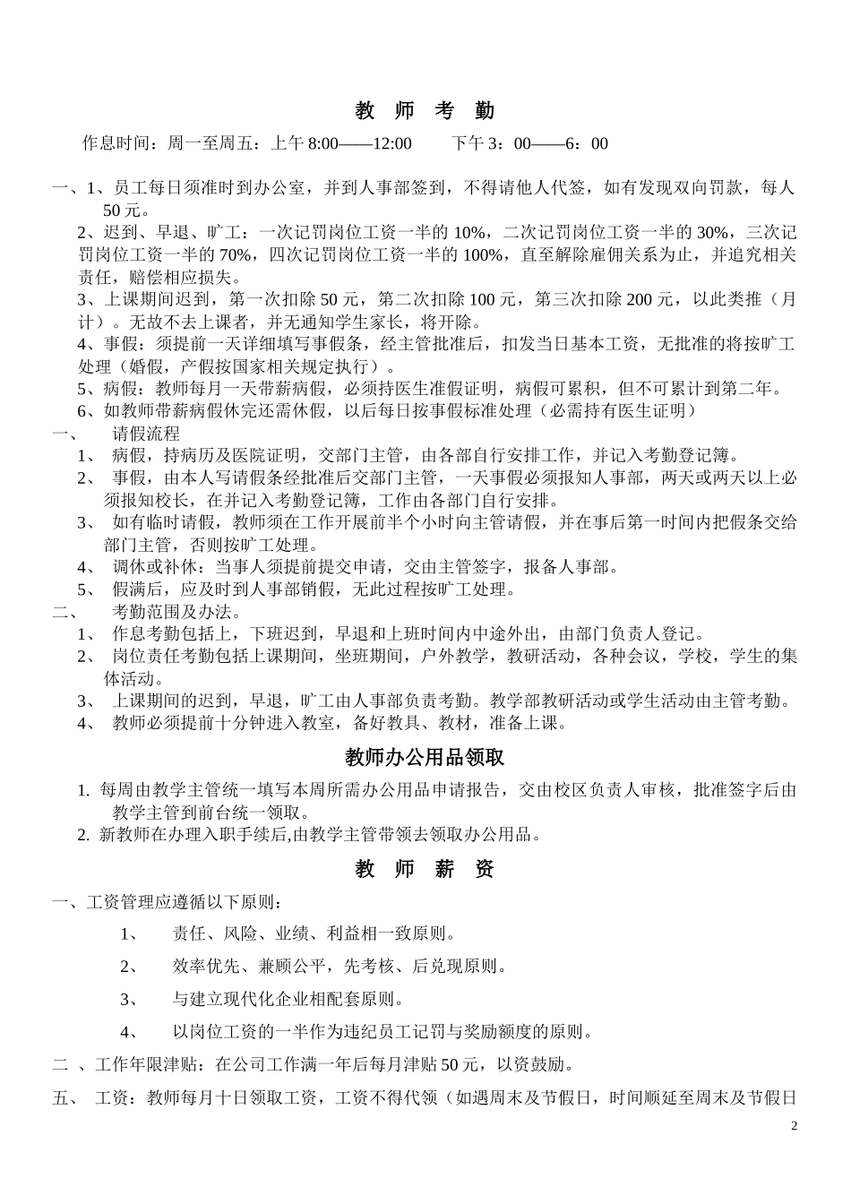
2/4
教师培训及考核制度_第3页
3/4
教师培训、入职、转正、离职一、教师培训:1.新教师入职前需经教学部培训老师对其课及上课流程进行培训。2.新教师课培训合格后,进入为期2个月试用期.,试用期满后签订劳动合同。3.试用期内,首先需到业务部进行1至2周的实习。4.新教师在业务部实习期间需锻炼与家长沟通的技巧及课实际演练。5.新教师在实习期满,经教学部考核通过后正式进入教学部。二、教师入职:1.新教师入职时应持相关资料复印件及原件到人事主管处办理入职手续。2.提交入职申请表,并需交1寸照片2张,身份证复印件1张,学历复印件一份,由公司统一发放工号牌,办公用品等。3.到主管处签合同,一式两份,自留一份,入职期从合同签定之日算起。4.新教师入职后试用期为2个月。三.教师转正1.2个月后转为正式教师,由个人填写转正申请由主管教师签字交人事部计算薪水。2.新教师如在试用期工作不合格,不符合正式教师标准,试用期将顺延或辞退。3.新教师如在试用期内,各方面表现十分优异,可申请提前转为正式教师。4.新教师试用期满,经教学部主管考核合格后,转为正式教师。5.转正考核要求:A、家长对教师上课情况的评价。B、问题解析,包括家长问题。C.对工作的认同感及学习态度,创新能力和表现力四.教师离职1.教师合同期满正常离职,校方将提前一个月通知教师,教师决定是否与学校继续签定合同。2.合同期内教师如无正当理由不得离职,如教师在无正当理由的情况下离职,须向公司支付违约金3000元整。3、教师如因特殊原因必须离开长春方可提请离职,离职须提前一个半月提出书面申请,经批准后办理离职前交接工作。4.教师离职前工作交接:A、与新带班教师做好教学情况、学生情况交接。B、与新带班老师共同上课至少3次,做好交接。C、教材及教学用具完整归还。5.教师工作交接完毕,持离职表到行政部完善离职手续后方可离职。1教师考勤作息时间:周一至周五:上午8:00——12:00下午3:00——6:00一、1、员工每日须准时到办公室,并到人事部签到,不得请他人代签,如有发现双向罚款,每人50元。2、迟到、早退、旷工:一次记罚岗位工资一半的10%,二次记罚岗位工资一半的30%,三次记罚岗位工资一半的70%,四次记罚岗位工资一半的100%,直至解除雇佣关系为止,并追究相关责任,赔偿相应损失。3、上课期间迟到,第一次扣除50元,第二次扣除100元,第三次扣除200元,以此类推(月计)。无故不去上课者,并无通知学生家长,将开除。4、事假:须提前一天详细填写事假条,经主管批准后,扣发当日基本工资,无批准的将按旷工处理(婚假,产假按国家相关规定执行)。5、病假:教师每月一天带薪病假,必须持医生准假证明,病假可累积,但不可累计到第二年。6、如教师带薪病假休完还需休假,以后每日按事假标准处理(必需持有医生证明)一、请假流程1、病假,持病历及医院证明,交部门主管,由各部自行安排工作,并记入考勤登记簿。2、事假,由本人写请假条经批准后交部门主管,一天事假必须报知人事部,两天或两天以上必须报知校长,在并记入考勤登记簿,工作由各部门自行安排。3、如有临时请假,教师须在工作开展前半个小时向主管请假,并在事后第一时间内把假条交给部门主管,否则按旷工处理。4、调休或补休:当事人须提前提交申请,交由主管签字,报备人事部。5、假满后,应及时到人事部销假,无此过程按旷工处理。二、考勤范围及办法。1、作息考勤包括上,下班迟到,早退和上班时间内中途外出,由部门负责人登记。2、岗位责任考勤包括上课期间,坐班期间,户外教学,教研活动,各种会议,学校,学生的集体活动。3、上课期间的迟到,早退,旷工由人事部负责考勤。教学部教研活动或学生活动由主管考勤。4、教师必须提前十分钟进入教室,备好教具、教材,准备上课。教师办公用品领取1.每周由教学主管统一填写本周所需办公用品申请报告,交由校区负责人审核,批准签字后由教学主管到前台统一领取。2.新教师在办理入职手续后,由教学主管带领去领取办公用品。教师薪资一、工资管理应遵循以下原则:1、责任、风险、业绩、利益相一致原则。2、效率优先、兼顾公平,先考核、后兑现原则。3、与建立现代化企业相配套原则。4、以岗位工资...

1、当您付费下载文档后,您只拥有了使用权限,并不意味着购买了版权,文档只能用于自身使用,不得用于其他商业用途(如 [转卖]进行直接盈利或[编辑后售卖]进行间接盈利)。
2、本站所有内容均由合作方或网友上传,本站不对文档的完整性、权威性及其观点立场正确性做任何保证或承诺!文档内容仅供研究参考,付费前请自行鉴别。
3、如文档内容存在违规,或者侵犯商业秘密、侵犯著作权等,请点击“违规举报”。

碎片内容

教师培训及考核制度

您可能关注的文档

确认删除?
VIP
微信客服
  • 扫码咨询
会员Q群
  • 会员专属群点击这里加入QQ群
客服邮箱
回到顶部