电脑桌面
添加小米粒文库到电脑桌面
安装后可以在桌面快捷访问

营销费用管理办法VIP专享VIP免费

营销费用管理办法_第1页
1/5
营销费用管理办法_第2页
2/5
营销费用管理办法_第3页
3/5
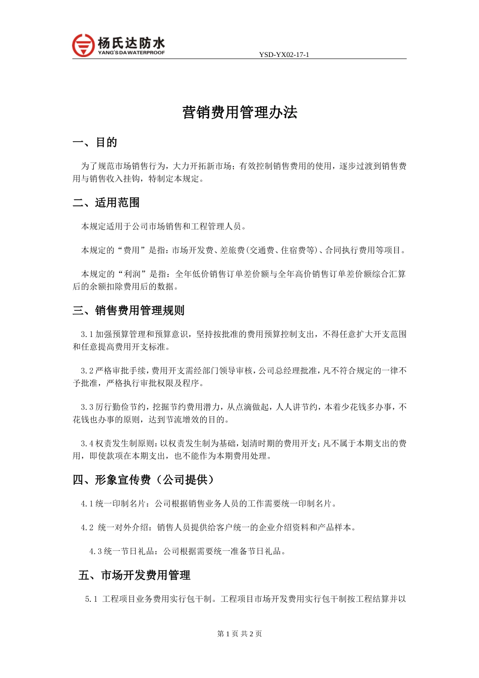
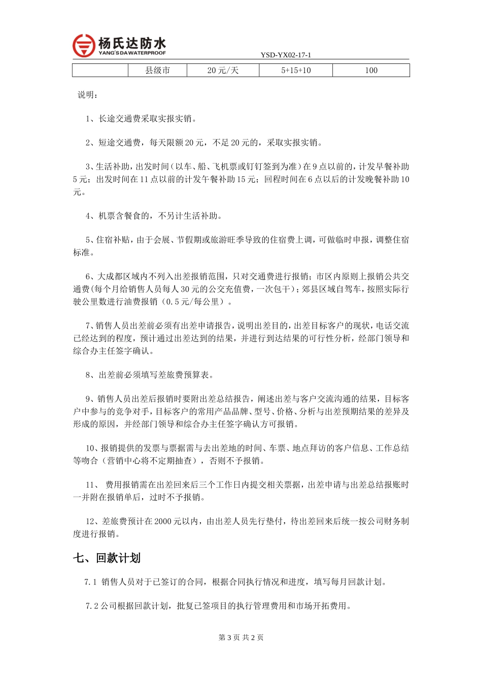
YSD-YX02-17-1营销费用管理办法一、目的为了规范市场销售行为,大力开拓新市场;有效控制销售费用的使用,逐步过渡到销售费用与销售收入挂钩,特制定本规定。二、适用范围本规定适用于公司市场销售和工程管理人员。本规定的“费用”是指:市场开发费、差旅费(交通费、住宿费等)、合同执行费用等项目。本规定的“利润”是指:全年低价销售订单差价额与全年高价销售订单差价额综合汇算后的余额扣除费用后的数据。三、销售费用管理规则3.1加强预算管理和预算意识,坚持按批准的费用预算控制支出,不得任意扩大开支范围和任意提高费用开支标准。3.2严格审批手续,费用开支需经部门领导审核,公司总经理批准,凡不符合规定的一律不予批准,严格执行审批权限及程序。3.3厉行勤俭节约,挖掘节约费用潜力,从点滴做起,人人讲节约,本着少花钱多办事,不花钱也办事的原则,达到节流增效的目的。3.4权责发生制原则:以权责发生制为基础,划清时期的费用开支;凡不属于本期支出的费用,即使款项在本期支出,也不能作为本期费用处理。四、形象宣传费(公司提供)4.1统一印制名片:公司根据销售业务人员的工作需要统一印制名片。4.2统一对外介绍:销售人员提供给客户统一的企业介绍资料和产品样本。4.3统一节日礼品:公司根据需要统一准备节日礼品。五、市场开发费用管理5.1工程项目业务费用实行包干制。工程项目市场开发费用实行包干制按工程结算并以第1页共2页YSD-YX02-17-1回款金额的0.5-1%(具体由公司管理层研究决定最终的执行标准)来执行;5.2根据公司年度市场开发计划,业务经理提出市场开发实施方案,并提出开发费用申请,该费用需在利润中扣除;5.3所有营销业务费用按下列原则由业务经理报部门领导和办公室主任审批,由营销部传达公司总部领导批准;5.4业务经理个人与客户日常交流和维护茶餐费不予报销;5.5凡是邀请客户(含防水人分包客户、项目总承包方客户、工程渠道客户、建设方/业主、设计师)到公司考察,或者是公司管理层根据业务经理对客户跟进情况,觉得有必要进行职位对等或进入业务细节谈判产生的餐茶费用,将统一由公司报销;餐费原则上不超过50元/人;公司参与接待人员不超过2人,谁业务谁作陪。该费用需在利润中扣除;5.6设计院若已将公司重点推广产品在公建项目上图(以施工图为准),通过三方会审,则无论今后是否是公司中标,均按0.1元/平米先支付润笔费(最低500元,最高5000元);若后经设计院与公司共同努力,成功中标,原则上按0.5-3元/平方米支付(根据所成交的价格和设计在项目跟进中的配合程度)设计推广费用,设计润笔费及设计提成费用均在材料价差中体现。成单材料销售,其设计费需在材料利润中扣除,成单工程双包,则在工程利润中扣除。设计师润笔费及设计师提成的支付须两人以上陪同支付。(备注:涂料2.5公斤按照1平米计算;5.7费用使用按照公司财务规定填写《费用申请单》;六.差旅费管理6.1销售人员的差旅费管理实施“定额包干制”,该费用需在利润中扣除。具体参照差旅费报销标准。6.2在公司出差管理规定中差旅费报销标准按公司规定办理报销。6.3差旅费报销标准:岗位级别行政区划报销标准(元)短途交通生活补助住宿费部门经理省会城市实报实销5+15+10180地级市实报实销5+15+10150县级市实报实销5+15+10120主管省会城市20元/天5+15+10150地级市20元/天5+15+10120县级市20元/天5+15+10100专员省会城市20元/天5+15+10150地级市20元/天5+15+10120第2页共2页YSD-YX02-17-1县级市20元/天5+15+10100说明:1、长途交通费采取实报实销。2、短途交通费,每天限额20元,不足20元的,采取实报实销。3、生活补助,出发时间(以车、船、飞机票或钉钉签到为准)在9点以前的,计发早餐补助5元;出发时间在11点以前的计发午餐补助15元;回程时间在6点以后的计发晚餐补助10元。4、机票含餐食的,不另计生活补助。5、住宿补贴,由于会展、节假期或旅游旺季导致的住宿费上调,可做临时申报,调整住宿标准。6、大成都区域内不列入出差报销范围,只对交通费进行报销;市区内原则上报销公共交通费(每个月给销售人员每人30元的公交充值费,一次包干);郊县区域自驾车,按...

1、当您付费下载文档后,您只拥有了使用权限,并不意味着购买了版权,文档只能用于自身使用,不得用于其他商业用途(如 [转卖]进行直接盈利或[编辑后售卖]进行间接盈利)。
2、本站所有内容均由合作方或网友上传,本站不对文档的完整性、权威性及其观点立场正确性做任何保证或承诺!文档内容仅供研究参考,付费前请自行鉴别。
3、如文档内容存在违规,或者侵犯商业秘密、侵犯著作权等,请点击“违规举报”。

碎片内容

营销费用管理办法

确认删除?
VIP
微信客服
  • 扫码咨询
会员Q群
  • 会员专属群点击这里加入QQ群
客服邮箱
回到顶部