电脑桌面
添加小米粒文库到电脑桌面
安装后可以在桌面快捷访问

校企合作开发课程VIP免费

校企合作开发课程_第1页
1/4
校企合作开发课程_第2页
2/4
校企合作开发课程_第3页
3/4
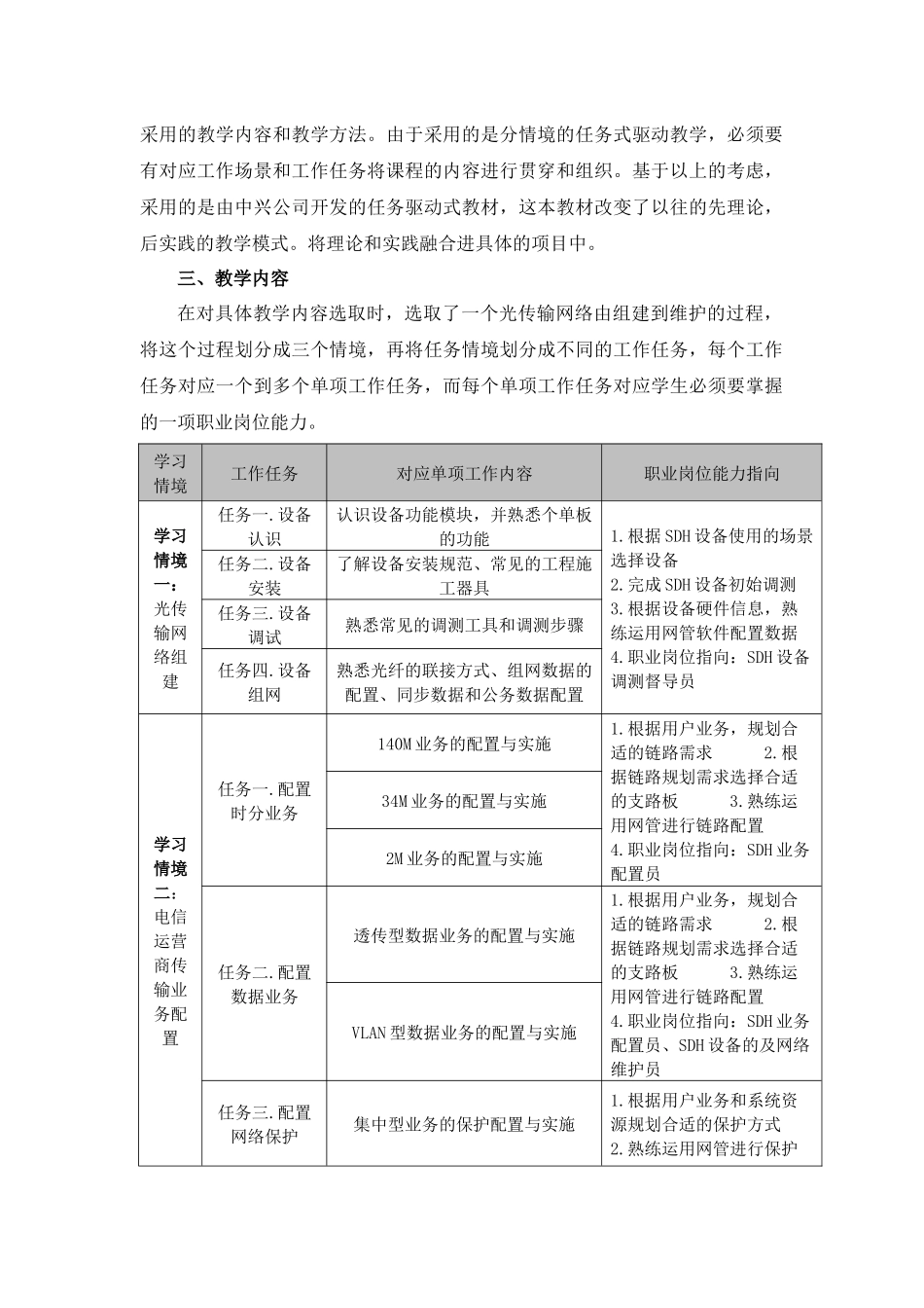
以职业能力需求为基础的校企合作开发课程职业能力需求的校企课程开发是指以提高从事某一职业的专门技术和综合能力为根本出发点,他是校企联合进行课程开发的基础。这种以职业能力为需求的校企合作开发课程具备以下几个特点:1、以职业能力为导向的课程价值取向。2、关注个体、企业、行业三个层面的需求。3、课程围绕职业分析进行设计。通信技术专业依托现有的校企合作基础,以职业能力需求为基础共同开发课程,主要体现在:教学师资、教材选取、教学内容、教学方式及考核方式几个方面。下面以光传输技术为例,来说明下校企合作开发课程的具体过程及特点。一、教学团队的组建以往的授课方式,以理论为主,同时授课的主体为学院的教师。但是这样的教学团队并不能适应高职教育的特点。因此在进行教学团队组建时,吸纳有丰富工程经验的企业教师加入。这些教师的加入能带来行业中最新的操作规程及方法。同时这些教师也能带来课程所需的项目资料运用于实际的教学过程中。姓名性别职称在课程教学中承担的工作兼职教师在行业企业中所任职务龙燕女讲师课程负责人,主要担任教学思路、教学模式的确定;教学资料的审定;部分教学文档的撰写张翔男讲师(双师型教师)负责教学大纲的编写;负责理论和实践教学及学习情境一和学习情境二开发王癸霖男讲师负责实践教学魏媛女助教负责理论和实践教学及学习情境三的开发何良超男工程师兼职/负责综合性实践教学中兴公司NC学院固网总监二、教材的选取教材作为重要的教学资料,必须要适应高职教育的特点以及实际授课中所采用的教学内容和教学方法。由于采用的是分情境的任务式驱动教学,必须要有对应工作场景和工作任务将课程的内容进行贯穿和组织。基于以上的考虑,采用的是由中兴公司开发的任务驱动式教材,这本教材改变了以往的先理论,后实践的教学模式。将理论和实践融合进具体的项目中。三、教学内容在对具体教学内容选取时,选取了一个光传输网络由组建到维护的过程,将这个过程划分成三个情境,再将任务情境划分成不同的工作任务,每个工作任务对应一个到多个单项工作任务,而每个单项工作任务对应学生必须要掌握的一项职业岗位能力。学习情境工作任务对应单项工作内容职业岗位能力指向学习情境一:光传输网络组建任务一.设备认识认识设备功能模块,并熟悉个单板的功能1.根据SDH设备使用的场景选择设备2.完成SDH设备初始调测3.根据设备硬件信息,熟练运用网管软件配置数据4.职业岗位指向:SDH设备调测督导员任务二.设备安装了解设备安装规范、常见的工程施工器具任务三.设备调试熟悉常见的调测工具和调测步骤任务四.设备组网熟悉光纤的联接方式、组网数据的配置、同步数据和公务数据配置学习情境二:电信运营商传输业务配置任务一.配置时分业务140M业务的配置与实施1.根据用户业务,规划合适的链路需求2.根据链路规划需求选择合适的支路板3.熟练运用网管进行链路配置4.职业岗位指向:SDH业务配置员34M业务的配置与实施2M业务的配置与实施任务二.配置数据业务透传型数据业务的配置与实施1.根据用户业务,规划合适的链路需求2.根据链路规划需求选择合适的支路板3.熟练运用网管进行链路配置4.职业岗位指向:SDH业务配置员、SDH设备的及网络维护员VLAN型数据业务的配置与实施任务三.配置网络保护集中型业务的保护配置与实施1.根据用户业务和系统资源规划合适的保护方式2.熟练运用网管进行保护业务配置3.职业岗位指向:SDH业务配置员、SDH设备的及网络维护员分散型业务的保护配置与实施学习情境三:光传输网络维护与故障处理任务一.SDH例行维护光传输设备日常的设备维护1.熟练的选择并使用测试仪器2.熟练运用网管进行告警查询3.对常见的故障能进行分析和处理任务二.故障处理流程与方法出现设备故障时,如何进行处理的流程和方法任务三.参数故障处理参数配置错误引起的故障四、教学方式在进行授课时,采用课程实施一体化的教学方式,主要体现在实施主体、教学过程和教学场所三方面的变化。教学主体由教师转变为学生,同时结合通信行业的特点,将学生划分成不同的小组,以小组的形式完成项目,构建以合作为主题的新型师生关系和生生关系,真正凸显学习者...

1、当您付费下载文档后,您只拥有了使用权限,并不意味着购买了版权,文档只能用于自身使用,不得用于其他商业用途(如 [转卖]进行直接盈利或[编辑后售卖]进行间接盈利)。
2、本站所有内容均由合作方或网友上传,本站不对文档的完整性、权威性及其观点立场正确性做任何保证或承诺!文档内容仅供研究参考,付费前请自行鉴别。
3、如文档内容存在违规,或者侵犯商业秘密、侵犯著作权等,请点击“违规举报”。

碎片内容

校企合作开发课程

您可能关注的文档

知识面包店+ 关注
实名认证
内容提供者

热爱教学事业,对互联网知识分享很感兴趣

确认删除?
VIP
微信客服
  • 扫码咨询
会员Q群
  • 会员专属群点击这里加入QQ群
客服邮箱
回到顶部