电脑桌面
添加小米粒文库到电脑桌面
安装后可以在桌面快捷访问

集团管控体系与组织结构调查问卷 - 副本VIP免费

集团管控体系与组织结构调查问卷 - 副本_第1页
1/6
集团管控体系与组织结构调查问卷 - 副本_第2页
2/6
集团管控体系与组织结构调查问卷 - 副本_第3页
3/6
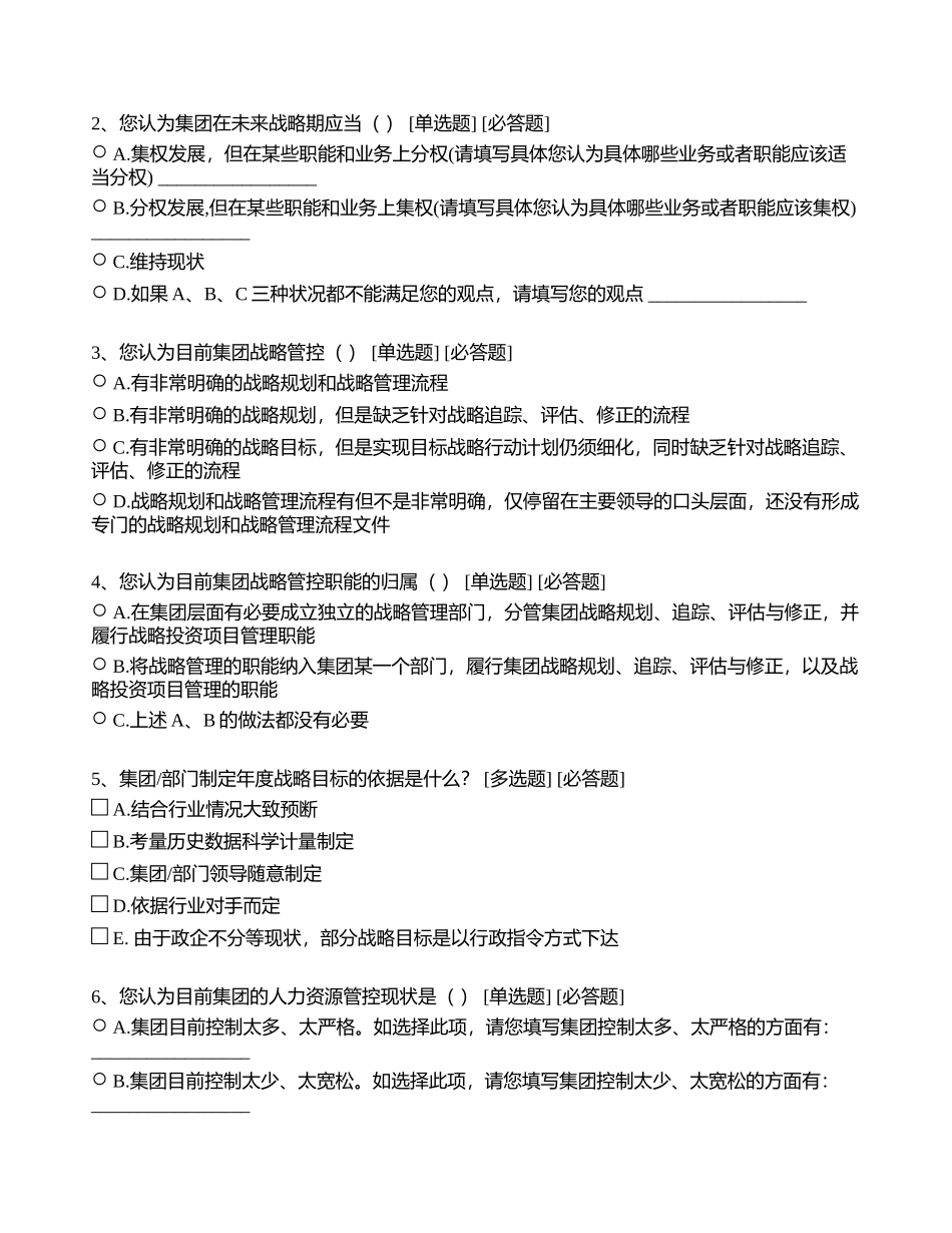
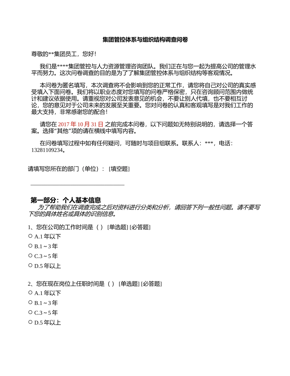
集团管控体系与组织结构调查问卷尊敬的**集团员工,您好!我们是****集团管控与人力资源管理咨询团队。我们正在与您一起为提高公司的管理水平而努力。这次问卷调查的目的是为了了解集团管控体系与组织结构等客观情况。本问卷为匿名填写,本次调查将不会影响到您的正常工作,请您将自己对公司的真实感受填入下面问卷。我们将以职业态度对您填写的问卷严格保密,只在咨询顾问范围内做统计和建议依据使用。请重视您对公司发表意见的机会,不要让别人代填,也不要相互讨论,您的意见对于公司未来的发展至关重要。您对问卷的认真和客观填写是对我们工作的最大支持,非常感谢您的配合!请您在2017年10月31日之前完成本问卷,以下问题如无特别说明的,请选择一个答“”案。选择其他项的请在横线中填写内容。在问卷填写过程中如有任何疑问,可随时与项目组联系。联系人:***,电话:13281109234。请填写您所在的部门(单位):[填空题]_________________________________第一部分:个人基本信息为了帮助我们在调查完成之后对资料进行分类和分析,请回答下列一般性问题。请不要写下您的具体姓名或具体的识别信息。1、您在公司的工作时间是()[单选题][必答题]○A.1年以下○B.1~3年○C.3~5年○D.5年以上2、您在现在岗位上任职时间是()[单选题][必答题]○A.1年以下○B.1~3年○C.3~5年○D.5年以上3、您的年龄是()[单选题][必答题]○A.25岁以下○B.26岁-35岁○C.36岁-45岁○D.45岁以上4、您的工作岗位属于()[单选题][必答题]○A.高层管理人员(董事长、总经理、总经理助理)○B.中层管理人员(经理级、部长)○C.一般员工(销售、专员、出纳等)5、您的受教育程度(全日制学习方式)是()[单选题][必答题]○A.初中及初中以下○B.高中/中专○C.大专○D.本科○E.硕士及以上6、您以前在哪类企业工作过()[多选题][必答题]□A.国有企业□B.民营企业□C.中外合资企业□D.外资企业□其他(请填入补充项)_________________第二部分:集团管控体系与组织结构1、从目前现状来看,您认为集团总体上属于()[单选题][必答题]○A.集团直接干预各分子公司运营○B.集团基本不干预各分子公司运营○C.集团在很多方面介入各分子公司运营,但适度分权(例如在某些职能方面或某些不同业务适度分权)2、您认为集团在未来战略期应当()[单选题][必答题]○A.集权发展,但在某些职能和业务上分权(请填写具体您认为具体哪些业务或者职能应该适当分权)_________________○B.分权发展,但在某些职能和业务上集权(请填写具体您认为具体哪些业务或者职能应该集权)_________________○C.维持现状○D.如果A、B、C三种状况都不能满足您的观点,请填写您的观点_________________3、您认为目前集团战略管控()[单选题][必答题]○A.有非常明确的战略规划和战略管理流程○B.有非常明确的战略规划,但是缺乏针对战略追踪、评估、修正的流程○C.有非常明确的战略目标,但是实现目标战略行动计划仍须细化,同时缺乏针对战略追踪、评估、修正的流程○D.战略规划和战略管理流程有但不是非常明确,仅停留在主要领导的口头层面,还没有形成专门的战略规划和战略管理流程文件4、您认为目前集团战略管控职能的归属()[单选题][必答题]○A.在集团层面有必要成立独立的战略管理部门,分管集团战略规划、追踪、评估与修正,并履行战略投资项目管理职能○B.将战略管理的职能纳入集团某一个部门,履行集团战略规划、追踪、评估与修正,以及战略投资项目管理的职能○C.上述A、B的做法都没有必要5、集团/部门制定年度战略目标的依据是什么?[多选题][必答题]□A.结合行业情况大致预断□B.考量历史数据科学计量制定□C.集团/部门领导随意制定□D.依据行业对手而定□E.由于政企不分等现状,部分战略目标是以行政指令方式下达6、您认为目前集团的人力资源管控现状是()[单选题][必答题]○A.集团目前控制太多、太严格。如选择此项,请您填写集团控制太多、太严格的方面有:_________________○B.集团目前控制太少、太宽松。如选择此项,请您填写集团控制太少、太宽松的方面有:_________________○C.目前人力资源管控力度基本合理7、您认为目前集...

1、当您付费下载文档后,您只拥有了使用权限,并不意味着购买了版权,文档只能用于自身使用,不得用于其他商业用途(如 [转卖]进行直接盈利或[编辑后售卖]进行间接盈利)。
2、本站所有内容均由合作方或网友上传,本站不对文档的完整性、权威性及其观点立场正确性做任何保证或承诺!文档内容仅供研究参考,付费前请自行鉴别。
3、如文档内容存在违规,或者侵犯商业秘密、侵犯著作权等,请点击“违规举报”。

碎片内容

集团管控体系与组织结构调查问卷 - 副本

知识面包店+ 关注
实名认证
内容提供者

热爱教学事业,对互联网知识分享很感兴趣

确认删除?
VIP
微信客服
  • 扫码咨询
会员Q群
  • 会员专属群点击这里加入QQ群
客服邮箱
回到顶部