电脑桌面
添加小米粒文库到电脑桌面
安装后可以在桌面快捷访问

企业差旅费报销管理流程VIP免费

企业差旅费报销管理流程_第1页
1/3
企业差旅费报销管理流程_第2页
2/3
企业差旅费报销管理流程_第3页
3/3
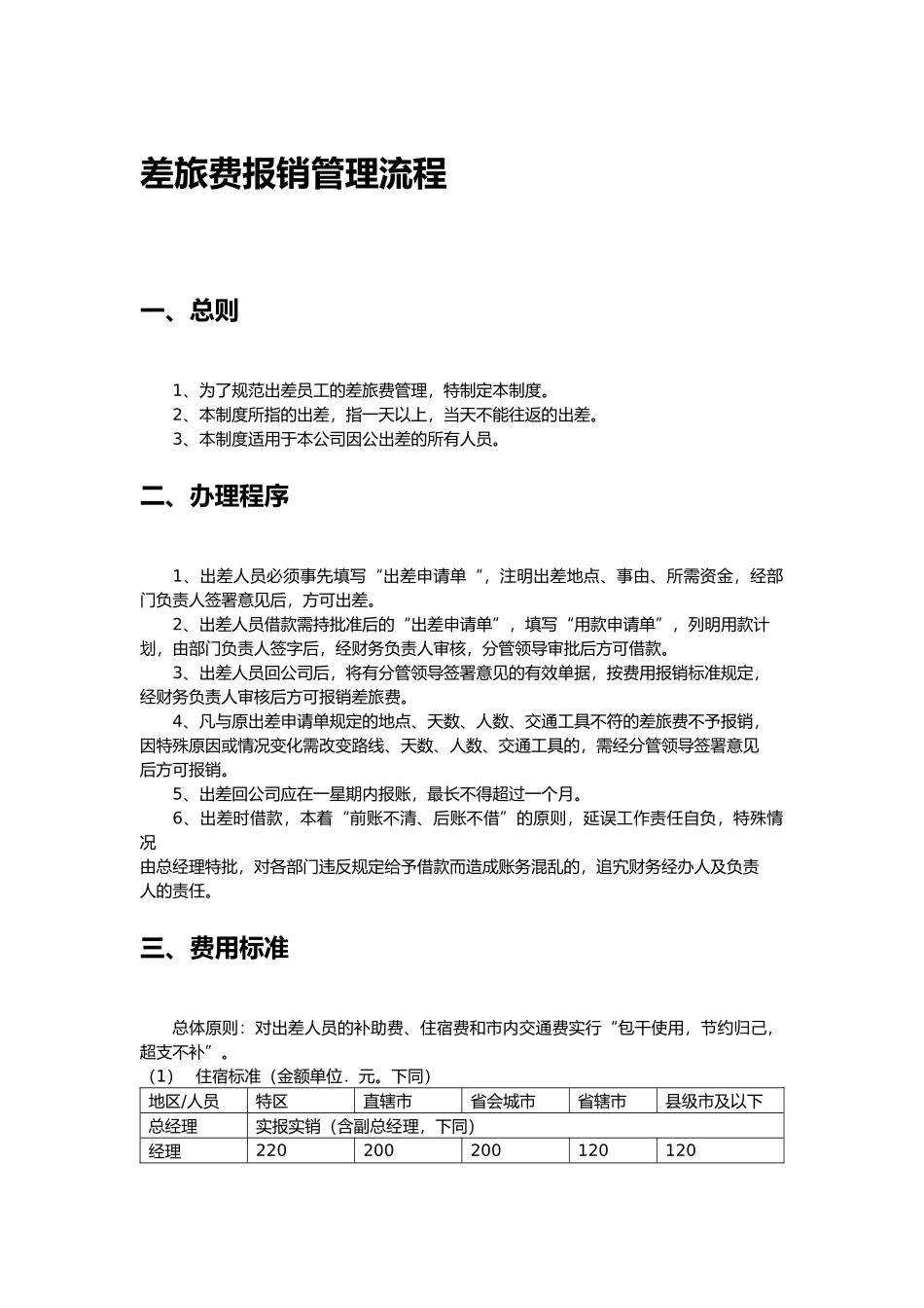
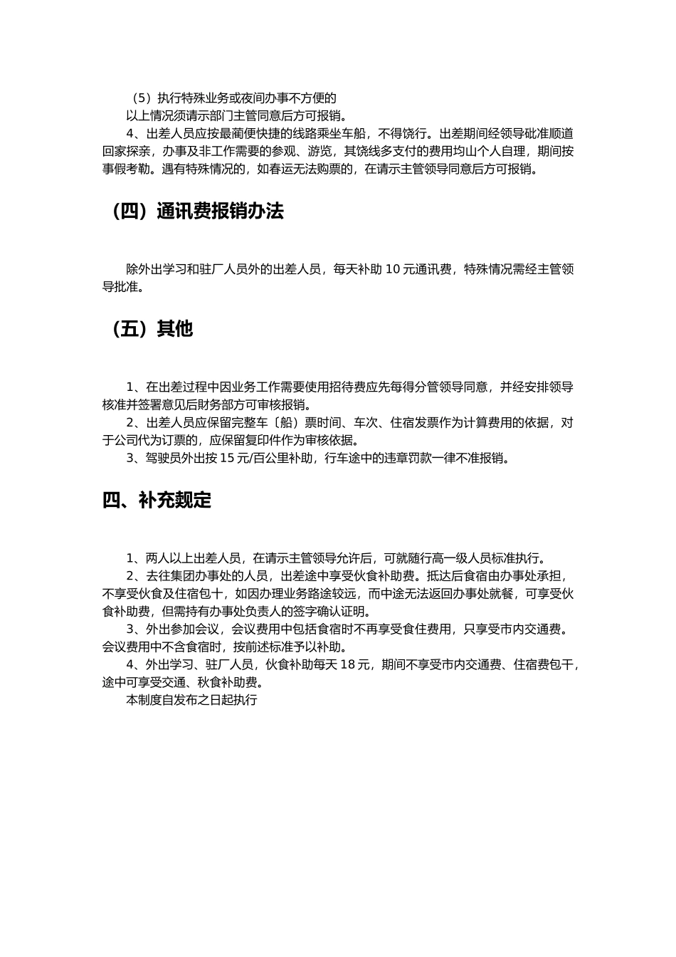
差旅费报销管理流程一、总则1、为了规范出差员工的差旅费管理,特制定本制度。2、本制度所指的出差,指一天以上,当天不能往返的出差。3、本制度适用于本公司因公出差的所有人员。二、办理程序1、出差人员必须事先填写“出差申请单“,注明出差地点、事由、所需资金,经部门负责人签署意见后,方可出差。2、出差人员借款需持批准后的“出差申请单”,填写“用款申请单”,列明用款计划,由部门负责人签字后,经财务负责人审核,分管领导审批后方可借款。3、出差人员回公司后,将有分管领导签署意见的有效单据,按费用报销标准规定,经财务负责人审核后方可报销差旅费。4、凡与原出差申请单规定的地点、天数、人数、交通工具不符的差旅费不予报销,因特殊原因或情况变化需改变路线、天数、人数、交通工具的,需经分管领导签署意见后方可报销。5、出差回公司应在一星期内报账,最长不得超过一个月。6、出差时借款,本着“前账不清、后账不借”的原则,延误工作责任自负,特殊情况由总经理特批,对各部门违反规定给予借款而造成账务混乱的,追宄财务经办人及负责人的责任。三、费用标准总体原则:对出差人员的补助费、住宿费和市内交通费实行“包干使用,节约归己,超支不补”。(1)住宿标准(金额单位.元。下同)地区/人员特区直辖市省会城市省辖市县级市及以下总经理实报实销(含副总经理,下同)经理220200200120120其余人员200180180100100(2)伙食补助费:地区/人员特区直辖市省会城市省辖市县级市及以下总经理实报实销(含副总经理,下同)经理7070605050其余人员6060504545(3)市内交通费:地区/人员特区直辖市省会城市省辖市县级市及以下总经理实报实销(含副总经理,下同)经理1818161610其余人员1616886(一)住宿费报销办法1、出差人员的住宿费实行限额凭据报销的办法,按实际住宿的天数计算报销。2、出差人员由接待单位或住在亲友家的,一律不予报销住宿费。3、出差人员住宿费报销标准原则上按规定标准执行,有新闻媒介采访、会见地方政府官员和知名人士或影响公司整体形象的特殊业务情况,在分管领导允许的前提下,可按实报销。4、住宿费标准一般指每天每间,若为同性二人同时出差,按一个房间标准报支,副总以上人员出差,可单独住宿。(二)伙食补助费报销办法中午12时前离开本市按全天补助;中午12时后离开本市按半天补助;前抵达本市按半天补助:中午12时后返抵本市按全天补助。(三)交通费报销办法1、旅途中符合乘卧(从晚八时至次日晨七时之间,在车上过夜6小时以上或连续乘车时间超过12小时)而未乘座卧铺,特快按票价50%,其它列车票价6予以补助。订票费、退票费原则上不予报销,如遇特殊情况需写书面汇报,报分管领导批准后,方可报销。2、对于自带车辆人员,交通补助费予以取消(乘坐出租车办事需经主管领导同意)。3、建差人员原则上不得乘左出相车,但下列情况除外.(1)出差目的地偏远,没有公共交通工具的;(2)携有巨款或重要文件须确保安全的;(3)收、发货物笨重,搬运困难或时间紧遼的;(4)陪同重要客人外出的;(5)执行特殊业务或夜间办事不方便的以上情况须请示部门主管同意后方可报销。4、出差人员应按最蔺便快捷的线路乘坐车船,不得饶行。出差期间经领导砒准顺道回家探亲,办事及非工作需要的参观、游览,其饶线多支付的费用均山个人自理,期间按事假考勒。遇有特殊情况的,如春运无法购票的,在请示主管领导同意后方可报销。(四)通讯费报销办法除外出学习和驻厂人员外的出差人员,每天补助10元通讯费,特殊情况需经主管领导批准。(五)其他1、在出差过程中因业务工作需要使用招待费应先每得分管领导同意,并经安排领导核准并签署意见后財务部方可审核报销。2、出差人员应保留完整车〔船)票时间、车次、住宿发票作为计算费用的依据,对于公司代为订票的,应保留复印件作为审核依据。3、驾驶员外出按15元/百公里补助,行车途中的违章罚款一律不准报销。四、补充觌定1、两人以上出差人员,在请示主管领导允许后,可就随行高一级人员标准执行。2、去往集团办事处的人员,出差途中享受伙食补助费。抵达后食宿由办事处承担,不享受伙...

1、当您付费下载文档后,您只拥有了使用权限,并不意味着购买了版权,文档只能用于自身使用,不得用于其他商业用途(如 [转卖]进行直接盈利或[编辑后售卖]进行间接盈利)。
2、本站所有内容均由合作方或网友上传,本站不对文档的完整性、权威性及其观点立场正确性做任何保证或承诺!文档内容仅供研究参考,付费前请自行鉴别。
3、如文档内容存在违规,或者侵犯商业秘密、侵犯著作权等,请点击“违规举报”。

碎片内容

企业差旅费报销管理流程

确认删除?
VIP
微信客服
  • 扫码咨询
会员Q群
  • 会员专属群点击这里加入QQ群
客服邮箱
回到顶部