电脑桌面
添加小米粒文库到电脑桌面
安装后可以在桌面快捷访问

小学数学人教2011课标版一年级100以内数的认识-(2)VIP免费

小学数学人教2011课标版一年级100以内数的认识-(2)_第1页
1/3
小学数学人教2011课标版一年级100以内数的认识-(2)_第2页
2/3
小学数学人教2011课标版一年级100以内数的认识-(2)_第3页
3/3
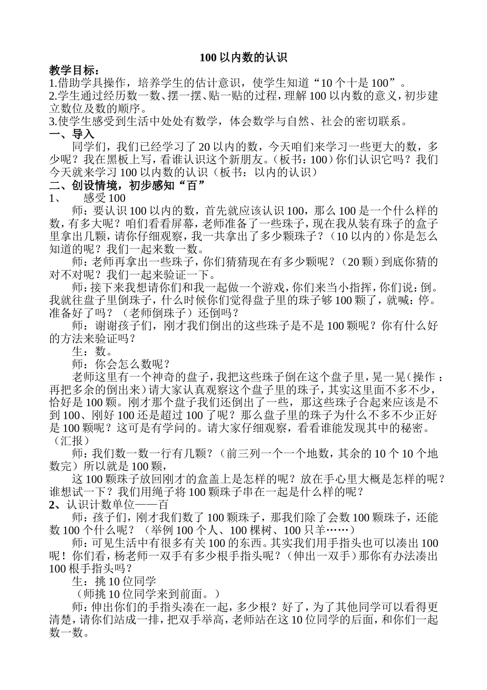
100以内数的认识教学目标:1.借助学具操作,培养学生的估计意识,使学生知道“10个十是100”。2.学生通过经历数一数、摆一摆、贴一贴的过程,理解100以内数的意义,初步建立数位及数的顺序。3.使学生感受到生活中处处有数学,体会数学与自然、社会的密切联系。一、导入同学们,我们已经学习了20以内的数,今天咱们来学习一些更大的数,多少呢?我在黑板上写,看谁认识这个新朋友。(板书:100)你们认识它吗?我们今天就来学习100以内数的认识(板书:以内的认识)二、创设情境,初步感知“百”1、感受100师:要认识100以内的数,首先就应该认识100,那么100是一个什么样的数,有多大呢?咱们看看屏幕,老师准备了一些珠子,现在我从装有珠子的盒子里拿出几颗,请你仔细观察,我一共拿出了多少颗珠子?(10以内的)你是怎么知道的呢?我们一起来数一数。师:老师再拿出一些珠子,你们猜猜现在有多少颗呢?(20颗)到底你猜的对不对呢?我们一起来验证一下。师:接下来我想请你们和我一起做一个游戏,你们来当小指挥,你们说:倒。我就往盘子里倒珠子,什么时候你们觉得盘子里的珠子够100颗了,就喊:停。准备好了吗?(老师倒珠子)还倒吗?师:谢谢孩子们,刚才我们倒出的这些珠子是不是100颗呢?你有什么好的方法来验证吗?生:数。师:你会怎么数呢?老师这里有一个神奇的盘子,我把这些珠子倒在这个盘子里,晃一晃(操作:再把多余的倒出来)请大家认真观察这个盘子里的珠子,其实这里面不多不少,恰好是100颗。刚才那个盘子我们还倒出了一些,那这些珠子合起来应该是不到100、刚好100还是超过100了呢?那么盘子里的珠子为什么不多不少正好是100颗呢?这可是有学问的。请大家仔细观察,看看谁能发现其中的秘密。(汇报)师:我们数一数一行有几颗?(前三列一个一个地数,其余的10个10个地数完)所以就是100颗,这100颗珠子放回刚才的盒盖上是怎样的呢?放在手心里大概是怎样的呢?谁想试一下?我们用绳子将100颗珠子串在一起是什么样的呢?2、认识计数单位——百师:孩子们,刚才我们数了100颗珠子,那我们除了会数100颗珠子,还能数100个什么呢?(举例100个人、100棵树、100只羊……)师:可见生活中有很多有关100的东西。其实我们用手指头也可以凑出100呢!你们看,杨老师一双手有多少根手指头呢?(伸出一双手)那你有办法凑出100根手指头吗?生:挑10位同学(师挑10位同学来到前面。)师:伸出你们的手指头凑在一起,多少根?好了,为了其他同学可以看得更清楚,请你们站成一排,把双手举高,老师站在这10位同学的后面,和你们一起数一数。生:10、20、30……师:我想换一个方式数,1个10、2个10……杨老师想采访一下你,你第一次说你是100,第二次说你是10个十?同样都是你说的,怎么两次说的不太一样呢?(板书:10个十是100)老师还想采访一下你,你第一次说的是多少?第二次呢?他们之间有什么联系吗?师:老师这里有2张气球卡片,一个20,一个60,想发给相应的同学,应怎么发呢?20该发给谁呢?60呢?(剩下的提前发给学生,让学生上去发)你们能不能按照从小到大的顺序把这些气球卡片贴在黑板相应的位置上呢?(教师先画好10条线,生贴气球,线都画在数线的上面)刚才我们认识了从10—100都是100以内的数,那么100以内只有这些数吗?除了黑板上的这些数,你还知道哪些100以内的数呢?(多人举例)大家说的都是100以内的数,这些数又有多大呢?我们进一步来学习。三、运用数数策略,认识100以内的数1、学习数数及数的组成师:老师拿出一把小棒,你们猜一猜有多少根呢?请你们帮老师数一数一共有多少根,好吗?(一根一根数)生:28根.师:你有没有什么好的办法,可以让我们很快就能看出小棒的个数呢?生:10根捆在一起。师:那我们就按照你说的方法再来数一遍。现在你们能很快看出小棒的个数吗?那么28里面有几个十和几个一呢?老师这里有两个不同颜色的小筒。分别将这两捆小棒和这8根小棒放在筒中,便于我们看的更清楚。师:现在是28根小棒,老师又拿出了一根小棒,28添1是多少根了呢?应该放到哪个筒里呢?生:29根。师:29里面有几个十和几个一呢?(接着老师再...

1、当您付费下载文档后,您只拥有了使用权限,并不意味着购买了版权,文档只能用于自身使用,不得用于其他商业用途(如 [转卖]进行直接盈利或[编辑后售卖]进行间接盈利)。
2、本站所有内容均由合作方或网友上传,本站不对文档的完整性、权威性及其观点立场正确性做任何保证或承诺!文档内容仅供研究参考,付费前请自行鉴别。
3、如文档内容存在违规,或者侵犯商业秘密、侵犯著作权等,请点击“违规举报”。

碎片内容

小学数学人教2011课标版一年级100以内数的认识-(2)

您可能关注的文档

确认删除?
VIP
微信客服
  • 扫码咨询
会员Q群
  • 会员专属群点击这里加入QQ群
客服邮箱
回到顶部