电脑桌面
添加小米粒文库到电脑桌面
安装后可以在桌面快捷访问

(浙江专用)高考政治二轮复习 专题七 发展社会主义民主政治 考点一 我国的人民代表大会制度试题-人教版高三全册政治试题VIP免费

(浙江专用)高考政治二轮复习 专题七 发展社会主义民主政治 考点一 我国的人民代表大会制度试题-人教版高三全册政治试题_第1页
1/7
(浙江专用)高考政治二轮复习 专题七 发展社会主义民主政治 考点一 我国的人民代表大会制度试题-人教版高三全册政治试题_第2页
2/7
(浙江专用)高考政治二轮复习 专题七 发展社会主义民主政治 考点一 我国的人民代表大会制度试题-人教版高三全册政治试题_第3页
3/7
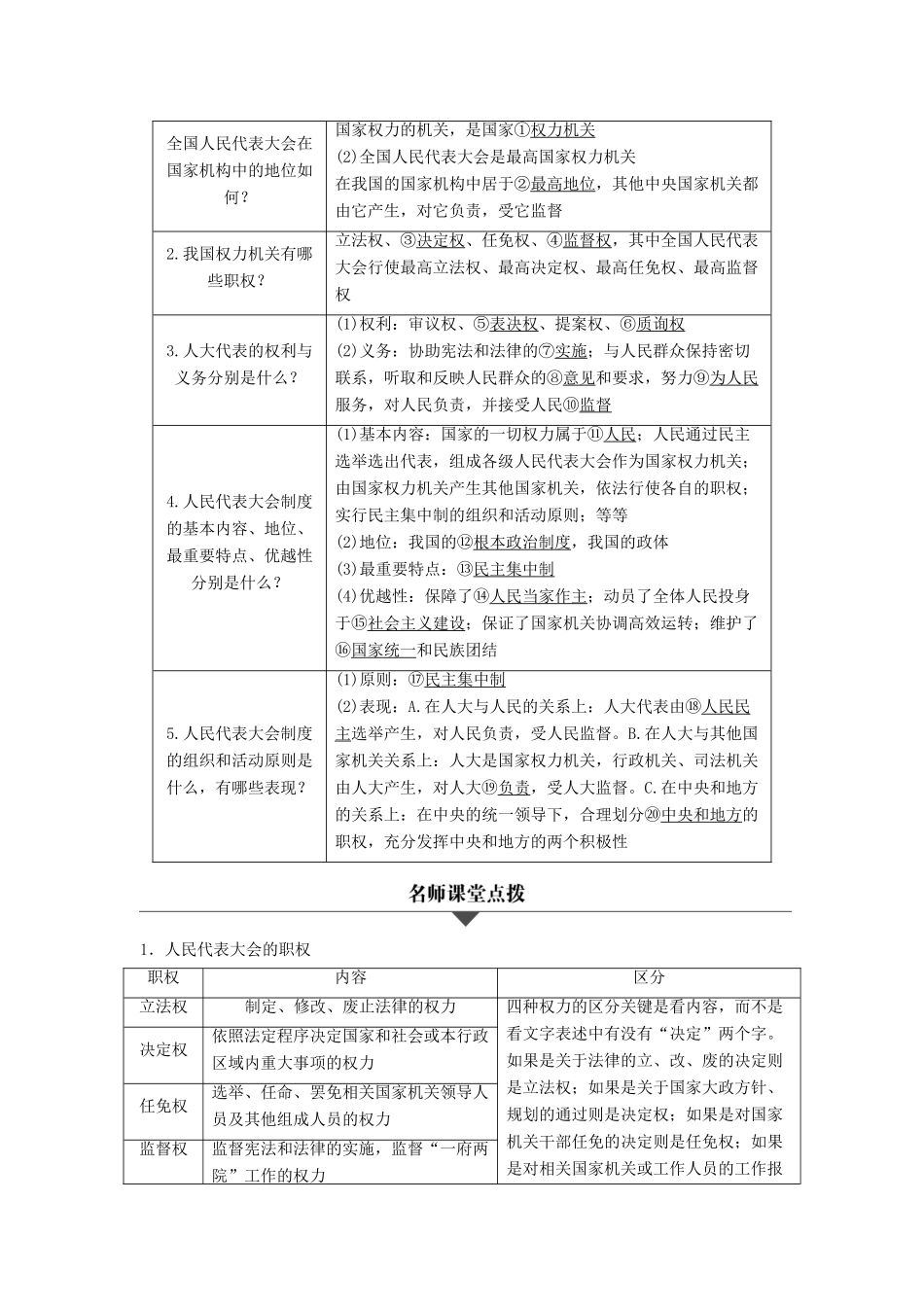
专题七发展社会主义民主政治考纲要求考点考试内容与要求高频考点我国的人民代表大会制度1.人民代表大会:国家权力机关:①人民代表大会是我国的国家权力机关(a);②全国人民代表大会和地方各级人民代表大会的性质、地位和职权(b);③人大代表的法律地位、义务和权利(b)2.人民代表大会制度:我国的根本政治制度:①人民代表大会制度的含义和基本内容(a);②民主集中制及其在人民代表大会制度中的体现(b);③人民代表大会制度的优势(b)1.人民代表大会的性质、地位和职权2.人大代表的法律地位、权利和义务我国的政党制度1.中国共产党执政:历史和人民的选择①中国特色社会主义事业必须坚持以中国共产党为领导核心(c);②中国共产党的执政方式(b)2.中国共产党:以人为本执政为民:①中国特色社会主义理论体系(a);②实现最广大人民的根本利益(b)3.共产党领导的多党合作和政治协商制度:中国特色的政党制度:①我国政党制度的基本内容(b);②我国政党制度的优越性(b)1.依法执政2.实现最广大人民的根本利益3.我国的政党制度我国的民族区域自治制度及宗教政策1.处理民族关系的原则:平等、团结、共同繁荣:①我国的社会主义新型民族关系(a);②我国处理民族关系的基本原则(b)2.民族区域自治制度:适合国情的基本政治制度:我国民族区域自治制度的内容和优越性(b)3.我国的宗教政策:我国的宗教政策(b)1.处理民族关系的基本原则2.我国的民族区域自治制度考点一我国的人民代表大会制度问题导思知识梳理1.我国人民行使国家权力的机关是什么?(1)全国人民代表大会和地方各级人民代表大会是人民行使全国人民代表大会在国家机构中的地位如何?国家权力的机关,是国家①权力机关(2)全国人民代表大会是最高国家权力机关在我国的国家机构中居于②最高地位,其他中央国家机关都由它产生,对它负责,受它监督2.我国权力机关有哪些职权?立法权、③决定权、任免权、④监督权,其中全国人民代表大会行使最高立法权、最高决定权、最高任免权、最高监督权3.人大代表的权利与义务分别是什么?(1)权利:审议权、⑤表决权、提案权、⑥质询权(2)义务:协助宪法和法律的⑦实施;与人民群众保持密切联系,听取和反映人民群众的⑧意见和要求,努力⑨为人民服务,对人民负责,并接受人民⑩监督4.人民代表大会制度的基本内容、地位、最重要特点、优越性分别是什么?(1)基本内容:国家的一切权力属于⑪人民;人民通过民主选举选出代表,组成各级人民代表大会作为国家权力机关;由国家权力机关产生其他国家机关,依法行使各自的职权;实行民主集中制的组织和活动原则;等等(2)地位:我国的⑫根本政治制度,我国的政体(3)最重要特点:⑬民主集中制(4)优越性:保障了⑭人民当家作主;动员了全体人民投身于⑮社会主义建设;保证了国家机关协调高效运转;维护了⑯国家统一和民族团结5.人民代表大会制度的组织和活动原则是什么,有哪些表现?(1)原则:⑰民主集中制(2)表现:A.在人大与人民的关系上:人大代表由⑱人民民主选举产生,对人民负责,受人民监督。B.在人大与其他国家机关关系上:人大是国家权力机关,行政机关、司法机关由人大产生,对人大⑲负责,受人大监督。C.在中央和地方的关系上:在中央的统一领导下,合理划分⑳中央和地方的职权,充分发挥中央和地方的两个积极性1.人民代表大会的职权职权内容区分立法权制定、修改、废止法律的权力四种权力的区分关键是看内容,而不是看文字表述中有没有“决定”两个字。如果是关于法律的立、改、废的决定则是立法权;如果是关于国家大政方针、规划的通过则是决定权;如果是对国家机关干部任免的决定则是任免权;如果是对相关国家机关或工作人员的工作报决定权依照法定程序决定国家和社会或本行政区域内重大事项的权力任免权选举、任命、罢免相关国家机关领导人员及其他组成人员的权力监督权监督宪法和法律的实施,监督“一府两院”工作的权力告进行审议、具体工作进行检查等属于监督权2.人大代表性质人大代表是国家权力机关的组成人员,是国家权力的直接行使者产生及任期我国各级人民代表大会的代表,由民主选举产生。实行直接选举和间接选举相结合的方法,每届任期五...

1、当您付费下载文档后,您只拥有了使用权限,并不意味着购买了版权,文档只能用于自身使用,不得用于其他商业用途(如 [转卖]进行直接盈利或[编辑后售卖]进行间接盈利)。
2、本站所有内容均由合作方或网友上传,本站不对文档的完整性、权威性及其观点立场正确性做任何保证或承诺!文档内容仅供研究参考,付费前请自行鉴别。
3、如文档内容存在违规,或者侵犯商业秘密、侵犯著作权等,请点击“违规举报”。

碎片内容

(浙江专用)高考政治二轮复习 专题七 发展社会主义民主政治 考点一 我国的人民代表大会制度试题-人教版高三全册政治试题

您可能关注的文档

雨丝书吧+ 关注
实名认证
内容提供者

乐于和他人分享知识,从事历史教学,热爱教育,高度负责。

确认删除?
VIP
微信客服
  • 扫码咨询
会员Q群
  • 会员专属群点击这里加入QQ群
客服邮箱
回到顶部