电脑桌面
添加小米粒文库到电脑桌面
安装后可以在桌面快捷访问

企业票务管理制度VIP免费

企业票务管理制度_第1页
1/3
企业票务管理制度_第2页
2/3
企业票务管理制度_第3页
3/3
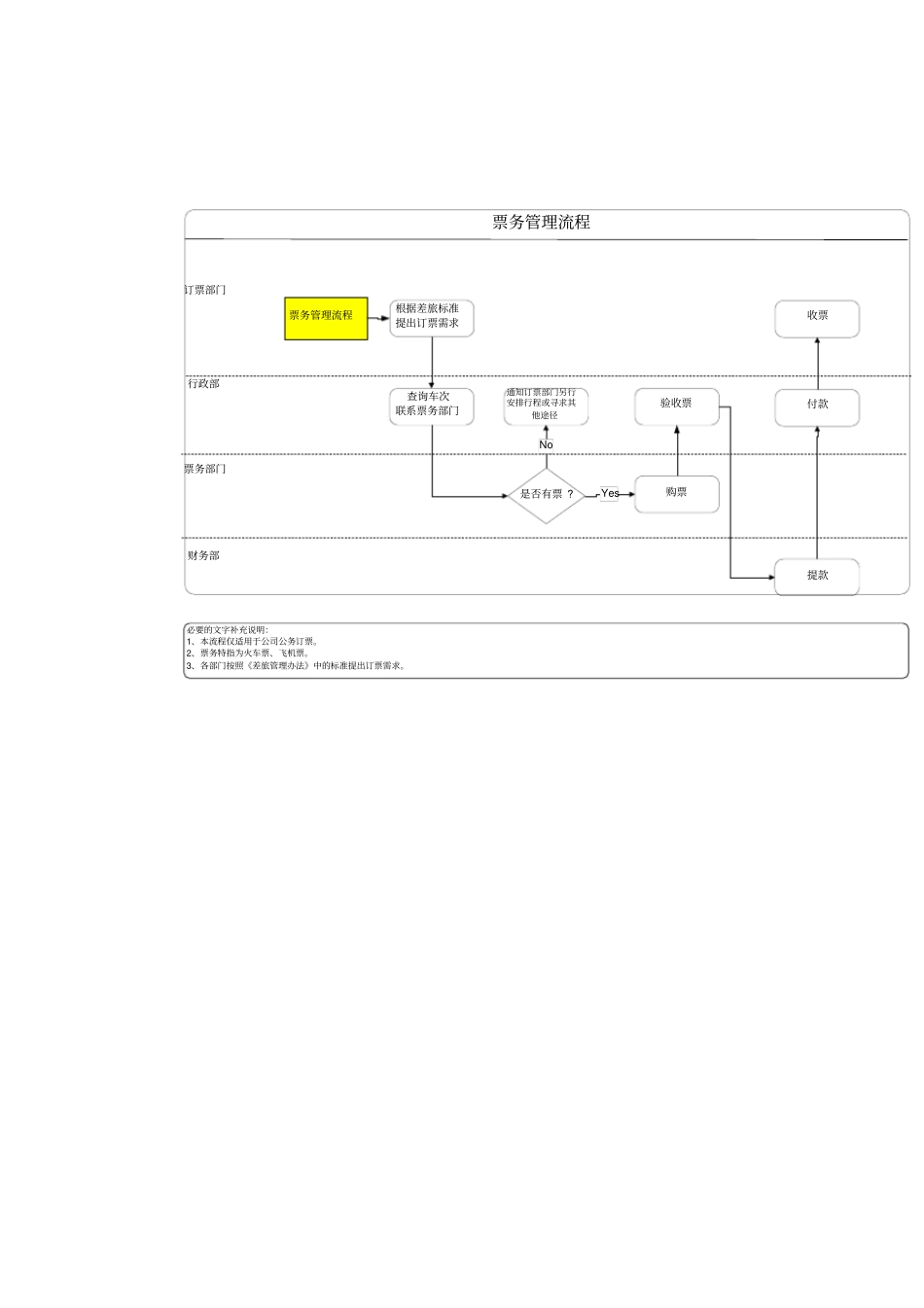
票务管理制度第一条分类公司票务管理归属公司行政部,本制度中的票务特指飞机票、火车票。第二条订票要求1、行政部文员具体负责公司各部门因公出行车票的查询、订票、验票和预付款工作。2、飞机票,用票部门需提前1天预订;火车卧铺票需提前3-5天预订,硬座提前3天预订。3、公司各部门出行购票须至少提前1--3天向行政部提出需求申请。4、行政部接到公司领导及部门订票申请后,应及时与票务部门联系,并在30分钟内向申请部门反馈订票情况或征求订票意见。5、提出订票申请部门应当在申请订票时告知相应的事项。6、行政部在车票送达并验票合格后方可向财务部门提出预付款要求,借款时应提供车票原件。7、行政部在付款后应当详细记录,并保管好收据,以备核查。8、各部门在返回公司后,应在两天之内与行政部办理票务结算业务。第三条附则本制度由行政管理中心负责解释、修订。本制度自下发之日起实施。附件:1、行政部订票统计表2、票务管理流程行政部订票统计表时间:2008年__月序号申请部门联系方式订票明细行政文员票务部门备注日期目的地车次数量123456789101112131415161718192021222324必要的文字补充说明:1、本流程仅适用于公司公务订票。2、票务特指为火车票、飞机票。3、各部门按照《差旅管理办法》中的标准提出订票需求。订票部门票务部门财务部行政部票务管理流程是否有票?查询车次联系票务部门购票验收票提款付款收票YesNo票务管理流程根据差旅标准提出订票需求通知订票部门另行安排行程或寻求其他途径

1、当您付费下载文档后,您只拥有了使用权限,并不意味着购买了版权,文档只能用于自身使用,不得用于其他商业用途(如 [转卖]进行直接盈利或[编辑后售卖]进行间接盈利)。
2、本站所有内容均由合作方或网友上传,本站不对文档的完整性、权威性及其观点立场正确性做任何保证或承诺!文档内容仅供研究参考,付费前请自行鉴别。
3、如文档内容存在违规,或者侵犯商业秘密、侵犯著作权等,请点击“违规举报”。

碎片内容

企业票务管理制度

文库响当当+ 关注
实名认证
内容提供者

该用户很懒,什么也没介绍

确认删除?
VIP
微信客服
  • 扫码咨询
会员Q群
  • 会员专属群点击这里加入QQ群
客服邮箱
回到顶部