电脑桌面
添加小米粒文库到电脑桌面
安装后可以在桌面快捷访问

全国2018年4月自考(00315)当代中国政治制度试题及答案VIP免费

全国2018年4月自考(00315)当代中国政治制度试题及答案_第1页
1/7
全国2018年4月自考(00315)当代中国政治制度试题及答案_第2页
2/7
全国2018年4月自考(00315)当代中国政治制度试题及答案_第3页
3/7
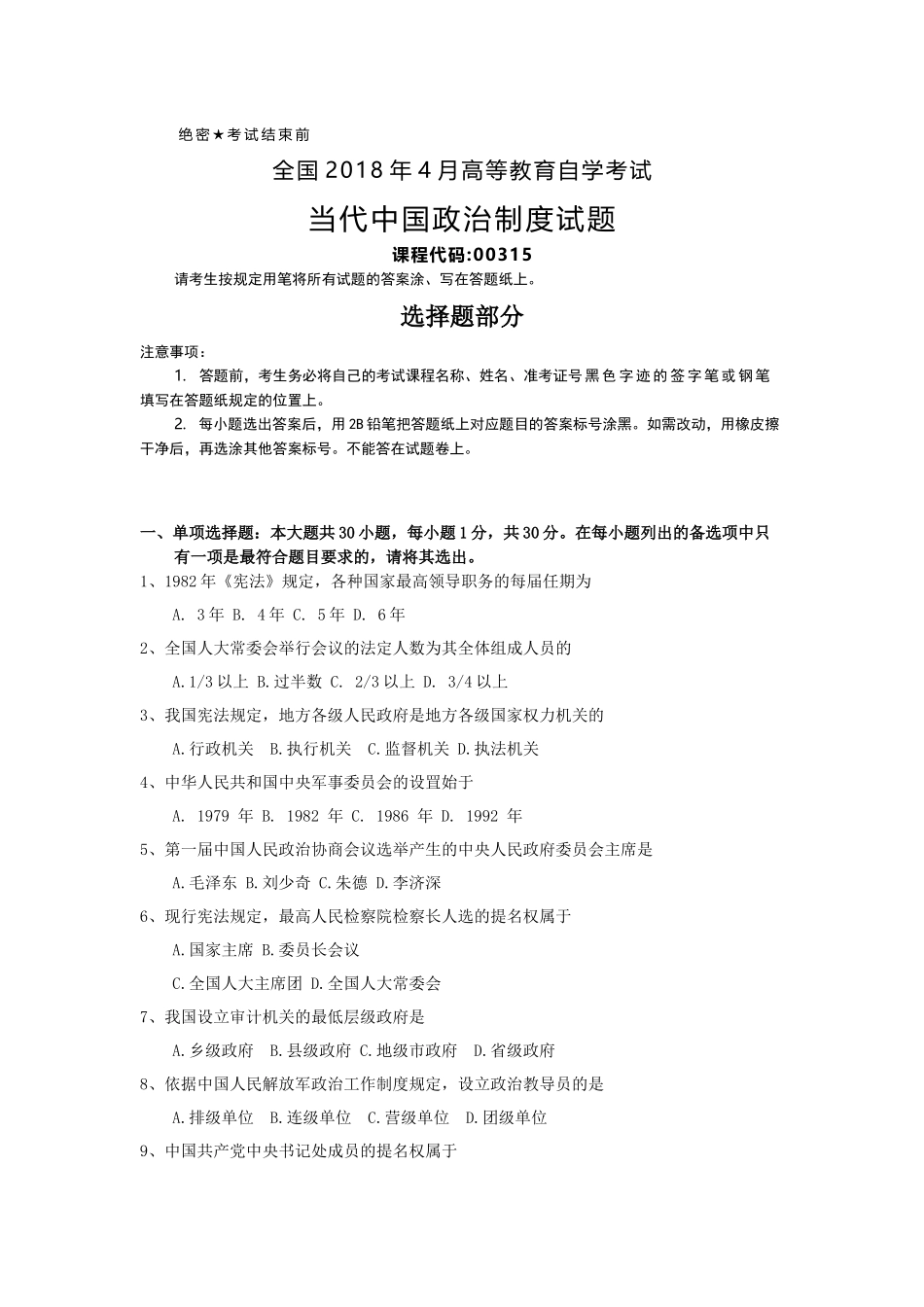
绝密★考试结束前全国2018年4月高等教育自学考试当代中国政治制度试题课程代码:00315请考生按规定用笔将所有试题的答案涂、写在答题纸上。选择题部分注意事项:1.答题前,考生务必将自己的考试课程名称、姓名、准考证号黑色字迹的签字笔或钢笔填写在答题纸规定的位置上。2.每小题选出答案后,用2B铅笔把答题纸上对应题目的答案标号涂黑。如需改动,用橡皮擦干净后,再选涂其他答案标号。不能答在试题卷上。一、单项选择题:本大题共30小题,每小题1分,共30分。在每小题列出的备选项中只有一项是最符合题目要求的,请将其选出。1、1982年《宪法》规定,各种国家最高领导职务的每届任期为A.3年B.4年C.5年D.6年2、全国人大常委会举行会议的法定人数为其全体组成人员的A.1/3以上B.过半数C.2/3以上D.3/4以上3、我国宪法规定,地方各级人民政府是地方各级国家权力机关的A.行政机关B.执行机关C.监督机关D.执法机关4、中华人民共和国中央军事委员会的设罝始于A.1979年B.1982年C.1986年D.1992年5、第一届中国人民政治协商会议选举产生的中央人民政府委员会主席是A.毛泽东B.刘少奇C.朱德D.李济深6、现行宪法规定,最高人民检察院检察长人选的提名权属于A.国家主席B.委员长会议C.全国人大主席团D.全国人大常委会7、我国设立审计机关的最低层级政府是A.乡级政府B.县级政府C.地级市政府D.省级政府8、依据中国人民解放军政治工作制度规定,设立政治教导员的是A.排级单位B.连级单位C.营级单位D.团级单位9、中国共产党中央书记处成员的提名权属于A.中央委员会B.中央政治局C.中央政治局常委会D.中央委员会总书记10、规定军人和外交人员衔级制度的职权属于A.全国人民代表大会B.全国人大常委会C.国务院D.中央军事委员会11、我国55个少数民族中建立自治地方的有A.24个B.34个C.44个D.54个12、中国共产党全国代表大会代表名额和选举办法的决定权属于党的A.中央委员会B.中央政治局C.中央政治局常委会D.中央书记处13、下列国家中属于君主立宪制的是A.英国B.美国C.德国D.意大利14、县级人大换届选举本级国家机关领导人员时,提名、酝酿候选人的时间不得少于A.2天B.3天C.4天D.5天15、有权将特别行政区财政预算、决算报中央人民政府备案的是A.行政长官B.立法会C.立法会主席D.财政司16、《中国共产党章程》规定,党员留党察看最长不超过A.1年B.2年C.3年D.4年17、首次明确民主党派参政党地位是在A.1978年B.1982年C.1987年D.1989年18、最高人民法院副院长的任免权属于A.全国人民代表大会B.全国人大常委会C.国家主席D.最高人民法院院长19、其前身曾称“第三党”的民主党派是A.中国民主建国会B.中国农工民主党C.中国民主促进会D.中国致公党20、个人参加人民政协全国委员会须经A.政协全国委员会协商邀请B.政协全国委员会常务委员会协商邀请C.政协全国委员会常务委员会协商同意D.省级政协委员会协商推荐21、以下属于全国人大常委会工作委员会的是A.澳门特别行政区基本法委员会B.环境与资源保护委员会C.教育科学文化卫生委员会D.财政经济委员会22、全国社会保障基金理事会属于国务院A.直属机构B.办事机构C.直属特设机构D.直属事业单位23、人民政协的两大主题是A.参政和议政B.协商和民主C.监督和协商D.团结和民主24、主持县级人大代表选举的机构是A.上一级人大常委会B.本级人大常委会C.本级选举委员会D.本级人大主席团25、根据1954年《宪法》规定,担任国防委员会主席的是A.国家主席B.全国人大常委会委员长C.国务院总理D.中共中央军事委员会主席26、我国公证员的任命权属于A.全国人大常委会B.最高人民法院C.最高人民检察院D.国务院司法行政部门27、直接选举中,选举委员会公布正式代表候选人名单应在选举日的A.5日以前B.10日以前C.15日以前D.20日以前28、对某一方面行政工作作出比较全面、系统规定的行政法规是A.“办法”B.“规定”C.“规章”D.“条例”29、自治区自治条例和单行条例的批准权属于A.全国人民代表大会B.全国人大常委会C.国务院D.国家民族事务委员会30、以下属于政协全国委员会常委会职权的是A.修改《中国人民政治协商会议章程》B.解释《中国人民政治协商会议章程》C.选举政协全国委员会副主席D.选举政协...

1、当您付费下载文档后,您只拥有了使用权限,并不意味着购买了版权,文档只能用于自身使用,不得用于其他商业用途(如 [转卖]进行直接盈利或[编辑后售卖]进行间接盈利)。
2、本站所有内容均由合作方或网友上传,本站不对文档的完整性、权威性及其观点立场正确性做任何保证或承诺!文档内容仅供研究参考,付费前请自行鉴别。
3、如文档内容存在违规,或者侵犯商业秘密、侵犯著作权等,请点击“违规举报”。

碎片内容

全国2018年4月自考(00315)当代中国政治制度试题及答案

确认删除?
VIP
微信客服
  • 扫码咨询
会员Q群
  • 会员专属群点击这里加入QQ群
客服邮箱
回到顶部