电脑桌面
添加小米粒文库到电脑桌面
安装后可以在桌面快捷访问

广东省2015年中考化学试卷(word解析版)VIP免费

广东省2015年中考化学试卷(word解析版)_第1页
1/16
广东省2015年中考化学试卷(word解析版)_第2页
2/16
广东省2015年中考化学试卷(word解析版)_第3页
3/16
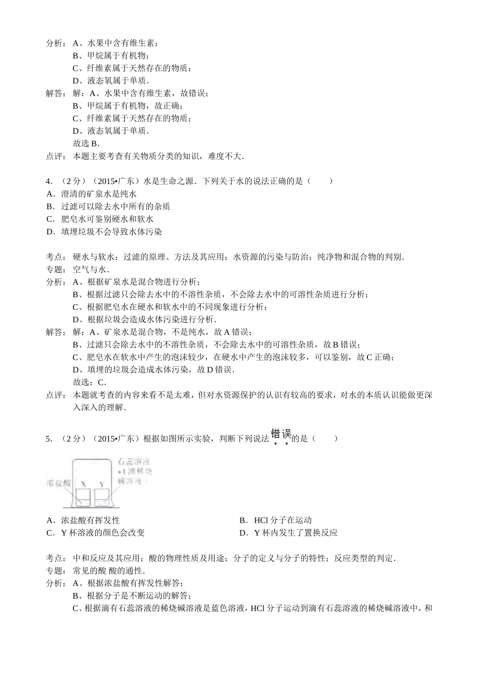
广东省2015年中考化学试卷一、选择题(本大题包括14小题,每小题2分,共28分).1.下列过程是通过物理变化获得能量的是()A.水力发电B.煤燃烧发电C.炸药爆炸开山修路D.汽油燃烧驱动汽车考点:化学变化和物理变化的判别..专题:物质的变化与性质.分析:化学变化是指有新物质生成的变化,物理变化是指没有新物质生成的变化,化学变化和物理变化的本质区别是否有新物质生成;据此分析判断.解答:解:A、水力发电只是能量转化的过程,此过程中没有新物质生成,属于物理变化.B、煤燃烧过程中有新物质二氧化碳等生成,属于化学变化.C、炸药爆炸过程中有新物质二氧化碳等生成,属于化学变化.D、汽油燃烧过程中有新物质二氧化碳等生成,属于化学变化.故选A.点评:本题难度不大,解答时要分析变化过程中是否有新物质生成,若没有新物质生成属于物理变化,若有新物质生成属于化学变化.2.(2分)(2015•广东)下列所贴的警示标识与存放的物质的是()A.乙醇B.一氧化碳C.浓硫酸D.氢氧化钠考点:几种常见的与化学有关的图标..专题:公共标志型.分析:解答本题可根据图中所示标志的含义及题目的要求进行分析判断即可.解答:解:A.乙醇是一种易燃液体,故正确;B.一氧化碳是一种有毒的气体,故正确;C.浓硫酸具有强烈的腐蚀性,故正确;D.氢氧化钠具有较强的腐蚀性,应该贴腐蚀品标志,故错误.故选D.点评:本题通过化学药品名称与警示标志说明是否一致考查相关物质的性质,题目难度不大,平时注意相关物质基础知识的积累.3.(2分)(2015•广东)下列有关物质的分类正确的是()A.鸡蛋、水果含有蛋白质B.甲烷属于有机物C.纤维素属于合成材料D.液态氧属于氧化物考点:生命活动与六大营养素;从组成上识别氧化物;有机物与无机物的区别;合成材料的使用及其对人和环境的影响..专题:物质的分类.分析:A、水果中含有维生素;B、甲烷属于有机物;C、纤维素属于天然存在的物质;D、液态氧属于单质.解答:解:A、水果中含有维生素,故错误;B、甲烷属于有机物,故正确;C、纤维素属于天然存在的物质;D、液态氧属于单质.故选B.点评:本题主要考查有关物质分类的知识,难度不大.4.(2分)(2015•广东)水是生命之源.下列关于水的说法正确的是()A.澄清的矿泉水是纯水B.过滤可以除去水中所有的杂质C.肥皂水可鉴别硬水和软水D.填埋垃圾不会导致水体污染考点:硬水与软水;过滤的原理、方法及其应用;水资源的污染与防治;纯净物和混合物的判别..专题:空气与水.分析:A、根据矿泉水是混合物进行分析;B、根据过滤只会除去水中的不溶性杂质,不会除去水中的可溶性杂质进行分析;C、根据肥皂水在硬水和软水中的不同现象进行分析;D、根据垃圾会造成水体污染进行分析.解答:解:A、矿泉水是混合物,不是纯水,故A错误;B、过滤只会除去水中的不溶性杂质,不会除去水中的可溶性杂质,故B错误;C、肥皂水在软水中产生的泡沫较少,在硬水中产生的泡沫较多,可以鉴别,故C正确;D、填埋的垃圾会造成水体污染,故D错误.故选:C.点评:本题就考查的内容来看不是太难,但对水资源保护的认识有较高的要求,对水的本质认识能做更深入深入的理解.5.(2分)(2015•广东)根据如图所示实验,判断下列说法的是()A.浓盐酸有挥发性B.HCl分子在运动C.Y杯溶液的颜色会改变D.Y杯内发生了置换反应考点:中和反应及其应用;酸的物理性质及用途;分子的定义与分子的特性;反应类型的判定..专题:常见的酸酸的通性.分析:A、根据浓盐酸有挥发性解答;B、根据分子是不断运动的解答;C、根据滴有石蕊溶液的稀烧碱溶液是蓝色溶液,HCl分子运动到滴有石蕊溶液的稀烧碱溶液中,和氢氧化钠反应,碱性消失解答;D、根据HCl和氢氧化钠反应属于中和反应解答.解答:解:A、浓盐酸有挥发性,能够挥发出氯化氢气体,故对;B、分子是不断运动的,因此HCl分子在运动;故对;C、滴有石蕊溶液的稀烧碱溶液是蓝色溶液,HCl分子运动到滴有石蕊溶液的稀烧碱溶液中,和氢氧化钠反应,碱性消失,Y杯溶液的颜色会改变,故对;D、HCl和氢氧化钠反应属于中和反应,不是置换反应,故错.答...

1、当您付费下载文档后,您只拥有了使用权限,并不意味着购买了版权,文档只能用于自身使用,不得用于其他商业用途(如 [转卖]进行直接盈利或[编辑后售卖]进行间接盈利)。
2、本站所有内容均由合作方或网友上传,本站不对文档的完整性、权威性及其观点立场正确性做任何保证或承诺!文档内容仅供研究参考,付费前请自行鉴别。
3、如文档内容存在违规,或者侵犯商业秘密、侵犯著作权等,请点击“违规举报”。

碎片内容

广东省2015年中考化学试卷(word解析版)

您可能关注的文档

确认删除?
VIP
微信客服
  • 扫码咨询
会员Q群
  • 会员专属群点击这里加入QQ群
客服邮箱
回到顶部