电脑桌面
添加小米粒文库到电脑桌面
安装后可以在桌面快捷访问

生物(新人教版)必修一第1~4章检测题VIP免费

生物(新人教版)必修一第1~4章检测题_第1页
1/9
生物(新人教版)必修一第1~4章检测题_第2页
2/9
生物(新人教版)必修一第1~4章检测题_第3页
3/9
高二生物必修一第1~4章检测题蓟县杨家楼中学一、选择题(该题均为单项选择题,每题1分,共70分)1.地球上最基本的生命系统是()A.细胞B.组织C.器官D.系统2.生命活动离不开细胞,对此不正确的理解是()A.没有细胞结构的病毒要寄生在活细胞内才能繁殖B.单细胞生物体具有生命的基本特征如:运动、繁殖C.多细胞生物体的生命活动由每个细胞独立完成D.除病毒外,细胞是一切生物体结构和功能的基本单位()3.第三道试题可能需要少部分同学冥思苦想,此时直接参与这一活动的最小结构是A.血液B.神经细胞C.大脑D.神经系统4.下列各项中,属于种群的是()A.一块稻田里的全部水稻、水草、鱼、虾及其他生物B.一个池塘中的全部鱼C.一块棉田中的全部幼蚜、有翅和无翅的成熟蚜D.一块朽木上的全部真菌5.在生物科学中,首次揭示生物体结构统一性的是()A.血液循环学说B.植物学与生物学C.细胞学说D.生物进化论6.在大熊猫和大肠杆菌体内,最基本的化学元素是()A.CB.HC.OD.N7.组成蛋白质的氨基酸之间的肽键结构式是()A.NH—COB.—NH—CO—C.—NH2—COOH—D.NH2—COOH8.下列关于蛋白质功能的举例合理的是()A.催化―—抗体B.调节―—胰岛素C.运输―—唾液淀粉酶D.免疫―—血红蛋白9.歌曲《老鼠爱大米》唱遍大江南北,大米中的淀粉在老鼠体内最终被分解成下列哪种成分才能被吸收?()A.麦芽糖B.葡萄糖C.氨基酸D.核苷酸10.在动物细胞中和植物细胞中以储存能量的形式存在的糖类分别是()A.葡萄糖、淀粉B.淀粉、糖原C.糖原、淀粉D.淀粉、葡萄糖11.(09广东卷)脂质不具有的生物学功能是()A.构成生物膜B.调节生理代谢C.储存能量D.携带遗传信息12.下面是关于细胞中水含量的叙述,其中不正确的是()A.水是人体细胞中含量最多的化合物B.新陈代谢旺盛的植物细胞含自由水量较高C.越冬植物的细胞内自由水含量较高D.老年人细胞中含水量比婴儿要少13.一匹马突然得病,并全身抽搐,兽医除对症下药外还要注射()A.食盐水B.葡萄糖溶液C.葡萄糖酸钙溶液D.青霉素14.胰岛素和性激素都是生物激素,它们的化学本质分别是()A.蛋白质和脂肪B.脂质和蛋白质C.蛋白质和固醇D.磷脂和蛋白质15.糖类、脂肪、蛋白质、核酸共有的元素是()A.C、H、O、N、PB.C、H、O、NC.C、H、OD.O、H16.甲状腺激素、血红蛋白和叶绿素中含有的特征元素依次是()A.I、Mg、FeB.Cu、Mg、IC.I、Fe、MgD.Fe、Mg、I17.(09福建卷)下列关于组成细胞化合物的叙述,不正确的是()A.蛋白质肽链的盘曲和折叠被解开时,其特定功能并未发生改变B.RNA与DNA的分子结构相似,由四种核苷酸组成,可以储存遗传信息C.DNA分子碱基的特定排列顺序,构成了DNA分子的特异性D.胆固醇是构成细胞膜的重要成分,在人体内参与血液中脂质的运输18.如果用甲基绿对蓝藻细胞进行染色,则显绿色的部位是()A.细胞壁B.细胞质C.细胞膜D.拟核19.用下列4台显微镜观察同一个猪血涂片,视野中红细胞数目最多的显微镜最可能是哪一台()20.在下列制备细胞膜的方法中,最合理的是()A.用针扎破细胞B.用镊子将细胞膜剥离C.将细胞放在浓盐水中D.将细胞放在蒸馏水中21.下列哪一项不属于细胞膜的功能?()A.控制物质进出细胞B.保护作用C.遗传和代谢控制中心D.作为系统的边界,维持细胞内环境的稳定22.分析一生物组织,发现其中含有蛋白质,核酸,葡萄糖,磷脂,水,无机盐,纤维素等物质,此组织最可能来自()A.蜻蜓B.草履虫C.黄瓜D.病毒23.将下列生物或细胞放人纯净水中一段时间后,形态发生明显变化的是()A.水绵B.洋葱表皮细胞C.酵母菌D.红细胞24.细胞膜功能的复杂程度,主要取决于膜上的()A.磷脂含量B.蛋白质的种类和数量C.糖的种类D.水含量25.在多细胞生物体内,各个细胞都不是孤立存在的,它们之间维持功能的协调,必须依赖于A.物质交换B.能量交换C.物质和能量交换D.物质交换、能量交换、信息交流26.最可能构成细胞膜的一组元素是()。A.C、H、O、NB.C、H、OC.C、H、O、PD.C、H、O、N、P27.以下各组细胞结构中,都含有DNA的是()A.细胞膜、线粒体、细胞核B.细胞核、线粒体、叶绿体C...

1、当您付费下载文档后,您只拥有了使用权限,并不意味着购买了版权,文档只能用于自身使用,不得用于其他商业用途(如 [转卖]进行直接盈利或[编辑后售卖]进行间接盈利)。
2、本站所有内容均由合作方或网友上传,本站不对文档的完整性、权威性及其观点立场正确性做任何保证或承诺!文档内容仅供研究参考,付费前请自行鉴别。
3、如文档内容存在违规,或者侵犯商业秘密、侵犯著作权等,请点击“违规举报”。

碎片内容

生物(新人教版)必修一第1~4章检测题

墨香书阁+ 关注
实名认证
内容提供者

热爱教学事业,对互联网知识分享很感兴趣

确认删除?
VIP
微信客服
  • 扫码咨询
会员Q群
  • 会员专属群点击这里加入QQ群
客服邮箱
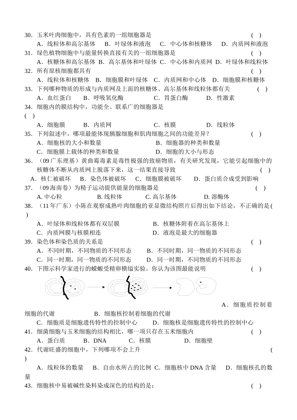
回到顶部