电脑桌面
添加小米粒文库到电脑桌面
安装后可以在桌面快捷访问

列车故障应急处理指引20150130整列车门修改版VIP专享VIP免费

列车故障应急处理指引20150130整列车门修改版_第1页
1/11
列车故障应急处理指引20150130整列车门修改版_第2页
2/11
列车故障应急处理指引20150130整列车门修改版_第3页
3/11
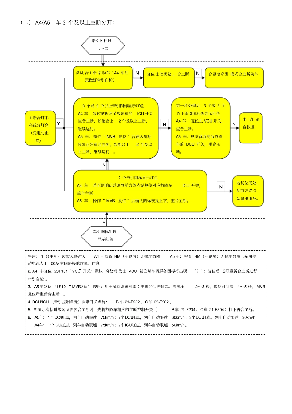
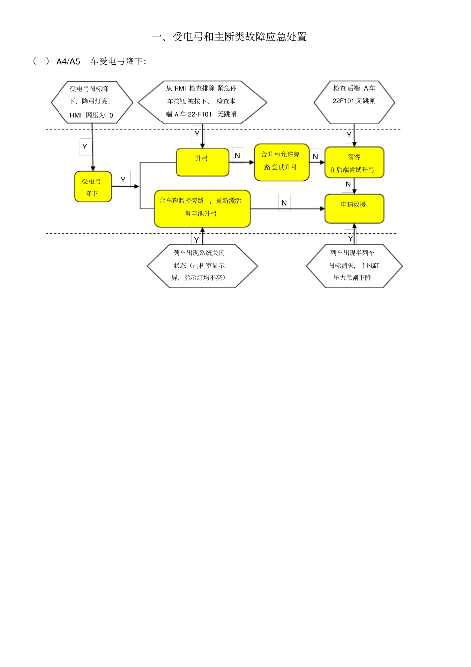
A4/A5车正线故障应急处理指引判断汇报处理一看灯: 两侧关门灯、 气制动施加与缓解灯、停放制动施加与缓解灯、受电弓及主断状态指示灯;(不亮,切记试灯)二看屏: 车辆屏和信号屏故障信息显示及各设备图标状态;三看压: 确认红针对应气压值,结合车辆屏制动状态显示;四看柜 :A 车设备柜有无相应自动开关跳闸;五思考: 在 30 秒 内根据故障现象,判断故障类型和故障点,理出故障处理思路。1.有故障处理思路时:司机简要汇报故障要点和故障类别,边汇报边处理。用语: “行调,现在列车出现XX 故障,司机正在处理,请回话” 。2.无明确故障处理思路时:司机及时联系行调请求指导司机技术支援。用语: “行调,现在列车出现XX 故障,请求指导司机支援,请回话” 。3.两汇报: 司机处理故障离开司机室;动车前汇报已操作过的旁路开关和改变的驾驶模式,得到行调授权后才能动车。4.信息沟通: 避免陷入反复确认故障现象的无效沟通;减少沟通次数,留出处理时间;处理完毕动车后再详细汇报信息。1.故障处理由司机全权负责,指导司机要第一时间介入:司机有明确思路的, 指导司机做好监听和提醒;司机不清楚故障原因或申请支援时,指导司机立即介入指导。2.设备操作: 司机在处理过程中,需进行模式转换、打开关、切 ATP、旁路操作等进行尝试动车(尝试动车距离不超过0.5米,但不能越过信号机)时均不用报告行调。注意确认旁路开关的操作条件。3.两必须: 故障处理中必须有以RM 、 URM 模式尝试动车。4.裸车处理: 故障处理达到4 分钟或相关故障处理措施已执行完毕,仍不能动车:列车在站台具备“裸车”处理条件的,立即进行“裸车”处理程序。5.救援处理: 救援命令下达后,在连挂过程及连挂完毕后操作驾驶模式等操作均不用再报告行调。确认动车条件满足后先动车,动车后再与行调确认后续进路的准备情况、进路空闲情况等。车辆设备故障司机应急处置流程图一、受电弓和主断类故障应急处置(一) A4/A5车受电弓降下:N N N N Y Y Y Y Y 受电弓降下清客在后端尝试升弓受电弓图标降下、降弓灯亮、HMI 网压为 0 合升弓允许旁路 尝试升弓检查 后端 A车22F101 无跳闸从 HMI 检查排除 紧急停车按钮 被按下、 检查本端 A 车 22-F101无跳闸升弓合车钩监控旁路,重新激活蓄电池升弓列车出现系统关闭状态(司机室显示屏、指示灯均不亮)申请救援列车出现半列车图标消失,主风缸压力急剧下降Y (二) A4...

1、当您付费下载文档后,您只拥有了使用权限,并不意味着购买了版权,文档只能用于自身使用,不得用于其他商业用途(如 [转卖]进行直接盈利或[编辑后售卖]进行间接盈利)。
2、本站所有内容均由合作方或网友上传,本站不对文档的完整性、权威性及其观点立场正确性做任何保证或承诺!文档内容仅供研究参考,付费前请自行鉴别。
3、如文档内容存在违规,或者侵犯商业秘密、侵犯著作权等,请点击“违规举报”。

碎片内容

列车故障应急处理指引20150130整列车门修改版

爱的疯狂+ 关注
实名认证
内容提供者

该用户很懒,什么也没介绍

确认删除?
VIP
微信客服
  • 扫码咨询
会员Q群
  • 会员专属群点击这里加入QQ群
客服邮箱
回到顶部