电脑桌面
添加小米粒文库到电脑桌面
安装后可以在桌面快捷访问

连锁药局对药业物流的影响VIP免费

连锁药局对药业物流的影响_第1页
1/11
连锁药局对药业物流的影响_第2页
2/11
连锁药局对药业物流的影响_第3页
3/11
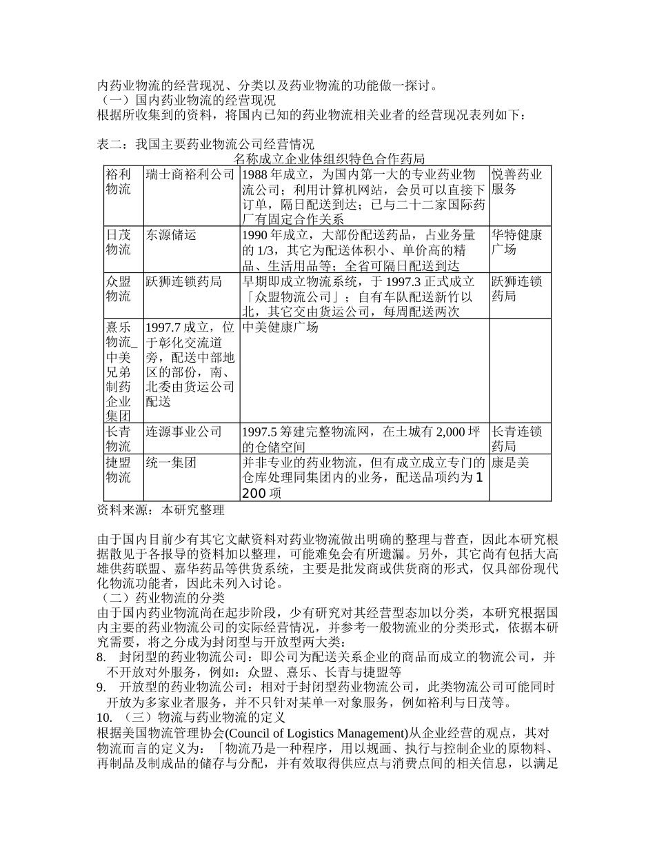
连锁药局对药业物流的影响发表人:刘富琪/东华大学企研所指导教授:李少如、黄郁文教授壹、前言一、研究背景与动机随着我国国民所得的提高,民众对于健康的重视程度也日渐增加。根据行政院主计处在 1993 年所进行的「台湾民众生活型态大观」报告显示[1],民众普遍最重视的是「健康」,第二是「亲情」,再其次才是「收入」。这种注重健康的倾向,广受业者重视,于是各类健康食品及保健用品等不断出现在市场上,而药局正是提供医疗与保养功效的药品贩卖场之一;再加上实施全民健保、医药分业的影响,许多药局不单单局限于传统定位,纷纷朝多元化、专业化、连锁化与复合式的型态经营,于是各个连锁药局纷纷兴起,以期创造更大的利润。国内专业型的连锁药局的兴起最早可回溯至 1988 年 10 月第一家成立的跃狮连锁药局[4],当时国民所得为 5,829 美元,正值是国内连锁便利商店蓬勃发展的时候。,也带动了药局业者对于连锁经营方式的信心,而兴起了另一波连锁加盟的热潮。根据国外与台湾经验,随着国民所得的提高,消费习性的变化,流通业也因应着不同消费者的需求发展出不同的业态,不论是在欧、美、日或是台湾,都有十分相近的发展模式,例如,在国民所得约 6,000 美元时,消费特性注重方便、时效,因此有连锁便利商店的业态兴起。对流通业发展历程一直是我国观察对象的日本而言,在国民所得达 10,000 美元时,连锁药局的业态开始发展[4];而当国民所得达 15,000美元时,药妆店等不同形式的药业连锁纷纷兴起[13]。我国在 1998 年的国民所得为 12,040 美元[15],似乎已经到达可以促使连锁药局兴起的环境了。在国内连锁便利商店经营成功的背后,物流支持系统的健全发展是绝不可忽视的重要因素。由此观点来看,连锁药局对物流支持系统的依存度,以及连锁药局与连锁便利商店两者在经营上的差异性,对于国内连锁药局未来在发展上,具有一定程度的影响。是故本研究针对连锁药局及药业物流做一深入的探讨,希望能够了解两者之间的关系,以及连锁药局的经营发展策略会对药业物流带来的影响。二、研究目的根据以上的研究背景与动机,本研究的主要目的可以分为以下三个方向:7. 透过次级资料的收集与个案访谈,了解目前连锁药局的经营现况,内、外部环境对其所造成的影响与冲击,并探讨连锁药局的未来发展8. 透过次级资料的收集与个案访谈,了解目前国内药业物流的经营现况,与药业市场、连锁药局的合作关系,以及药业物流在经营上不同于一般...

1、当您付费下载文档后,您只拥有了使用权限,并不意味着购买了版权,文档只能用于自身使用,不得用于其他商业用途(如 [转卖]进行直接盈利或[编辑后售卖]进行间接盈利)。
2、本站所有内容均由合作方或网友上传,本站不对文档的完整性、权威性及其观点立场正确性做任何保证或承诺!文档内容仅供研究参考,付费前请自行鉴别。
3、如文档内容存在违规,或者侵犯商业秘密、侵犯著作权等,请点击“违规举报”。

碎片内容

连锁药局对药业物流的影响

书海行舟+ 关注
实名认证
内容提供者

热爱教学事业,对互联网知识分享很感兴趣

确认删除?
VIP
微信客服
  • 扫码咨询
会员Q群
  • 会员专属群点击这里加入QQ群
客服邮箱
回到顶部