电脑桌面
添加小米粒文库到电脑桌面
安装后可以在桌面快捷访问

XXXX-2018年中国淡色啤酒行业市场运行态势及投资战略分VIP免费

XXXX-2018年中国淡色啤酒行业市场运行态势及投资战略分_第1页
1/20
XXXX-2018年中国淡色啤酒行业市场运行态势及投资战略分_第2页
2/20
XXXX-2018年中国淡色啤酒行业市场运行态势及投资战略分_第3页
3/20
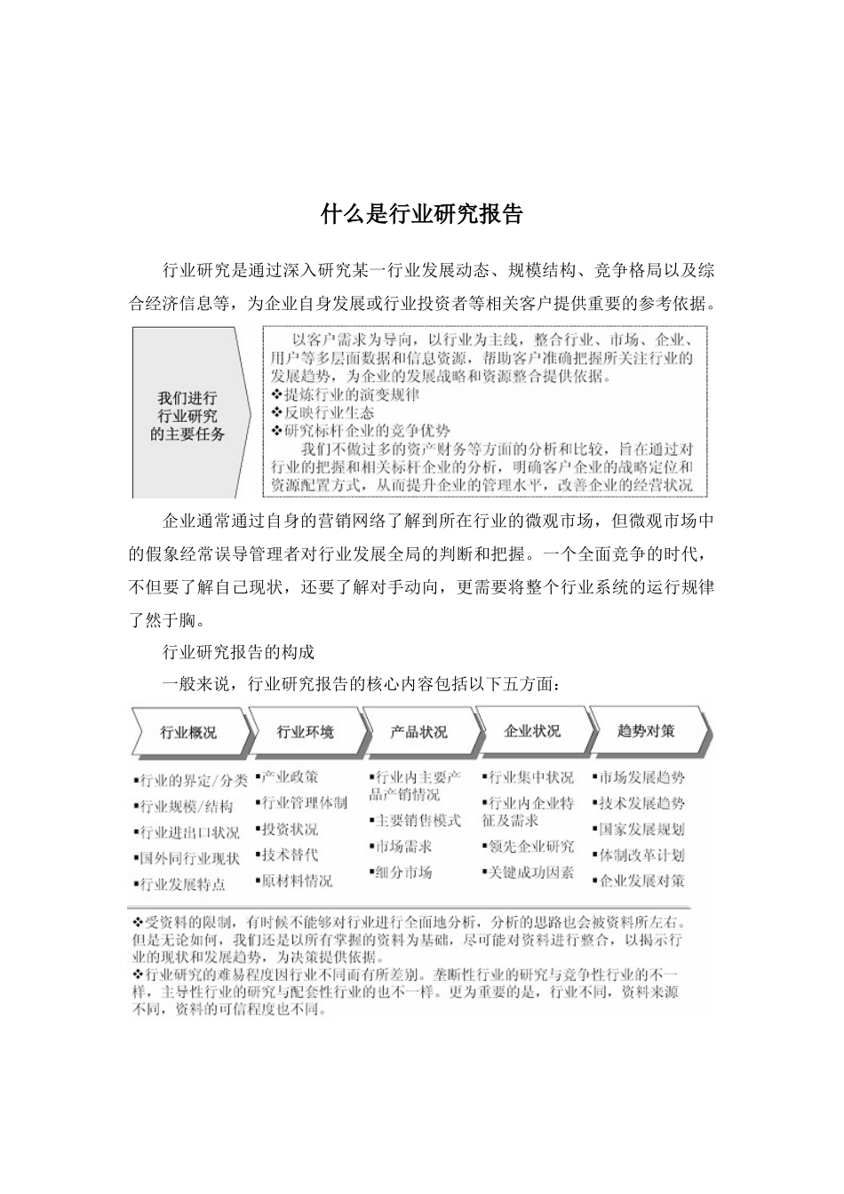
淡色啤酒什么是行业研究报告行业研究是通过深入研究某一行业发展动态、规模结构、竞争格局以及综合经济信息等,为企业自身发展或行业投资者等相关客户提供重要的参考依据。企业通常通过自身的营销网络了解到所在行业的微观市场,但微观市场中的假象经常误导管理者对行业发展全局的判断和把握。一个全面竞争的时代,不但要了解自己现状,还要了解对手动向,更需要将整个行业系统的运行规律了然于胸。行业研究报告的构成一般来说,行业研究报告的核心内容包括以下五方面:行业研究的目的及主要任务行业研究是进行资源整合的前提和基础。对企业而言,发展战略的制定通常由三部分构成:外部的行业研究、内部的企业资源评估以及基于两者之上的战略制定和设计。行业与企业之间的关系是面和点的关系,行业的规模和发展趋势决定了企业的成长空间;企业的发展永远必须遵循行业的经营特征和规律。行业研究的主要任务:解释行业本身所处的发展阶段及其在国民经济中的地位分析影响行业的各种因素以及判断对行业影响的力度预测并引导行业的未来发展趋势判断行业投资价值揭示行业投资风险为投资者提供依据2014-2018 年中国淡色啤酒行业市场运行态势及投资战略分析报告【出版日期】2014 年【交付方式】Email 电子版/特快专递【价 格】纸介版:7000 元 电子版:7200 元 纸介+电子:7500 元【订购电话】400-600-8596 010-86825756 传真:010-60343813【报告链接】http://www.ibaogao.com/baogao/01041361Z2014.html 报告目录 淡色啤酒的色度在5 ̄14 EBC单位,如高浓度淡色啤酒,是原麦汁浓度13% (m/m)以上的啤酒;中等浓度淡色啤酒,原麦汁浓度10 ̄13% (m/m)的啤酒;低浓度淡色啤酒,是原麦汁浓度10% (m/m)以下的啤酒;干啤酒(高发酵度啤酒),实际发酵度在72%以上的淡色啤酒;低醇啤酒,酒精含量2% (m/m)[或 2.5%(v/v)]以下的啤酒。 智研咨询发布的《2014-2018 年中国淡色啤酒行业市场发展前景深度研究及投资战略分析报告》对我国的市场环境、生产经营、产品市场、技术水平、产业链运行、企业竞争、产品进出口、行业投资环境以及可持续发展等问题进行了详实系统地分析和预测。并在此基础上,对行业发展趋势做出了定性与定量相结合的分析预测。为企业制定发展战略、进行投资决策和企业经营管理提供权威、充分、可靠的决策依据。 本研究报告数据主要采用国家统计数据,海关总署,问卷调查数据,商务部采集数...

1、当您付费下载文档后,您只拥有了使用权限,并不意味着购买了版权,文档只能用于自身使用,不得用于其他商业用途(如 [转卖]进行直接盈利或[编辑后售卖]进行间接盈利)。
2、本站所有内容均由合作方或网友上传,本站不对文档的完整性、权威性及其观点立场正确性做任何保证或承诺!文档内容仅供研究参考,付费前请自行鉴别。
3、如文档内容存在违规,或者侵犯商业秘密、侵犯著作权等,请点击“违规举报”。

碎片内容

XXXX-2018年中国淡色啤酒行业市场运行态势及投资战略分

书海行舟+ 关注
实名认证
内容提供者

热爱教学事业,对互联网知识分享很感兴趣

确认删除?
VIP
微信客服
  • 扫码咨询
会员Q群
  • 会员专属群点击这里加入QQ群
客服邮箱
回到顶部