电脑桌面
添加小米粒文库到电脑桌面
安装后可以在桌面快捷访问

05年电子设计竞赛试题VIP免费

05年电子设计竞赛试题_第1页
1/28
05年电子设计竞赛试题_第2页
2/28
05年电子设计竞赛试题_第3页
3/28
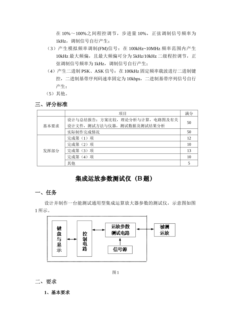
第七届 2005 年全国大学生电子设计竞赛试题 参赛注意事项(1)2005 年 9 月 7 日 8:00 竞赛正式开始,每支参赛队限定在提供的A、B、C、D、E、F、G 题中任选一题;认真填写《登记表》各栏目内容,填写好的《登记表》由赛场巡视员暂时保存。(2)参赛者必须是有正式学籍的全日制在校本、专科学生,应出示能够证明参赛者学生身份的有效证件(如学生证)随时备查。(3)每队严格限制 3 人,开赛后不得中途更换队员。(4)竞赛期间,可使用各种图书资料和网络资源,但不得在学校指定竞赛场地外进行设计制作,不得以任何方式与他人交流,包括教师在内的非参赛队员必须迴避,对违纪参赛队取消评审资格。(5)2005 年 9 月 10 日 20:00 竞赛结束,上交设计报告、制作实物及《登记表》,由专人封存。正弦信号发生器(A 题)一、任务 设计制作一个正弦信号发生器。二、要求1、基本要求(1)正弦波输出频率范围:1kHz~10MHz; (2)具有频率设置功能,频率步进:100Hz; (3)输出信号频率稳定度:优于 10-4; (4)输出电压幅度:在50Ω负载电阻上的电压峰-峰值 Vopp≥1V;(5)失真度:用示波器观察时无明显失真。 2、发挥部分在完成基本要求任务的基础上,增加如下功能:(1)增加输出电压幅度:在频率范围内50Ω负载电阻上正弦信号输出电压的峰-峰值 Vopp=6V±1V;(2)产生模拟幅度调制(AM)信号:在 1MHz~10MHz 范围内调制度 ma可在 10%~100%之间程控调节,步进量 10%,正弦调制信号频率为1kHz,调制信号自行产生;(3)产生模拟频率调制(FM)信号:在 100kHz~10MHz 频率范围内产生10kHz 最大频偏,且最大频偏可分为 5kHz/10kHz 二级程控调节,正弦调制信号频率为 1kHz,调制信号自行产生;(4)产生二进制 PSK、ASK 信号:在 100kHz 固定频率载波进行二进制键控,二进制基带序列码速率固定为 10kbps,二进制基带序列信号自行产生;(5)其他。三、评分标准项目满分基本要求设计与总结报告:方案比较,理论分析与计算,电路图及有关设计文件,测试方法与仪器,测试数据及测试结果分析50实际制作完成情况50发挥部分完成第(1)项12完成第(2)项10完成第(3)项13完成第(4)项10其他5集成运放参数测试仪(B 题)一、任务设计并制作一台能测试通用型集成运算放大器参数的测试仪,示意图如图1 所示。图 1二、要求1、基本要求(1) 能测试 VIO(输入失调电压)、IIO(输入失调电流)、AVD (交流差模开环电...

1、当您付费下载文档后,您只拥有了使用权限,并不意味着购买了版权,文档只能用于自身使用,不得用于其他商业用途(如 [转卖]进行直接盈利或[编辑后售卖]进行间接盈利)。
2、本站所有内容均由合作方或网友上传,本站不对文档的完整性、权威性及其观点立场正确性做任何保证或承诺!文档内容仅供研究参考,付费前请自行鉴别。
3、如文档内容存在违规,或者侵犯商业秘密、侵犯著作权等,请点击“违规举报”。

碎片内容

05年电子设计竞赛试题

确认删除?
VIP
微信客服
  • 扫码咨询
会员Q群
  • 会员专属群点击这里加入QQ群
客服邮箱
回到顶部