电脑桌面
添加小米粒文库到电脑桌面
安装后可以在桌面快捷访问

员工招聘及聘用制度VIP专享VIP免费

员工招聘及聘用制度_第1页
1/7
员工招聘及聘用制度_第2页
2/7
员工招聘及聘用制度_第3页
3/7
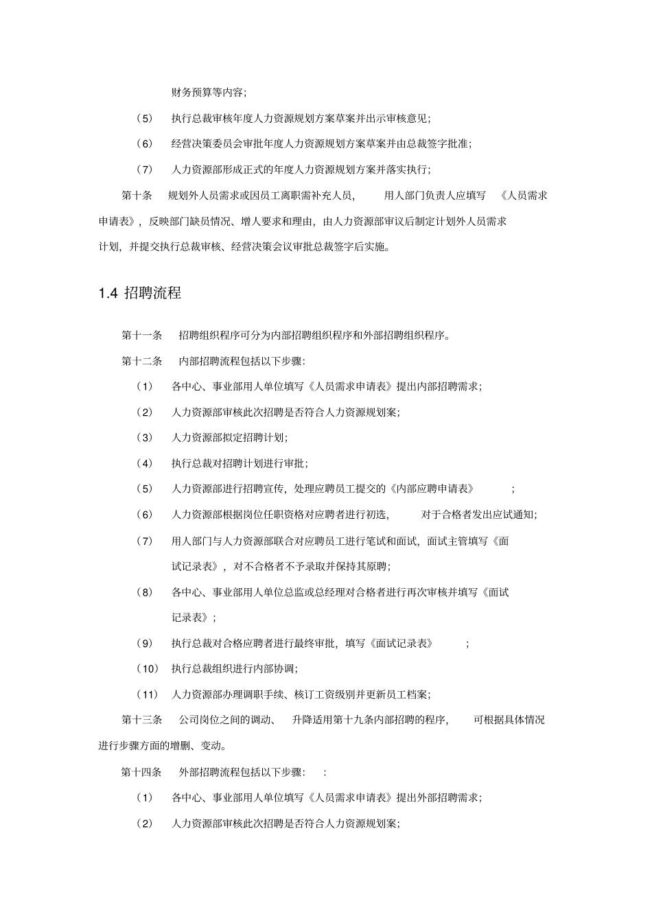
员工招聘及聘用制度1.1 总则第一条为配合公司战略目标的实现,最大限度地实现人力资源的优化配置,使招聘工作进一步制度化、流程化,特制定本制度。第二条本制度适用于除高管外公司一切招聘活动。第三条人力资源部应确保招聘活动符合国家法律法规和公司有关制度。1.2 招聘范围和录用原则第四条公司招聘分为内部招聘和外部招聘。内部招聘是指公司内部员工在获知内部招聘信息后, 按规定程序竞聘的过程。外部招聘是指在出现职位空缺而内部招聘无法满足需要时,公司从社会中选拔人才的过程。第五条招聘范围除生产工人、后勤支持人员外原则上以招聘具有本市行政区域内(城镇)常住户口、 大专以上文化程度、 有经验的各类人才为主,特殊岗位可面对国内公开选聘。第六条招聘渠道主要有各地人才市场、大中专院校的需求见面会及媒体广告招聘等。第七条公司的招聘遵循双重考查原则,即所有招聘都需经过用人部门和人力资源部的双重考查,经公司分管用人部门的高层领导批准后由人力资源部发录用通知。1.3 招聘计划制定第八条人力资源规划是人力资源部进行招聘的依据,招聘计划原则上要在规划范围内制定。第九条人力资源部根据公司未来一年内的人力资源需求状况和公司内外部的人力资源供给现状制定人力资源规划,人力资源规划编制流程包括以下步骤:(1)人力资源部发放《人员需求申请表》到公司各部门;(2)公司各部门经理填写《人力资源需求表》并签署人员需求意见;(3)人力资源部根据公司年度整体发展规划、通过外部人力资源供给研究、内部人力资源现状调查来进行公司人力资源需求分析;(4)人力资源部编制年度人力资源规划方案草案,草案包括人力资源需求计划、财务预算等内容;(5)执行总裁审核年度人力资源规划方案草案并出示审核意见;(6)经营决策委员会审批年度人力资源规划方案草案并由总裁签字批准;(7)人力资源部形成正式的年度人力资源规划方案并落实执行;第十条规划外人员需求或因员工离职需补充人员,用人部门负责人应填写《人员需求申请表》,反映部门缺员情况、增人要求和理由,由人力资源部审议后制定计划外人员需求计划,并提交执行总裁审核、经营决策会议审批总裁签字后实施。1.4 招聘流程第十一条招聘组织程序可分为内部招聘组织程序和外部招聘组织程序。第十二条内部招聘流程包括以下步骤:(1)各中心、事业部用人单位填写《人员需求申请表》提出内部招聘需求;(2)人力资源部审核此次招聘是否符合人力资源规划案;(...

1、当您付费下载文档后,您只拥有了使用权限,并不意味着购买了版权,文档只能用于自身使用,不得用于其他商业用途(如 [转卖]进行直接盈利或[编辑后售卖]进行间接盈利)。
2、本站所有内容均由合作方或网友上传,本站不对文档的完整性、权威性及其观点立场正确性做任何保证或承诺!文档内容仅供研究参考,付费前请自行鉴别。
3、如文档内容存在违规,或者侵犯商业秘密、侵犯著作权等,请点击“违规举报”。

碎片内容

员工招聘及聘用制度

确认删除?
VIP
微信客服
  • 扫码咨询
会员Q群
  • 会员专属群点击这里加入QQ群
客服邮箱
回到顶部