电脑桌面
添加小米粒文库到电脑桌面
安装后可以在桌面快捷访问

酒店餐饮部考核重点提纲VIP免费

酒店餐饮部考核重点提纲_第1页
1/37
酒店餐饮部考核重点提纲_第2页
2/37
酒店餐饮部考核重点提纲_第3页
3/37
餐饮部考核提纲(一)餐厅服务一、填空题:1、 礼节礼貌 是餐饮服务员所必须具备的基本素质和应遵守的职业道德。2、 微笑服务 是礼貌服务的前提。3、 微笑服务 对宾客的心情会产生向愉快方向发展。4、 服务人员要树立“宾客至上”的思想,待客要彬彬有礼。5、 礼节礼仪 是使客人感到“宾至如归”的前提。6、 在就餐过程中,宾客往往是通过服务员的仪表、语言、行动、态度和礼节礼仪来评价服务质量的优虐。7、 餐饮服务员的站立、行走、就坐要有一定的姿势。8、 与客人讲话要注意场合,语言要间练清楚。9、 餐饮部是旅游饭店的重要部门。10、餐饮部是由采购、厨房、餐厅、宴会和管事等五大部门组成。11、按规定时间准时上、下班,非当班时间不得穿私人衣服返回工作岗位和串岗。12、员工根据国家和宾馆的有关规定享受带薪的探亲假、计划生育假、病事假的慰信假。13、“客人永远是对的”这句话实质上是得理也让人。14、消防工作方法是:预防为主,消防结合。15、粤菜包括:广州菜,潮州菜,东江菜和海南菜,以广州菜为代表。16、粤菜的独特风格是:清,鲜,嫩,滑,爽五字。17、填出以下常见的汁酱、器皿,配套。 菜 名 汁 酱 配套服务/餐具 白灼虾 虾抽 洗手盅、小毛巾脆皮乳鸽 淮盐、 急汁 小毛巾 蛇 更 柠叶丝、菊花瓣 小毛巾、碗、杯碟、更 清蒸肉蟹姜容、浙醋、小毛巾 洗手盅 羊腩煲腐茹、柠叶丝、油、沙糖 芒果 刀、叉、更注: 虾抽、洗手盅、小毛巾、淮盐、 急汁、柠叶丝、菊花瓣、姜容、浙醋、腐茹、柠叶丝、油、沙糖、碗、杯碟、更、刀、叉。18、散餐服务中、开餐前要了解当天供应品种:例汤、蔬菜、特别介绍、海鲜、水果随时准备向客人推销菜式。19、当迎送员引领客人进入餐厅时,服务员应主动上前讲欢迎光临。20、世界三大烹饪国家是:中国、法国、西班牙。21、中国四大菜系是:粤菜、京菜、川菜、淮阳菜。22、川菜以嘛辣为正宗。二、判断题1、 分汤、菜时不应在分菜车进行操作( √ )2、 白灼虾跟的[配料及用具是姜葱茸、虾抽、小毛巾( Ⅹ )3、 铁观音是属于绿茶的那一类( √ )4、 斟茶时及茶壶放置时,壶嘴不得对向客人( √ )5、 卫生法规定禁止在食物中添加工作色素,但在某些食品中可以加入小量食用色素( √ )6、 菜心是广州特产蔬菜,全年都有,尤以秋冬质量为佳( √ )7、 摆台具体要求味蝶拿边、翅碗那边、汤更拿梗、汤更梗向右与味蝶成一之线( Ⅹ )8、 中餐...

1、当您付费下载文档后,您只拥有了使用权限,并不意味着购买了版权,文档只能用于自身使用,不得用于其他商业用途(如 [转卖]进行直接盈利或[编辑后售卖]进行间接盈利)。
2、本站所有内容均由合作方或网友上传,本站不对文档的完整性、权威性及其观点立场正确性做任何保证或承诺!文档内容仅供研究参考,付费前请自行鉴别。
3、如文档内容存在违规,或者侵犯商业秘密、侵犯著作权等,请点击“违规举报”。

碎片内容

酒店餐饮部考核重点提纲

您可能关注的文档

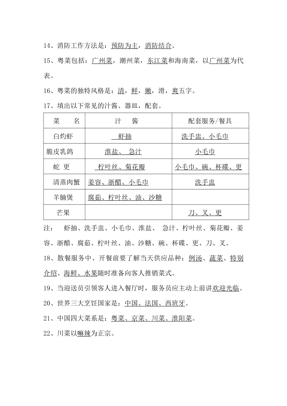
确认删除?
VIP
微信客服
  • 扫码咨询
会员Q群
  • 会员专属群点击这里加入QQ群
客服邮箱
回到顶部