电脑桌面
添加小米粒文库到电脑桌面
安装后可以在桌面快捷访问

普智达电子无线数传模块使用手册VIP免费

普智达电子无线数传模块使用手册_第1页
1/9
普智达电子无线数传模块使用手册_第2页
2/9
普智达电子无线数传模块使用手册_第3页
3/9
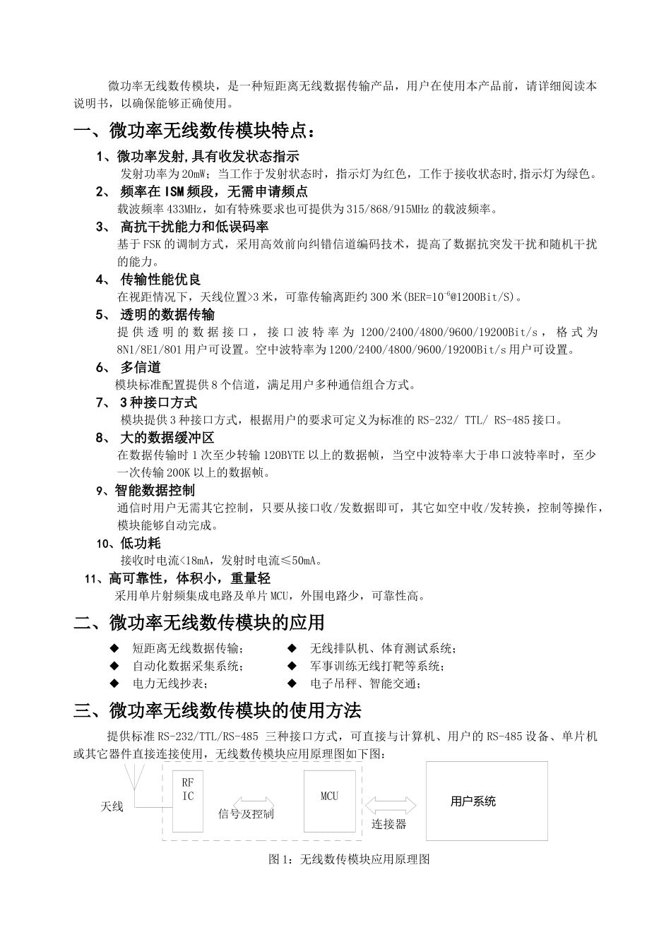
微功率无线数传模块使用说明书目录一、微功率无线数传模块特点二、微功率无线数传模块的应用三、微功率无线数传模块的使用方法四.无线模块的组网应用及编程时注意事项五.微功率无线数传模块的技术指标六、技术支持及售后服务 信号及控制 RFICMCU 用户系统 微功率无线数传模块,是一种短距离无线数据传输产品,用户在使用本产品前,请详细阅读本说明书,以确保能够正确使用。一、微功率无线数传模块特点:1、微功率发射,具有收发状态指示发射功率为 20mW;当工作于发射状态时,指示灯为红色,工作于接收状态时,指示灯为绿色。2、 频率在 ISM 频段,无需申请频点载波频率 433MHz,如有特殊要求也可提供为 315/868/915MHz 的载波频率。3、 高抗干扰能力和低误码率基于 FSK 的调制方式,采用高效前向纠错信道编码技术,提高了数据抗突发干扰和随机干扰的能力。4、 传输性能优良在视距情况下,天线位置>3 米,可靠传输离距约 300 米(BER=10-6@1200Bit/S)。5、 透明的数据传输提 供 透 明 的 数 据 接 口 , 接 口 波 特 率 为 1200/2400/4800/9600/19200Bit/s , 格 式 为8N1/8E1/8O1 用户可设置。空中波特率为 1200/2400/4800/9600/19200Bit/s 用户可设置。6、 多信道 模块标准配置提供 8 个信道,满足用户多种通信组合方式。7、 3 种接口方式模块提供 3 种接口方式,根据用户的要求可定义为标准的 RS-232/ TTL/ RS-485 接口。8、 大的数据缓冲区在数据传输时 1 次至少转输 120BYTE 以上的数据帧,当空中波特率大于串口波特率时,至少一次传输 200K 以上的数据帧。9、智能数据控制通信时用户无需其它控制,只要从接口收/发数据即可,其它如空中收/发转换,控制等操作,模块能够自动完成。10、低功耗接收时电流<18mA,发射时电流≤50mA。 11、高可靠性,体积小,重量轻 采用单片射频集成电路及单片 MCU,外围电路少,可靠性高。二、微功率无线数传模块的应用◆ 短距离无线数据传输; ◆ 无线排队机、体育测试系统;◆ 自动化数据采集系统; ◆ 军事训练无线打靶等系统;◆ 电力无线抄表; ◆ 电子吊秤、智能交通;三、微功率无线数传模块的使用方法 提供标准 RS-232/TTL/RS-485 三种接口方式,可直接与计算机、用户的 RS-485 设备、单片机或其它器件直接连接使用,无线数传模块应用原理图如下图: 天线 连接器图 1:无线数传模块应用原理图1、电源使用直流电源,电...

1、当您付费下载文档后,您只拥有了使用权限,并不意味着购买了版权,文档只能用于自身使用,不得用于其他商业用途(如 [转卖]进行直接盈利或[编辑后售卖]进行间接盈利)。
2、本站所有内容均由合作方或网友上传,本站不对文档的完整性、权威性及其观点立场正确性做任何保证或承诺!文档内容仅供研究参考,付费前请自行鉴别。
3、如文档内容存在违规,或者侵犯商业秘密、侵犯著作权等,请点击“违规举报”。

碎片内容

普智达电子无线数传模块使用手册

您可能关注的文档

确认删除?
VIP
微信客服
  • 扫码咨询
会员Q群
  • 会员专属群点击这里加入QQ群
客服邮箱
回到顶部