电脑桌面
添加小米粒文库到电脑桌面
安装后可以在桌面快捷访问

初中地理总复习考点记背VIP免费

初中地理总复习考点记背_第1页
1/10
初中地理总复习考点记背_第2页
2/10
初中地理总复习考点记背_第3页
3/10
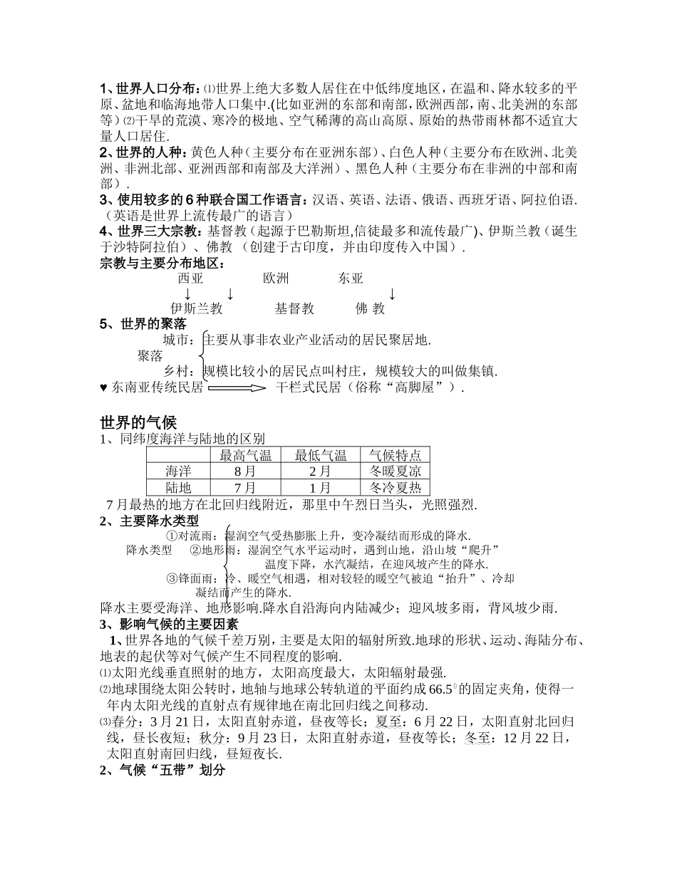
初中地理复习提纲(知识点记、背)1、方向:①指向标指示方向(指北针)②默认方向,“上北下南,左西右东”2、比例尺=(给定比例尺,图上实物,要会计算出实地距离)地球的面貌1、地球是一个两极稍扁、赤道略鼓的不规则球体①地球表面积约为5.1亿千米地球的相关量②地球平均半径约为6371千米③♥地球赤道周长约为4万千米经线:连接南、北两极并垂直于纬线的弧线(0经线叫本初子午线).2、经纬网经线等长.纬线:与地轴垂直并环绕地球一周的圆圈【0纬线(赤道)向两侧纬线缩短】低纬:0~30中纬:30~60高纬:60~90东、西经最大度数为180(东、西经180经线重合);同一经线圈,东、西经度之和为180.南、北半球划分赤道;♥东西半球划分20W,160E.自转:绕地轴自西向东转动,周期一天,产生→昼夜更替,日3、地球的运动夜星辰的东升西落.公转:绕太阳自西向东转动,周期一年,产生→四季冷暖差异、昼夜长短变化.注:从北极上空看,地球仪是按逆时针转动;从南极上空看是按顺时针转动.4、世界的海陆分布海洋和陆地面积比例:“七分海洋,三分陆地”(海洋71%,陆地29%).陆地:北半球>南半球;东半球>西半球.海洋在各半球面积均占优势.5、七大洲按面积大小顺序:亚洲→非洲→北美洲→南美洲→南极洲→欧洲→大洋洲.概念世界之最(最大)大陆面积广大的陆地亚欧大陆(站陆地的1/3)岛屿面积最小的陆地格陵兰岛大洲大陆和它附近的岛屿亚洲四大洋按面积大小顺序:太平洋→大西洋(形状略呈“S”形)→印度洋→北冰洋.↓↓最大、最深、岛屿最多最小、最浅两侧的大洲沟通的海洋巴拿马运河南美洲、北美洲太平洋、加勒比海(大西洋)苏伊士运河非洲、亚洲红海、地中海土耳其海峡欧洲、亚洲黑海、地中海5、世界的地形地形类型主要特征共同点海拔高低地面起伏平原低(200米以下)平坦广阔地面起伏小高原较高(500米以上)起伏不大,边缘陡峻山地较高(500米以上)坡度较陡,沟谷较深地面崎岖不平丘陵较低(500米以下)坡度和缓,相对高度不超过200米盆地四周高,中间低世界陆地地形之最世界最大的平原→亚马孙平原;世界最大的高原→巴西高原;世界世界最高的高原→青藏高原;世界最长的山脉→安第斯山脉;世界最高的山脉→喜马拉雅山脉;世界最大的盆地→刚果盆地.6、等高线、等深线同一等高(或等深)线上各点的高度(或深度)相同,线越密坡高越陡.⑴山顶:等高线闭合,中间高四周低.⑵山脊:等高线弯曲,由山顶向山麓凸出.⑶山谷:等高线弯曲,由山麓向山顶凸出.⑷鞍部:两山顶间过渡部分.⑸陡崖:等高线重合.7、板块及影响板块内部地壳比较稳定.板块交界地带有的张裂拉伸,有的碰撞挤压,地壳比较活跃,火山、地震活动频繁。火山、地震带①环太平洋火山地震带②阿尔卑斯—喜马拉雅火山地震带.(世界上火山最多的国家是印度尼西亚,有“火山国”之称)世界的居民人口的自然增长主要是由出生率和死亡率决定的。经济发展水平高的国家,人口的自然增长速度慢(如,意大利、德国和瑞典处于负增长),经济发展水平低的国家人口自然增长速度快(如,亚洲、非洲和拉丁美洲的一些国家).1、世界人口分布:⑴世界上绝大多数人居住在中低纬度地区,在温和、降水较多的平原、盆地和临海地带人口集中.(比如亚洲的东部和南部,欧洲西部,南、北美洲的东部等)⑵干旱的荒漠、寒冷的极地、空气稀薄的高山高原、原始的热带雨林都不适宜大量人口居住.2、世界的人种:黄色人种(主要分布在亚洲东部)、白色人种(主要分布在欧洲、北美洲、非洲北部、亚洲西部和南部及大洋洲)、黑色人种(主要分布在非洲的中部和南部).3、使用较多的6种联合国工作语言:汉语、英语、法语、俄语、西班牙语、阿拉伯语.(英语是世界上流传最广的语言)4、世界三大宗教:基督教(起源于巴勒斯坦,信徒最多和流传最广)、伊斯兰教(诞生于沙特阿拉伯)、佛教(创建于古印度,并由印度传入中国).宗教与主要分布地区:西亚欧洲东亚↓↓↓伊斯兰教基督教佛教5、世界的聚落城市:主要从事非农业产业活动的居民聚居地.聚落乡村:规模比较小的居民点叫村庄,规模较大的叫做集镇.♥东南亚传统民居干栏式民居(俗称“高脚屋”).世界的气候1、同纬度海...

1、当您付费下载文档后,您只拥有了使用权限,并不意味着购买了版权,文档只能用于自身使用,不得用于其他商业用途(如 [转卖]进行直接盈利或[编辑后售卖]进行间接盈利)。
2、本站所有内容均由合作方或网友上传,本站不对文档的完整性、权威性及其观点立场正确性做任何保证或承诺!文档内容仅供研究参考,付费前请自行鉴别。
3、如文档内容存在违规,或者侵犯商业秘密、侵犯著作权等,请点击“违规举报”。

碎片内容

初中地理总复习考点记背

文章天下+ 关注
实名认证
内容提供者

各种文档应有尽有

相关文档

确认删除?
VIP
微信客服
  • 扫码咨询
会员Q群
  • 会员专属群点击这里加入QQ群
客服邮箱
回到顶部