电脑桌面
添加小米粒文库到电脑桌面
安装后可以在桌面快捷访问

深圳市家庭装饰装修工程质量验收标准VIP免费

深圳市家庭装饰装修工程质量验收标准_第1页
1/6
深圳市家庭装饰装修工程质量验收标准_第2页
2/6
深圳市家庭装饰装修工程质量验收标准_第3页
3/6
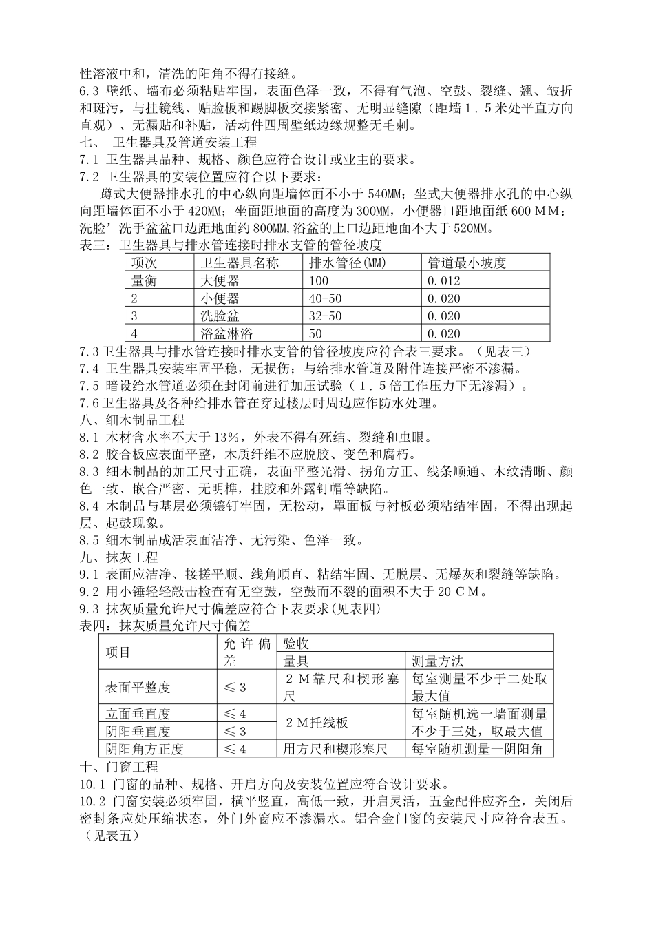
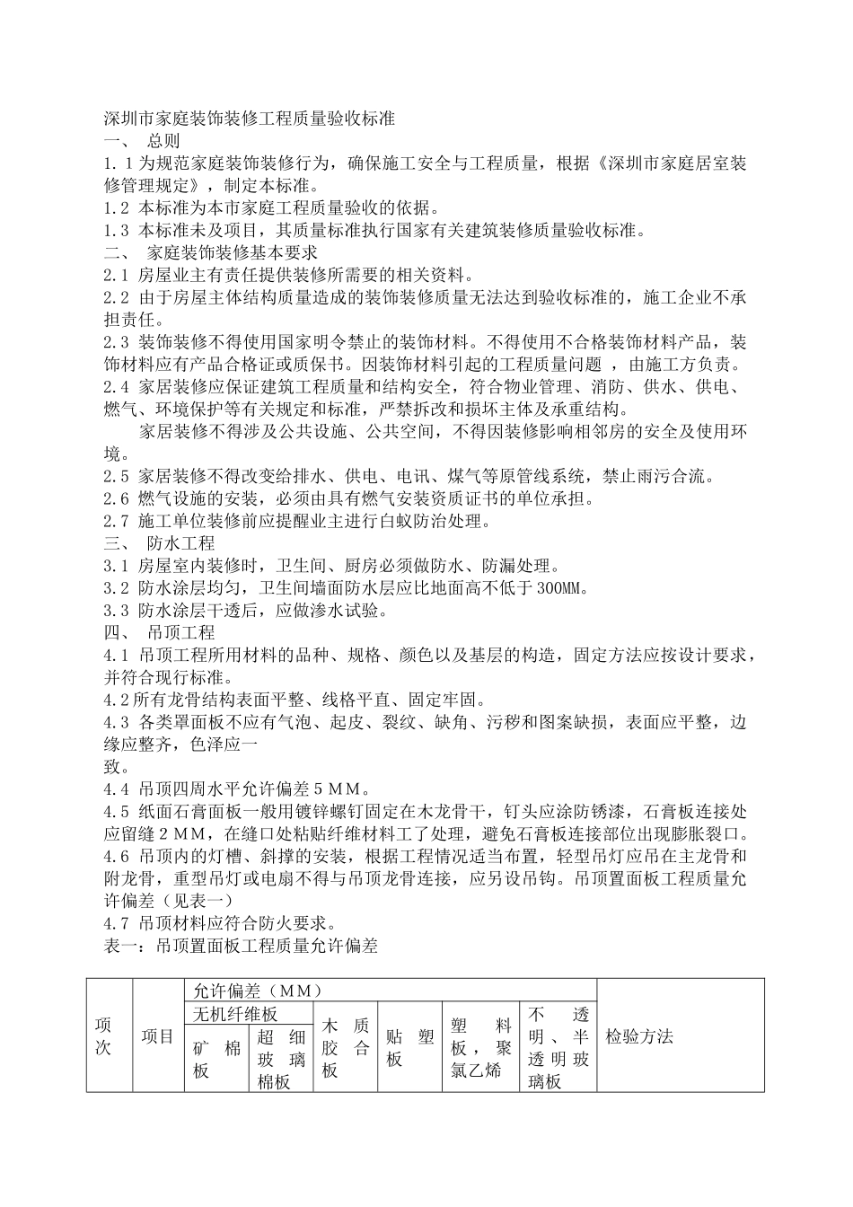
深圳市家庭装饰装修工程质量验收标准一、 总则1.1为规范家庭装饰装修行为,确保施工安全与工程质量,根据《深圳市家庭居室装修管理规定》,制定本标准。1.2 本标准为本市家庭工程质量验收的依据。1.3 本标准未及项目,其质量标准执行国家有关建筑装修质量验收标准。二、 家庭装饰装修基本要求2.1 房屋业主有责任提供装修所需要的相关资料。2.2 由于房屋主体结构质量造成的装饰装修质量无法达到验收标准的,施工企业不承担责任。2.3 装饰装修不得使用国家明令禁止的装饰材料。不得使用不合格装饰材料产品,装饰材料应有产品合格证或质保书。因装饰材料引起的工程质量问题 ,由施工方负责。2.4 家居装修应保证建筑工程质量和结构安全,符合物业管理、消防、供水、供电、燃气、环境保护等有关规定和标准,严禁拆改和损坏主体及承重结构。 家居装修不得涉及公共设施、公共空间,不得因装修影响相邻房的安全及使用环境。2.5 家居装修不得改变给排水、供电、电讯、煤气等原管线系统,禁止雨污合流。2.6 燃气设施的安装,必须由具有燃气安装资质证书的单位承担。2.7 施工单位装修前应提醒业主进行白蚁防治处理。三、 防水工程3.1 房屋室内装修时,卫生间、厨房必须做防水、防漏处理。3.2 防水涂层均匀,卫生间墙面防水层应比地面高不低于 300MM。3.3 防水涂层干透后,应做渗水试验。四、 吊顶工程4.1 吊顶工程所用材料的品种、规格、颜色以及基层的构造,固定方法应按设计要求,并符合现行标准。4.2 所有龙骨结构表面平整、线格平直、固定牢固。4.3 各类罩面板不应有气泡、起皮、裂纹、缺角、污秽和图案缺损,表面应平整,边缘应整齐,色泽应一致。4.4 吊顶四周水平允许偏差5MM。4.5 纸面石膏面板一般用镀锌螺钉固定在木龙骨干,钉头应涂防锈漆,石膏板连接处应留缝2MM,在缝口处粘贴纤维材料工了处理,避免石膏板连接部位出现膨胀裂口。4.6 吊顶内的灯槽、斜撑的安装,根据工程情况适当布置,轻型吊灯应吊在主龙骨和附龙骨,重型吊灯或电扇不得与吊顶龙骨连接,应另设吊钩。吊顶置面板工程质量允许偏差(见表一)4.7 吊顶材料应符合防火要求。表一:吊顶置面板工程质量允许偏差 项次项目允许偏差(MM)检验方法无机纤维板木质胶合板贴塑板塑料板 , 聚氯乙烯不透明 、 半透 明 玻璃板矿棉板超细玻璃棉板1表面平整2222用2M靠尺和楔形塞尺检查,观感平整2接缝平直3333拉通线检查3接缝高低10.510....

1、当您付费下载文档后,您只拥有了使用权限,并不意味着购买了版权,文档只能用于自身使用,不得用于其他商业用途(如 [转卖]进行直接盈利或[编辑后售卖]进行间接盈利)。
2、本站所有内容均由合作方或网友上传,本站不对文档的完整性、权威性及其观点立场正确性做任何保证或承诺!文档内容仅供研究参考,付费前请自行鉴别。
3、如文档内容存在违规,或者侵犯商业秘密、侵犯著作权等,请点击“违规举报”。

碎片内容

深圳市家庭装饰装修工程质量验收标准

确认删除?
VIP
微信客服
  • 扫码咨询
会员Q群
  • 会员专属群点击这里加入QQ群
客服邮箱
回到顶部