电脑桌面
添加小米粒文库到电脑桌面
安装后可以在桌面快捷访问

完整总结Abaqus操作技巧总结个人,推荐文档VIP免费

完整总结Abaqus操作技巧总结个人,推荐文档_第1页
1/9
完整总结Abaqus操作技巧总结个人,推荐文档_第2页
2/9
完整总结Abaqus操作技巧总结个人,推荐文档_第3页
3/9
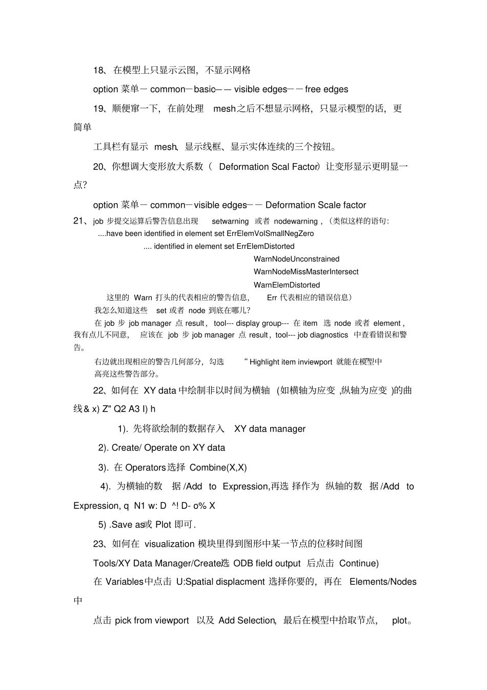
Abaqus操作技巧总结打开 abaqus,然后点击 file —— set work directory,然后选择指定文件夹,开始建模, 建模完成后及时保存,在进行运算以前对已经完成的工作保存,然后点击job,修改 inp 文件的名称进行运算。切记切记!!!!!!1、 如何显示梁截面(如何显示三维梁模型)显示梁截面: view->assembly display option->render beam profiles,自己调节系数。2、 建立几何模型草绘sketch的时候,发现画布尺寸太小了1) 这个在 create part 的时候就有 approximate size,你可以定义合适的(比你的定性尺寸大一倍) ;2) 如 果 你 已 经 在 sketch 了 , 可 以 在 edit 菜 单 - - sketch option —— general--grid 更改3、 如何更改草图精度可以在 edit 菜单-- sketch option —— dimensions--display—— decimal 更改如 果 想 调 整 草 图 网 格 的 疏 密 , 可 以 在edit 菜 单 - - sketch option —— general—— grid spacing 中可以修改。4、 想输出几何模型part 步, file ,outport--part 5、 想导入几何模型?part 步, file ,import-- part 6、 如何定义局部坐标系Tool-Create Datum-CSYS--建立坐标系方式--选择直角坐标系or 柱坐标系 or 球坐标7、 如何在局部坐标系定义载荷laod-- Edit load-- CSYS-Edit(在 BC 中同理)选用你定义的局部坐标系8、 怎么知道模型单元数目(一共有多少个单元)在 mesh步,mesh verify 可以查到单元类型,数目以及单元质量一目了然,可以在下面的命令行中查看单元数。Query---element 也可以查询的。9、 想隐藏一些 part 以便更清楚的看见其他part,edge等view-Assembly Display Options—— instance,打勾10、想打印或者保存图片File—— print—— file—— TIFF—— OK 11、如何更改 CAE 界面默认颜色view->Grahphic options->viewport Background->Solid->choose the wite colour!然后在 file->save options.12、如何施加静水压力 hydrostaticload --> Pressure, 把默认的 uniform 改为 hydrostatic。这个仅用于 standard,显式分析不支持。13、如何检查壳单元法向Property module/Assign/normal 14、如何输出单元体积set步---whole model ----volume/Tickness/Corrdinate-----EVOL 15、如何显示最大、最小应力...

1、当您付费下载文档后,您只拥有了使用权限,并不意味着购买了版权,文档只能用于自身使用,不得用于其他商业用途(如 [转卖]进行直接盈利或[编辑后售卖]进行间接盈利)。
2、本站所有内容均由合作方或网友上传,本站不对文档的完整性、权威性及其观点立场正确性做任何保证或承诺!文档内容仅供研究参考,付费前请自行鉴别。
3、如文档内容存在违规,或者侵犯商业秘密、侵犯著作权等,请点击“违规举报”。

碎片内容

完整总结Abaqus操作技巧总结个人,推荐文档

确认删除?
VIP
微信客服
  • 扫码咨询
会员Q群
  • 会员专属群点击这里加入QQ群
客服邮箱
回到顶部