电脑桌面
添加小米粒文库到电脑桌面
安装后可以在桌面快捷访问

电功率计算题VIP免费

电功率计算题_第1页
1/4
电功率计算题_第2页
2/4
电功率计算题_第3页
3/4
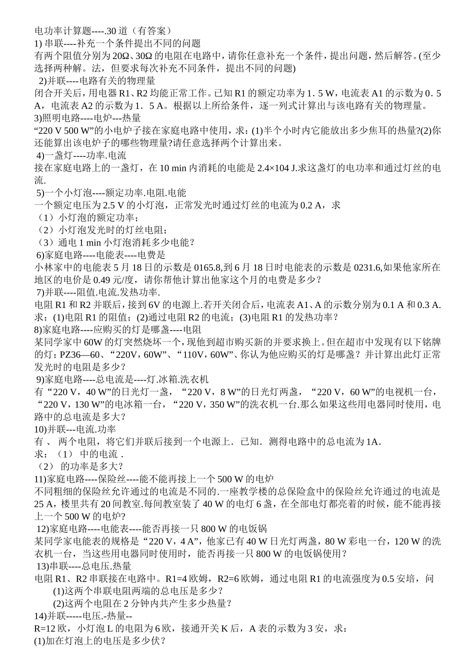
电功率计算题----.30 道(有答案) 1) 串联----补充一个条件提出不同的问题有两个阻值分别为 20Ω、30Ω 的电阻在电路中,请你任意补充一个条件,提出问题,然后解答。(至少选择两种解。法,但要求每次补充不同条件,提出不同的问题) 2)并联----电路有关的物理量闭合开关后,用电器 R1、R2 均能正常工作。已知 R1 的额定功率为 1.5 W,电流表 A1 的示数为 0.5 A,电流表 A2 的示数为 1.5 A。根据以上所给条件,逐一列式计算出与该电路有关的物理量。3)照明电路----电炉---热量“220 V 500 W”的小电炉子接在家庭电路中使用,求:(1)半个小时内它能放出多少焦耳的热量?(2)你还能算出该电炉子的哪些物理量?请任意选择两个计算出来。 4)一盏灯----功率.电流接在家庭电路上的一盏灯,在 10 min 内消耗的电能是 2.4×104 J.求这盏灯的电功率和通过灯丝的电流. 5)一个小灯泡----额定功率.电阻.电能一个额定电压为 2.5 V 的小灯泡,正常发光时通过灯丝的电流为 0.2 A,求(1)小灯泡的额定功率;(2)小灯泡发光时的灯丝电阻;(3)通电 1 min 小灯泡消耗多少电能? 6)家庭电路----电能表----电费是小林家中的电能表 5 月 18 日的示数是 0165.8,到 6 月 18 日时电能表的示数是 0231.6,如果他家所在地区的电价是 0.49 元/度,请你帮他计算出他家这个月的电费是多少? 7)并联----阻值.电流.发热功率.电阻 R1 和 R2 并联后,接到 6V 的电源上.若开关闭合后,电流表 A1、A 的示数分别为 0.1 A 和 0.3 A.求:(1)电阻 R1 的阻值;(2)通过电阻 R2 的电流;(3)电阻 R1 的发热功率?8)家庭电路----应购买的灯是哪盏----电阻某同学家中 60W 的灯突然烧坏一个,现他到超市购买新的并要求换上。但在超市中发现有以下铭牌的灯:PZ36—60、“220V,60W”、“110V,60W”、你认为他应购买的灯是哪盏?并计算出此灯正常发光时的电阻是多少? 9)家庭电路----总电流是----灯.冰箱.洗衣机有“220 V,40 W”的日光灯一盏,“220 V,8 W”的日光灯两盏,“220 V,60 W”的电视机一台,“220 V,130 W”的电冰箱一台,“220 V,350 W”的洗衣机一台.那么如果这些用电器同时使用,电路中的总电流是多大?10)并联---电流.功率有 、 两个电阻,将它们并联后接到一个电源上.已知.测得电路中的总电流为 1A.求:(1) 中的电流 . (2) 的功率是多大?11)家庭电路----保险丝----能...

1、当您付费下载文档后,您只拥有了使用权限,并不意味着购买了版权,文档只能用于自身使用,不得用于其他商业用途(如 [转卖]进行直接盈利或[编辑后售卖]进行间接盈利)。
2、本站所有内容均由合作方或网友上传,本站不对文档的完整性、权威性及其观点立场正确性做任何保证或承诺!文档内容仅供研究参考,付费前请自行鉴别。
3、如文档内容存在违规,或者侵犯商业秘密、侵犯著作权等,请点击“违规举报”。

碎片内容

电功率计算题

您可能关注的文档

精品文库+ 关注
实名认证
内容提供者

中小学课件教案小学资料大全

相关文档

确认删除?
VIP
微信客服
  • 扫码咨询
会员Q群
  • 会员专属群点击这里加入QQ群
客服邮箱
回到顶部