电脑桌面
添加小米粒文库到电脑桌面
安装后可以在桌面快捷访问

宏观调控知识点VIP免费

宏观调控知识点_第1页
1/5
宏观调控知识点_第2页
2/5
宏观调控知识点_第3页
3/5
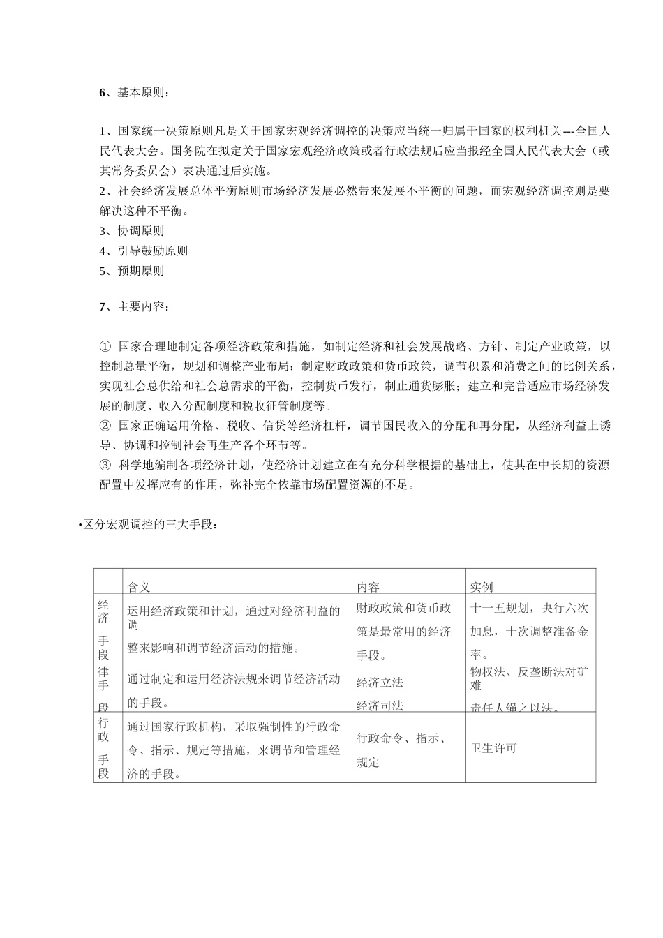
宏观调控的特性:1、地位:在尊重市场调节的前提下进行,弥补了市场调节的不足,由我国社会主义的性质所决定。社会主义公有制及共同富裕目标要求国家必须发挥宏观调控职能。宏观调控是国家运用计划、法规、政策、道德等手段,对经济运行状态和经济关系进行干预和调整,把微观经济活动纳入国民经济宏观发展轨道,及时纠正经济运行中的偏离宏观目标的倾向,以保证国民经济的持续、快速、协调、健康发展。2、调控的主体与特点:国家机关,主要是权力机关和行政机关。宏观而不是微观,间接而不是直接。3、调控的原因:首先,市场调节不是万能的。有些领域不能让市场来调节,有些领域不能依靠市场来调节。其次,即使在市场调节可以广泛发挥作用的领域,市场也存在着固有的弱点和缺陷。包括自发性、盲目性、滞后性。最后,宏观调控有利于帮助人们认识市场的弱点和缺陷,保证市场经济健康有序的发展。4、调控的目标:基本目标是:保持国际收支平衡(即保持社会总供给与总需求的平衡),促进经济增长,其次是增加就业,稳定物价。5、调控领域:1、有关国家整体经济布局及国计民生的重大领域。凡是涉及国家整体经济布局,就是宏观经济调控法要干预的问题。另外,有关国计民生的重大产业,或者涉及社会稳定的重大问题,也是宏观经济调控法所要干预的领域。2、容易产生“市场失灵”的经济领域将宏观经济调控界定在容易产生“市场失灵”的经济领域,体现宏观经济调控的重要作用。3、私人的力量不愿意进入的领域对私人的力量不愿意进入的或者单个私人的力量难以办好的方面,政府需要直接进入或者以适当的方式促成私人进入。6、基本原则:1、国家统一决策原则凡是关于国家宏观经济调控的决策应当统一归属于国家的权利机关---全国人民代表大会。国务院在拟定关于国家宏观经济政策或者行政法规后应当报经全国人民代表大会(或其常务委员会)表决通过后实施。2、社会经济发展总体平衡原则市场经济发展必然带来发展不平衡的问题,而宏观经济调控则是要解决这种不平衡。3、协调原则4、引导鼓励原则5、预期原则7、主要内容:① 国家合理地制定各项经济政策和措施,如制定经济和社会发展战略、方针、制定产业政策,以控制总量平衡,规划和调整产业布局;制定财政政策和货币政策,调节积累和消费之间的比例关系,实现社会总供给和社会总需求的平衡,控制货币发行,制止通货膨胀;建立和完善适应市场经济发展的制度、收入分配制度和税收征管制度等。② 国家正确运用价格、...

1、当您付费下载文档后,您只拥有了使用权限,并不意味着购买了版权,文档只能用于自身使用,不得用于其他商业用途(如 [转卖]进行直接盈利或[编辑后售卖]进行间接盈利)。
2、本站所有内容均由合作方或网友上传,本站不对文档的完整性、权威性及其观点立场正确性做任何保证或承诺!文档内容仅供研究参考,付费前请自行鉴别。
3、如文档内容存在违规,或者侵犯商业秘密、侵犯著作权等,请点击“违规举报”。

碎片内容

宏观调控知识点

确认删除?
VIP
微信客服
  • 扫码咨询
会员Q群
  • 会员专属群点击这里加入QQ群
客服邮箱
回到顶部