电脑桌面
添加小米粒文库到电脑桌面
安装后可以在桌面快捷访问

工程管理知识点VIP免费

工程管理知识点_第1页
1/34
工程管理知识点_第2页
2/34
工程管理知识点_第3页
3/34
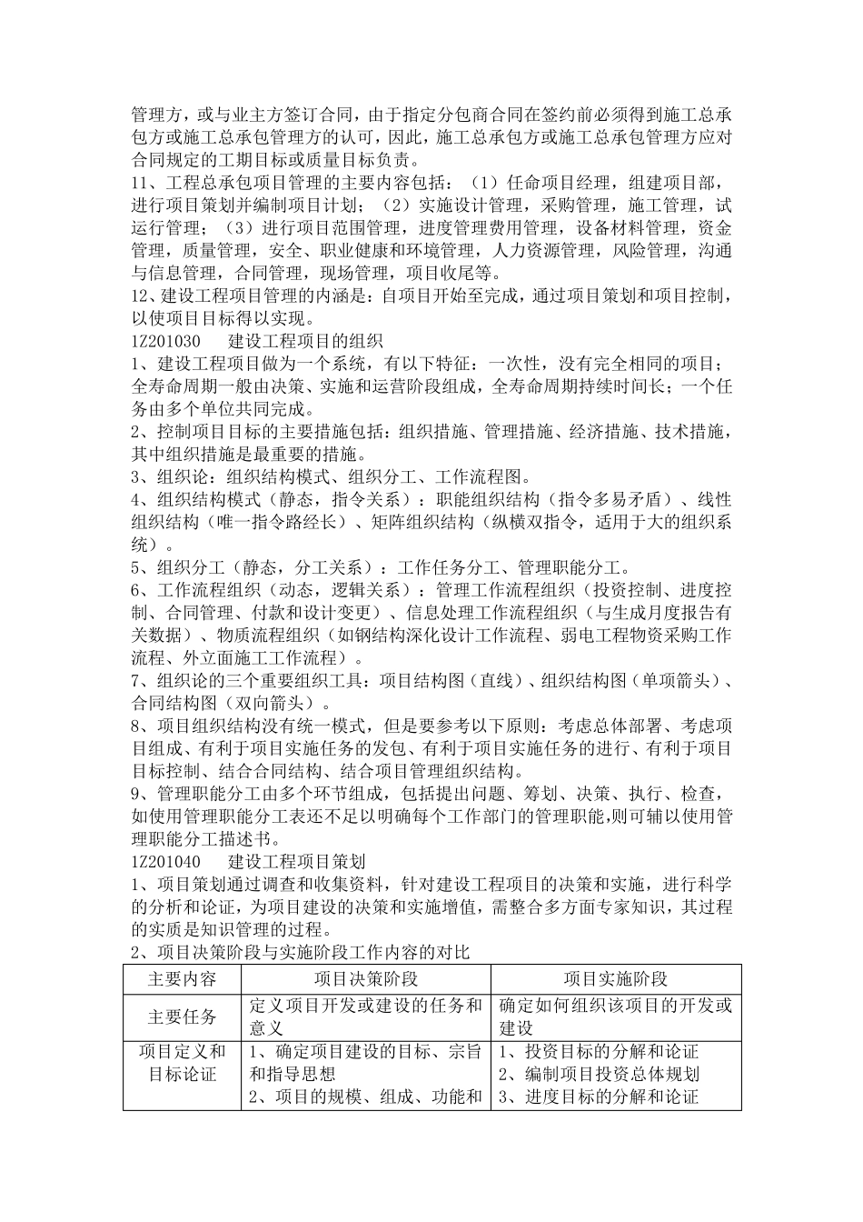
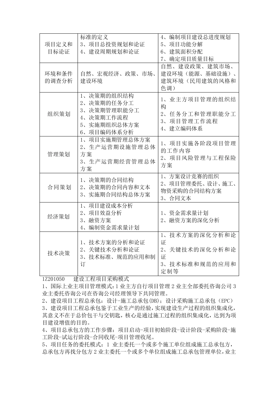
建设工程项目管理 1Z201000 建设工程项目的组织与管理 1Z201010 建设工程管理的内涵与任务 1、全寿命周期:决策、实施、使用(又叫运营或者运行)三个阶段 2、项目立项是项目决策的标志,决策阶段的主要工作是:确定组织、建设地点、任务和原则、资金、投资目标,进度目标,质量目标。 3、设施管理包括:物业资产管理和物业运行管理,其中资产管理包括财务、空间、用户管理;运行管理包括维修、现代化。 4、项目参与方:投资方、开发方、设计方、施工方、供货方、项目使用期间的管理方。 5、建设工程项目管理工作是一种增值服务,其核心是为工程的建设和使用增值。 6、工程建设增值包括:确保工程建设安全、提高工程质量、有利于投资控制、有利于进度控制 7、工程使用增值:工程使用安全、有利于环保和节能、满足最终用户使用功能、有利于降低运行成本、有利于工程维护。 1Z201020 建设工程项目管理的目标和任务 1、建设工程项目管理的时间范畴是建设工程项目的实施阶段,项目的实施阶段包括:设计前的准备阶段、设计阶段、施工阶段、动用前准备阶段、保修期。 2、决策阶段的主要任务是:编制项目建议书、编制可行性研究报告。 3、项目管理的核心任务是项目的目标控制,业主方是建设工程项目实施过程的总集成者、总组织者,是项目管理的核心。 4、业主方:服务于业主自身的利益,项目管理目标包括投资、进度、质量目标,其中投资目标是指项目的总投资目标,进度目标是指项目动用的时间目标或交付使用的时间目标,质量目标是指施工的质量,设计质量,材料质量,设备质量和环境质量,业主管理涉及项目实施的全过程,其中安全管理是项目管理中最重要的任务。 5、设计方:服务于项目整体利益和设计方本身利益,设计方项目管理主要在设计阶段,但也涉及设计前的准备阶段,施工阶段,动用前准备阶段和保修期。 6、供货方:服务于项目整体利益和供货方本身利益,也涉及设计准备阶段,设计阶段,动用前准备阶段和保修期。 7、项目总承包方:服务于项目整体利益和项目总承包方本身的利益,其项目管理工作涉及项目实施阶段的全过程,与施工方共同突出安全目标,建设工程总承包方的项目管理目标包含 工程建设的安全管理目标、项目的总投资目标和建设项目工程总承包方的成本目标、进度目标和质量目标(总投资目标主要是业主与项目总承包方)。 8、项目范围 管理:涉及范围 计划 编制、范围 定义 、范围 验 证 和范围 变 更 控...

1、当您付费下载文档后,您只拥有了使用权限,并不意味着购买了版权,文档只能用于自身使用,不得用于其他商业用途(如 [转卖]进行直接盈利或[编辑后售卖]进行间接盈利)。
2、本站所有内容均由合作方或网友上传,本站不对文档的完整性、权威性及其观点立场正确性做任何保证或承诺!文档内容仅供研究参考,付费前请自行鉴别。
3、如文档内容存在违规,或者侵犯商业秘密、侵犯著作权等,请点击“违规举报”。

碎片内容

工程管理知识点

您可能关注的文档

确认删除?
VIP
微信客服
  • 扫码咨询
会员Q群
  • 会员专属群点击这里加入QQ群
客服邮箱
回到顶部