电脑桌面
添加小米粒文库到电脑桌面
安装后可以在桌面快捷访问

液压控制阀++工作原理+结构形式VIP免费

液压控制阀++工作原理+结构形式_第1页
1/31
液压控制阀++工作原理+结构形式_第2页
2/31
液压控制阀++工作原理+结构形式_第3页
3/31
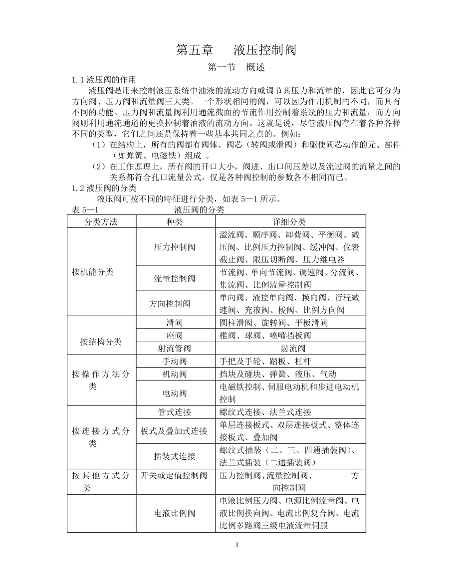
1 第 五 章 液 压 控 制 阀 第 一 节 概 述 1.1 液 压 阀 的 作 用 液 压 阀 是 用 来 控 制 液 压 系 统 中 油 液 的 流 动 方 向 或 调 节 其 压 力 和 流 量 的 , 因 此 它 可 分 为方 向 阀 、 压 力 阀 和 流 量 阀 三 大 类 。 一 个 形 状 相 同 的 阀 , 可 以 因 为 作 用 机 制 的 不 同 , 而 具 有不 同 的 功 能 。 压 力 阀 和 流 量 阀 利 用 通 流 截 面 的 节 流 作 用 控 制 着 系 统 的 压 力 和 流 量 , 而 方 向阀 则 利 用 通 流 通 道 的 更 换 控 制 着 油 液 的 流 动 方 向 。 这 就 是 说 , 尽 管 液 压 阀 存 在 着 各 种 各 样不 同 的 类 型 , 它 们 之 间 还 是 保 持 着 一 些 基 本 共 同 之 点 的 。 例 如 : ( 1) 在 结 构 上 , 所 有 的 阀 都 有 阀 体 、 阀 芯 ( 转 阀 或 滑 阀 ) 和 驱 使 阀 芯 动 作 的 元 、 部 件( 如 弹 簧 、 电 磁 铁 ) 组 成 。 ( 2) 在 工 作 原 理 上 , 所 有 阀 的 开 口 大 小 , 阀 进 、 出 口 间 压 差 以 及 流 过 阀 的 流 量 之 间 的关 系 都 符 合 孔 口 流 量 公式, 仅是 各 种 阀 控 制 的 参数各 不 相 同 而 已。 1.2 液 压 阀 的 分 类 液 压 阀 可 按不 同 的 特征进 行分 类 , 如 表5—1 所 示。 表5—1 液 压 阀 的 分 类 分 类 方 法 种 类 详细分 类 按机 能 分 类 压 力 控 制 阀 溢流 阀 、 顺序阀 、 卸荷阀 、 平衡阀 、 减压 阀 、 比例 压 力 控 制 阀 、 缓冲阀 、 仪表截 止阀 、 限压 切断阀 、 压 力 继 电 器 流 量 控 制 阀 节 流 阀 、 单 向 节 流 阀 、 调 速 阀 、 分 流 阀 、集 流 阀 、 比例 流 量 控 制 阀 方 向 控 制 阀 单 向 阀 、 液 控 单 向 阀 、 换 向 阀 、 行程 减速 阀 、 充 液 阀 、 梭 阀 、 比例 方 向 阀 按结 构 分 类 滑 阀 圆 柱 滑 阀 、 旋 转 阀 、 平板 滑 阀 座 阀 椎 阀 、 球 阀...

1、当您付费下载文档后,您只拥有了使用权限,并不意味着购买了版权,文档只能用于自身使用,不得用于其他商业用途(如 [转卖]进行直接盈利或[编辑后售卖]进行间接盈利)。
2、本站所有内容均由合作方或网友上传,本站不对文档的完整性、权威性及其观点立场正确性做任何保证或承诺!文档内容仅供研究参考,付费前请自行鉴别。
3、如文档内容存在违规,或者侵犯商业秘密、侵犯著作权等,请点击“违规举报”。

碎片内容

液压控制阀++工作原理+结构形式

确认删除?
VIP
微信客服
  • 扫码咨询
会员Q群
  • 会员专属群点击这里加入QQ群
客服邮箱
回到顶部